.png)

周易中有个卦叫小畜卦,里面有卦辞是这么写的:“舆说辐,夫妻反目。”
“舆”指古代木车;“说”同脱字,脱离之义;“辐”,车轮辐。
舆说辐,就是比喻夫妻失和,好比车轮脱离了车子,车不能行了。
古往今来,商界中,恩爱夫妻反目成仇的事不少,最后大打出手对簿公堂。当当的李国庆和俞渝,昆仑万维的周亚辉和前妻李琼,就是上市企业中的典型例子。
如今,又一起夫妻反目剧正在上演。。。
结发妻公开信申讨高特佳董事长出轨
且动用职权逼宫离婚
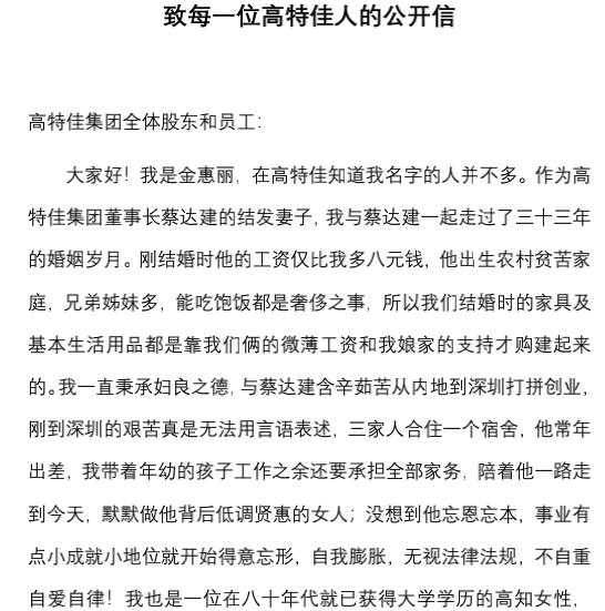
9月10日,一封《致每一位高特佳人的公开信》在网上被曝光,该公开信作者金某为高特佳集团董事长蔡达建的结发妻子。在信中,金某实名举报蔡达建与原下属张某楠长期保持不正当关系,并声泪俱下地描述自己如何自我牺牲,陪着蔡达建白手起家开创事业。

在信中,金某提到蔡达建动用高特佳的力量与她打离婚官司,逼得自己无路可走,无奈将家丑外扬,且表示,自己已经向法院提起离婚诉讼。

该封公开信披露,蔡达建和张某楠不仅长期非法同居,且已和其非婚生女。按金某描述,张某楠原为蔡达建的秘书,十年前即已发生婚外情,严重侵害到金某与蔡达建的婚内共同财产,并且还可能利用蔡达建担任董事长的权利侵占了高特佳的财产。金某在公开信中还透露,蔡达建沉迷于男女关系,无暇顾及工作事业,导致高特佳2017年至今经营管理不善,造成重大并购失控(如丹霞项目等),公司员工该有的福利奖金被取消,而他个人一边让公司高管和员工节省开支,另一边却带着小三坐着头等商务舱到处飞。

此外,从上述公开信息内容来看,高特佳并购的丹霞项目确实出现了重大问题,并拖累到上市公司博雅生物。
事发后,高特佳弘瑞相关人士对界面新闻表示,对集团董事长私事不便回应,公司已成立工作组就公开信内容涉及公司事项展开内部调查。该人士透露,高特佳集团的组织架构在经过今年年初调整后,目前以高特佳弘瑞作为主体负责募、投、管、退业务,独立于高特佳集团运营,黄青任董事长,蔡达建已不参与具体经营事务。
高特佳老板私情曝光
或“搞黄” 央企接盘博雅生物
随着高特佳老板私情曝光,对于高特佳拟退出博雅生物的传闻也被推至风口浪尖。
有业内人士向基金君表示,该夫妻二人如果存在离婚财产分割问题,那么必然会涉及到上市公司股权这块。高特佳为PE投资机构,有回款需求,在获得一定回报后,高特佳只有顺利退出博雅生物,这笔股权投资才算落袋为安。而根据此前报道,央企华润可能是接盘方。目前媒体开始关注此事,如果舆情进一步发酵,可能会影响接盘方的决定。金某用公开信方式披露此事,可能也有这方面考虑。此事件一出,高特佳在出售博雅生物时的议价能力可能会被削弱。
9月9日,针对“华润资本拟考虑收购博雅生物的控股股份,且已与博雅生物的大股东深圳市高特佳投资集团举行了初步商谈”的消息,博雅生物董秘办相关负责人向北京商报表示,公司目前未收到大股东通知。
尽管博雅生物未正面回应该消息,但控股股东高特佳谋划“抽身”博雅生物早有迹象。
今年7月,博雅生物发布公告称,公司控股股东高特佳正在筹划涉及上市公司股权变动的重大事项。作为控股股东,高特佳持有博雅生物30%以上的股份。

来源:公司公告
公开信中也提到,蔡达建从2000年4月受命创建并管理高特佳到后来成为高特佳的控股股东。不过,由于博雅生物的股权结构比较分散,公司目前无控股股东、无实际控制人。

在减持动作的衬托下,上述公告的披露被业内视为高特佳有意退出,或引入新战投。在上述公告披露前,博雅生物的控股股东高特佳频频减持。
7月1日博雅生物披露公告称,5月12日至7月1日期间,控股股东高特佳及其一致行动人懿康投资合计减持322万股,减持比例1.7%,减持后,其持股比例变为32.1%。此外,今年2月7日至3月2日期间,懿康投资累计减持462.5万股,减持比例达1.09%。
2007年12月,高特佳以1.02亿元的价格收购博雅生物85%股权,成为第一大股东。于高特佳而言,这是高特佳首次以投资公司的角色控股一家公司。对博雅生物来说,这是A股医药企业中唯一一家由行业知名PE控制的公司。
公开资料显示,成立于2001年的高特佳目前拥有医疗健康产业基金24只,先后投资140余家企业,其中包括70多家医疗健康企业。
目前,博雅生物主要业务涉及血液制品业务、天安药业的糖尿病用药业务、新百药业的生化类用药业务等。2020年半年报显示,公司上半年实现营业收入13.28亿元,同比下降3.47%,实现净利1.61亿元,同比下降24.42%。
受二级市场整体环境等因素影响,近期博雅生物的股价也出现一波大幅下跌。自8月6日股价创下新高后便一路下挫,累计跌幅达36%。如今城门失火殃及池鱼,高特佳老板被发妻举报出轨,博雅生物也“遭殃”,今早盘低开2.41%,截至上午收盘跌4.17%,市值153亿。

8亿蹊跷“输血”丹霞生物
牵出博雅生物隐瞒实控人
除了董事长桃色事情,高特佳并购的丹霞项目出现重大问题,也拖累到上市公司博雅生物。
或使得其与某央企背景医药公司洽谈股权转让事宜迎来变数。
2017年初,国家食品药品监督管理总局组织对丹霞生物(后改名博雅广东,本文统一为丹霞生物)进行药品GMP飞行检查,检查发现人血白蛋白铝离子高于《中国药典》的标准的问题。丹霞生物上述行为已违反《中华人民共和国药品管理法》及相关规定,广东省食品药品监督管理局收回《药品GMP证书》(CN20130057),暂停生产。
但丹霞生物被勒令暂停生产的消息,也并没有阻挡博雅生物及其控股股东高特佳集团对丹霞生物的并购。
2017年4月,高特佳控制的前海优享依然完成对丹霞生物的收购。
2017年5月,博雅生物与丹霞生物签署了《血浆及血浆组分调拨和销售的框架协议》,拟向博雅广东采购调拨血浆及血浆组分,合同总金额不超过4.02亿元。
2018年,博雅生物继续向丹霞生物支付了2.02亿元的预付款。两年时间,丹霞生物未能取得《药品GMP证书》,博雅生物也未能采购到血浆。
2019年4月,博雅生物又与丹霞生物签署一份新的采购合同,在终止前期采购合同的同时,约定博雅生物向丹霞生物采购不超过500吨的原料血浆,采购价格不超过165万元/吨,拟采购金额提升至不超过8.25亿元。之后,博雅生物向丹霞生物支付了5亿元预付款,仍然未能获得血浆。
2019年8月,丹霞生物获得《药品GMP证书》,恢复正常经营。
值得注意的是,2017年、2018年,博雅生物已分别向丹霞生物支付预付款项1.15亿元、2.02亿元。但24个月的调拨血浆的有效期过后,因停产原因及尚未获得国家监管部门的血浆调拨批准,丹霞生物未能完成血浆供应。
从企业决策流程来看,董事会一致作出向关联方并购标的丹霞生物输血8亿的决定,颇令人玩味,监管对此进行了关注。面对媒体的质疑和监管部门的问询,博雅生物却予以坚决否认,但没能给出令人信服的理由。
根据此前21世纪经济报道,2017年4月,作为博雅生物控股股东的高特佳集团主导了这项收购,高特佳集团和博雅生物共同成立产业基金,斥资45亿元收购博雅广东(丹霞生物)。按照接近高特佳集团董事长蔡达建人士透露,45个亿的资金构成中,除了上市公司博雅生物出资5000万元,其他资金构成中,高特佳集团运用了大量金融机构等资金。保住博雅广东,对于高特佳集团的资金链安全至关重要。按照该人士提供的多项合同原件、相关协议,蔡达建是这项并购重组的关键人物。
在最新一期回复监管问询时,博雅生物仍声称,高特佳集团股权结构比较分散,没有股东通过直接或间接方式能单独或共同实际控制高特佳集团,高特佳集团无控股股东和实际控制人。因此,上市公司也无实际控制人。不过,根据工商资料和获得的代持协议相关信息显示,博雅生物实际控制人信息或长期以来被隐瞒。蔡达建早于2017年4月26日已成为高特佳集团的实际控制人,进而成为博雅生物的实际控制人。
中国有句老话,叫“家和为万兴”,夫妻创业不易,能共患难,也要能“苟富贵,勿相忘”。既是同林之宿鸟,也是比翼之双飞。
声明:证券时报力求信息真实、准确,文章提及内容仅供参考,不构成实质性投资建议,据此操作风险自担。
证券时报APP
微信公众号