.png)

基金投顾业务对于券商实现财富管理转型的重要性不言而喻,每家试点金融机构都使出120%的心力去创新发展。
9月7日,中信建投证券正式推出基金投资顾问服务品牌“蜻蜓管家”,成为继国联证券、中国银河、国泰君安之后第四家正式上线基金投顾产品的券商,距离其入选首批券商基金投顾业务试点,已过去约半年时间。
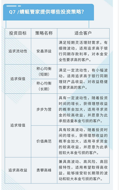
作为基金投顾业务的初步探索,中信建投证券在策略安排上与同业保持一致,即根据客户的投资目标来进行分类,围绕追求流动性、追求保值、追求增值、追求高收益等不同目标生产不同的策略产品,投资门槛为1万,投顾顾问费区间为0.3%—1.5%/年。
截至目前,共三批合计18家金融机构获批基金投顾试点,包括公募基金、第三方基金销售、券商以及银行等4类金融机构,那么各类金融机构在开展基金投顾业务中有什么特点,各家试点都推出了哪些策略,收费标准如何,对于整个金融行业的财富管理转型都有着非常重要的参考意义。
1万起投,最低费率为0.3%/年
自从2月份入选首批券商基金投顾业务试点,经过约半年的筹备,中信建投证券终于推出了基金投顾产品“蜻蜓管家”,共涵盖4大系列的6个策略,即随时要花的钱追求流动性,可签约安鑫添益策略严控风险;求稳的钱追求保值,可签约称心均衡(短期/长期)策略降低波动;生钱的钱追求增值,可签约价值典范或步步为营策略享受时间复利;不用的钱追求高收益,可签约勇攀高峰策略股海纵横。

基金投顾业务被视为从卖方投顾向买方投顾的转变,对投资者而言首先是收费模式的转变。中信建投证券投资顾问采取按客户资产规模收费的模式,收费区间约在0.3%—1.5%/年,其中对追求流动性的产品收费率约在0.3%—0.5%/年,针对保值的产品费率约在0.6%—1%,针对增值和高收益的产品费率约在1%左右,客户持有周期越长,费率越低。投资顾问费均会将申购费、销售服务费、客户维护费等销售端费用进行抵扣。



中信建投证券投顾负责人王宁向券商中国记者表示,和同业相比,虽然大家在投资策略方面较为一致,但是中信建投证券也有自己的特色,即非常重视顾问端。“基金投顾主要解决的是基金赚钱、基民不赚钱的问题,基民不赚钱的核心原因就是客户持有周期太短造成的,比如客户自身的投资习惯、销售人员的一些建议等都会影响最终的投资结果。以过去10年的基金投资年化收益率来看,股票型基金年化收益率都在18%左右,但真正盈利的客户群占比不超过40%,客户购买基金的体验并不好。所以,基金投顾业务从本质上来讲,并不是一个产品的概念,而是一项服务,我们想给客户提供一些管家式的服务。”
核心问题是防范利益冲突
作为一项全新的业务模式,基金投顾业务要求券商在组织架构和团队建设方面有所突破,以全新的业务模式进行展业。中信建投在这方面做了哪些探索?
王宁向券商中国记者表示,为开展基金投顾试点业务,公司层面成立了基金投资决策委员会,主要针对投研投顾、合规风控等相关业务关键节点进行统一集中管理,包括基金池的出入库、基金组合的调仓等内容都需要决策委员会的同意,以最大程度防范利益冲突、不公平交易等问题。
在部门层面,经管委下设基金投资顾问业务中心,一些职能岗位相应地放到投顾中心进行具体业务管理,比如投资研究、投资顾问、交易运营管理等设立专人转岗。团队搭建方面,初期通过公司内部调岗和外部招聘形式,搭建基金投顾团队,后续会根据业务规模的增加,逐步增加人员。
基金投顾业务开展过程中,防范利益冲突是核心问题。王宁表示,公司开展基金投顾业务时,会与基金销售业务、自营业务、托管业务等可能存在利益冲突的业务进行充分隔离。关键岗位确保专人专岗、独立考核。严禁为自己、关联方、特定客户及特定产品发行人的利益而损害客户利益。及时将公司及关联方管理或托管的基金纳入系统监控。
在投资决策方面,基金投顾业务购买中信建投基金的产品比例有明确要求,即单个客户持有单只基金的比例不得超过20%,所有客户持有单只基金比例不超过10%等符合监管规定的风控要求。
王宁也提到,“基金投顾本质是服务,而不仅是产品组合,与智能投顾相比,基金投顾更加人性化,在配置策略前,会了解投资者需求,匹配其适当性,与投资者的利益一致。”
基金投顾试点策略、收费对比
2020年2月底,华泰证券、国泰君安、申万宏源、中信建投、中金公司、中国银河、国联证券7家证券公司及工商银行、平安银行和招商银行3家银行获证监会批准,成为首次获批的基金投顾试点资格的券商及银行。在此之前,5家基金及3家基金销售公司已获批该资格。
截至目前,共三批合计18家金融机构获批基金投顾试点,包括公募基金、第三方基金销售、券商以及银行。
近几个月来,各家基金投顾试点产品陆续上线,就服务模式来看,各家获批金融机构开展投顾服务以智能投顾为主,策略选择上还是以中低风险偏好为主,投资门槛普遍较低,在500元—10000元之间,相比来看,公募基金和第三方理财的门槛更低,比如华夏基金、嘉实基金要求500元起投,国联证券、中信建投的投资门槛为10000元。


再来看收费模式,对于投资顾问费的收取方式《通知》没有明确规定,可能的收取方式有按投资者资产规模收费,按服务期限收费,差别佣金收费等。借鉴海外经验,绝大多数投资顾问采取按客户投资资产规模收费。
在收费标准上,起步阶段,各家收费标准并不统一,且不同的策略、不同的持有期限收费有较大差异,另外,各家机构在开展业务初期亦存在打折情况。具体来看,华夏基金的投顾顾问费为0.25%-0.5%/年,中欧基金的费率为0.15%-0.45%/年,这两家均按日计提,每月结算,属于较低水平;国泰君安的费率为0.4%/年起步,国联证券的费率大多在0.6%—0.9%/年之间,中国银河的费率约为0.32%—1.2%/年;中信建投证券的费率在0.3%—1.5%/年,比如安鑫添益大于1月期的费率为0.3%/年,但勇攀高峰的小于1年的费率为1.5%/年,根据不同策略和不同的持有期限收费情况有较大不同。
据了解,各券商收费中均抵扣申购费、销售服务费等,即投资者购买签约基金投顾产品,几乎不收取手续费。
新的投顾模式在2025年或为券商贡献42—423亿利润
瑞银证券非银分析师曹海峰此前发布的深度研报认为,新的投顾模式在2025年或将为券商贡献 2%-18% ,即 42-423 亿左右的利润(这其中还未考虑资产类别从公募基金拓宽到其他资产),目前仅贡献1.1%左右收入。
该结果主要有四点支撑:首先,预测中国公募基金 2025年规模将达到47万亿元,对应19-25年 CAGR18%;其次,行业收费模式的转变 (代销模式向基于AUM收费的买方模式转变);第三,更多家庭配置公募基金;第四,券商从直销渠道获取市场份额。
相对卖方投顾模式下,投资顾问的报酬与销售额挂钩,可能会导致销售诱导投资者多做交易,买方投顾模式下,客户可以将资产全权委托投资顾问,客户直接支付投资顾问费给投资顾问,并支付给产品提供方管理费,投资顾问提供财富管理服务。这时候,投资顾问的酬劳直接来自客户,没有了销售额的压力,投资顾问更能以客户需求为中心,站在客户的角度看问题。买方投顾模式下的投资顾问的收入基于管理资产的AUM,为了让客户满意(继续把资产委托在该投资顾问),投资顾问会更多关注购买的基金的管理实力和费率。

目前监管已经下发公募投顾试点于 4 种类型的机构,包括公募基金、第三方销售机构、证券公司和银行。根据其业务特点,四类机构形成了独特的竞争力,具体体现在:
证券公司:投研能力最强,投顾数量较多,对二级市场的理解程度也高于其他类型公司,因此能提供更专业的服务。线下网点数量虽弱于银行,但也强于公募基金公司和第三方销售机构,有利于开展线下业务。在客户储备方面,证券公司客户渠道广泛,也有一定的高端客户积累。在利益冲突方面,证券公司跟客户也会有利益冲突,因为证券公司同时从事经纪/投行业务/公募子公司。
公募基金:投研能力同样强于其他类型公司,资产配置能力也较强,最容易建立品牌效应。但在渠道(网点数量)、投顾人数储备等方面并不具有特别优势。由于基金公司同时发行基金产品,其提供投顾业务时与客户的利益冲突最大。
银行:银行的优势在于强大的渠道和高净值高端客户的积累。银行线下网点众多,便于为客户提供人工投顾服务。多年来理财和私人银行业务的发展为银行积累了一批高净值高端客户。但银行在资产配置和投研能力上略有不足。
第三方销售机构(互联网):流量大,在中低净值客户储备上有优 势。适合开展低成本的线上标准化智能投顾业务。产品种类最丰富。但在投研能力,网点数量,高净值客户储备上落后其他机构,若不和外部合作较难提供高定制化的投顾服务。在利益冲突方面,第三方销售机构与客户的利益冲突在四类结构中最小,主要因为公司同时开展其他业务。
声明:证券时报力求信息真实、准确,文章提及内容仅供参考,不构成实质性投资建议,据此操作风险自担。
证券时报APP
微信公众号