.png)

今天,汪涵被“催债”催上热搜。原因是代言了一款P2P“爱钱进”意思翻车,有投资人声称37万人被骗230亿。

“爱钱进”出事
代言人汪涵被喊上热搜
今天,汪涵上热搜了,原因是代言的P2P平台“爱钱进”疑似翻车,网上传出有投资者举牌喊出“爱钱进诈骗汪涵退代言费,汪涵请出来还我血汗钱”的标语。
资料显示,爱钱进是一家互联网金融平台,其中汪涵是爱钱进最有影响的代言人。其代言的广告词“有内涵,更靠谱”。

不少网友认为,汪涵是知名主持人,影响力挺广的,很多人就是冲着他代言 相信他才买的。如今爆雷了,汪涵是有责任的。甚至有的喊话汪涵赔钱。



也有网友认为,投资本来就有风险,要自己承担。


说好“幸福稳稳进账”
如今到期无法兑付
除了汪涵,爱钱进还请了国乒主席刘国梁的代言:称“冠军实力护航、幸福稳稳进账”。
因而,刘国梁的微博下也满满是投资人的留言声讨。

那么。投资人的情况如何?
截至7月1日,爱钱进借贷余额227.6亿元,借贷余额笔数为186.76万笔,人均累计出借金额4.96万。网曝“37万人被骗230亿”,与此数据相符合。

在黑猫投诉平台中,涉及爱钱进的投资数量达4000余件,其中投诉的主要内容包括理财产品到期未还钱,投资者被迫打折出售、恶意折让债权、借款到期无法兑现、实际借款金额与协议金额不符,收取高额服务费及利息等。
据悉,爱钱进目前有“应急折让通道”,投资者可以不断通过打折试探,最终以较低折扣“赔钱”出手。不少投资者表示:“现在爱钱进提供了商城和折扣的下车方式,把钱拿到手的肯定是最重要,不再抱本息全回的希望!”

不过也有投资者爆料:“最低打到0.69折都没出来。”更有百万投资者的钱拿不出来。
在舆论不断发酵的当下,爱钱进官方微博的评论区已“沦陷”,多数是出借人要求其还款的留言。对此,爱钱进表示由于借款人的还款意愿和能力有所下降,借款人逾期未还款。平台及资产推荐方已建立一系列完善的贷后管理及催收制度,确保在合法合规的前提下,通过对接百行征信、央行征信、贷后跟踪等方式进行贷后管理及催收。


同时,也有网友晒出与在线客服的对话。当被问到爱钱进是否被立案后,在线客服回复道:“关于立案我司没有接到任何消息,请勿信谣言。百度百科词条的内容是有人恶意添加,我们正在积极协商解决。”随后,在线客服表示:“近期各种舆情发酵,背后有老赖团体推波助澜,正常催收效果受到很大影响,我们会专注催收工作,尽最大努力降低舆情对还款的影响。”


地方监管建议:及时通过司法部门解决
天眼查显示,爱钱进为上海榕数网络科技有限公司的全资子公司,上海榕数科技还有3个曾用名——普惠金融信息服务有限公司、凡普金科企业发展有限公司,最近一次名称变更是发生在2019年9月份。


记者在北京市东城区人民政府的官网查询,6月,投资人根据爱钱进到期不退钱进行提问, 北京市地方金融监督管理局回复:我办将督促平台主动与投诉人沟通,协商进行债务和解。如合法权益收到损害,请投诉人及时通过司法部门解决。

另外,根据今年5月份网络媒体报道截图,亦有投资者去到北京地方金融监管局,对爱钱进到期不退钱进行提问。今年5月份北京市地方金融监督管理局答复的“不予受理告知书”内容指出:“您提出的爱钱进平台的相关问题,公安机关已经立案调查该平台,相关部门将严格按照司法处置程序进行处理。请等待司法机关处置过程公布的有关消息。

范冰冰、黄晓明、唐嫣等都踩雷P2P
不仅汪涵,此前也有不少明星因代言的P2P机构暴雷而被网友喊话“还钱”。
黄晓明:代言东融在线



2017年88财富突然宣布停止运营。背后的股东被爆多个项目循环募资,涉嫌自融自保。据悉彼时88财富待兑付本息近9000万。
唐嫣、李湘等5人:代言e租宝
在2015年,五大一线女星唐嫣、李湘、瞿颖、钟丽缇、胡静,这五人在微博为E租宝打广告,影响特别大。但在2016年这家公司却被认定为诈骗公司,涉及金额达到了500亿,而这当初在微博大肆宣传的五位女星先后将当初发出的广告给删除了。
……
名人代言需谨慎
明知或应知虚假的需要承担连带责任
名人代言的金融产品频频爆雷,对此网友纷纷表示名人要谨慎代言。

甚至有网友忽悠明星代言需要担责。
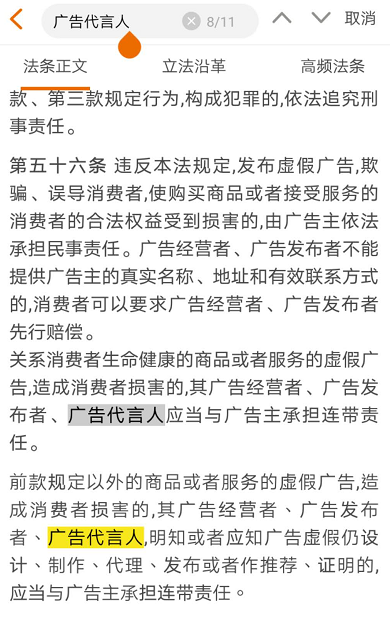
对此,广东正大联合律师事务所许瀚律师对记者表示,根据《广告法》第56条规定,公众人物如明知或应知金融产品广告是虚假广告,仍为其代言造成消费者损害的,则其应与广告主共同对消费者承担连带赔偿责任。

声明:证券时报力求信息真实、准确,文章提及内容仅供参考,不构成实质性投资建议,据此操作风险自担。
证券时报APP
微信公众号