.png)

中国基金报 泰勒
股票闪崩天天有,但6月3日一家A股公司的闪崩令市场大为关注。为什么?网上有投资者曝光,原来有人忽悠了一大批散户进了微信炒股群,在老师的指导下,早盘疯狂建仓冲涨停,结果被狠狠的割了韭菜,到了下午尾盘的时候,竟然直接跌停,留下一堆散户欲哭无泪。
此事引发巨大关注,这家A股公司叫盛洋科技,竟然有庄家明目张胆在微信群忽悠散户接盘。
我们来看看发生了什么。
盛洋科技闪崩跌停
A股公司盛洋科技,在3日开盘之后,成交量突然放大,两次冲击涨停但均失败了,知道午后接近收盘的时候,突然闪崩跌停,股价从最高25.58元/股跌到20.97元/股,跌幅最高达18%。

盘后数据显示,全天换手率为30.60%,成交额为16.78亿元。从资金流向和龙虎榜可以看出,个股超大单和大单资金大幅卖出,而中单和小单资金买入较多。龙虎榜上1家机构资金大幅买入,却没有卖出。


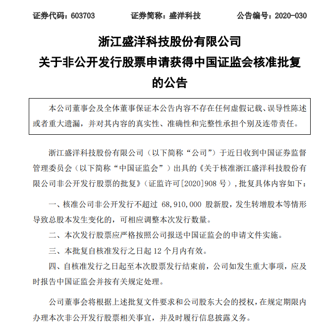
另外,盛洋科技6月3日晚间公告,公司近日收到证监会批复,核准公司非公开发行不超过6891万股新股。该批复自核准发行之日起12个月内有效。

盛洋科技是目前市场火热的5G概念股之一,是国内同轴电缆、有线通讯、高频头等通讯产品的主要供应商,公司曾表示,通过多次与运营商沟通,抓住我国通信行业 5G 市场的大发展契机,决策发展通信铁塔基站设施建设业务,寻找新的业务增长点,保证公司可持续发展。
为何闪崩跌停?微信直播群割韭菜
在盛洋科技跌停收盘之后,就有微博大V曝光有炒股微信群忽悠散户接盘。








盛洋科技闪崩跌停的背后,可能是一个微信直播荐股群的诈骗团伙。
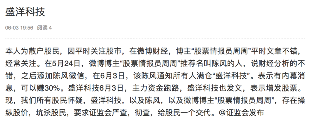
据财联社报道,有散户股民爆料称,“因平时关注股市,在微博中关注了博主‘股票情报员周周’, 5月24日,微博博主‘股票情报员周周’推荐一名叫陈风的人,称其财经分析的能力尚佳,后添加陈风微信。但6月3日,该陈风通知所有人满仓盛洋科技,表示有内幕消息,可以赚30%。”

基金君前往这个博主一看,原来是当初他发的一条广告,一堆忠实粉丝信了这个博主的话,加了这个叫陈风的荐股群,于是被割了韭菜,而微博博主“股票情报员周周”已经在为当初发的广告撇清关系了。

而在盛洋科技的股吧中,也有不少受害者发帖曝光自己的遭遇。


有投资者表示已经报警。

更让人看呆的是,有股吧用户爆料,有收费群跟免费群,免费群都是接盘的,收费群都是出货的。

而有投资者表示自己亏了十几万。

还有的号召一起去证监会官网举报

而被割了韭菜之后,微信群也解散了,直播也看不到。

此前有过黑衣哥万人直播建仓!
明目张胆割韭菜
据e公司报道,5月29日,类似的诱导入场现象在A股公司上演。其手段同样是通过短视频、股票群等聚集投资者,然后在直播间统一号召买票。行为组织严密且极具鼓动性,成员隐蔽性极强,甚至拥有一定的反侦察能力。

5月29日9:30分,随着A股开盘,阳泉煤业的故事却急转直下,同时也创下了1分钟的天量成交。阳泉煤业开盘4.68元,但一分钟K线图显示,公司股价瞬间达到5.04元,因为时间太快以至于分时图并未显示出该上冲迹象。仅1分钟时间,阳泉煤业成交额达到6890万元,成交量达到14.02万手,前5分钟成交额为1.01亿元,到9:35时股价也降至4.55元,跌2.57%;9:48时股价降至全天最低点4.49元,之后全天基本维持在4.5元附近徘徊;5月29日全天报收4.54元,跌2.78%,全天成交额2.58亿元。


这些荐股套路你要知道
随着网络技术发展和社交工具更替,早年活跃在各种论坛、股吧和博客中的股市“黑嘴”开始变身,更频繁出现在微信、直播间等新型社交平台上,但“套路”却如出一辙,只是后者“点对点”的传播方式显然更加隐蔽,监管和查处的难度也更大。
“套路”一:在微信群、直播间等社交平台塑造所谓的“专家”“大师”“白富美”形象,利用概率做文章,采取“千人千股”的方式给投资人推荐股票,从而达到售卖高额股票课程、收取高额会员费、服务费的目的。
事实上,骗子不仅只赚取会员费、服务费那么简单,他们往往事先建仓,并在微信群、直播间等实时喊单,利用荐股诱骗散户跟风买入,趁高点抛售获利出场。投资者则成了接盘的“韭菜”。投资人一旦发现上当受骗,就会立刻被踢出群。
“套路”二:荐股人员声称可以免费帮助投资人诊断手上持仓图、挖掘后市潜力股、推荐个股等,采取先盈利后分成的合作方式,在盘中全程指导投资者拉升股的最佳买卖操作点。股票涨了他跟着分红,股票跌了也不负任何责任。
“套路”三:冒充正规金融证券交易公司欺诈。骗子在微信群内推销各类荐股软件、荐股平台,以免费使用和高盈利为诱饵,将用户导流到外部平台,参与贵金属、艺术品、邮币卡等现货交易或境外期货交易。实则他们的交易系统都是伪造的,并且可以在后台实时操纵行情,伪造交易记录,欺诈用户大量资金。
声明:证券时报力求信息真实、准确,文章提及内容仅供参考,不构成实质性投资建议,据此操作风险自担。
证券时报APP
微信公众号