.png)

中国基金报 安曼
文斗不行,靠武斗。
5月28日中午,微博认证为煤炭分析师安志远的网友爆料,皖通科技内斗升级,董事长李臻雇佣打手殴打大股东成员,并配有双方肢体纠缠、手机等通讯设备被砸坏等现场图片。

Wind数据显示,皖通科技目前大股东为南方银谷科技有限公司,持股比例为13.73%。
皖通科技回应:实际情况与爆料相反
大股东雇人殴打公司员工
28日下午晚些时候,皖通科技在其官网发布《情况说明》,其内容与爆料内容截然相反,称并非是董事长雇人殴打大股东,而是大股东雇人殴打公司员工。
《情况说明》表示,2020年5月28日,上午6时余,南方银谷指使20余名不明身份的人员聚集公司总部,强行占领公司会议室。公司行政部工作人员对其进行口头劝离,但劝离无效。上午7时左右,公司向合肥市公安局高新技术开发区分局蜀麓派出所报警。警方至公司后,对方称在此召开股东大会,警方要求双方自行调解。
调解期间,公司行政部工作人员对不明身份人员进行劝离,期间双方有肢体接触,无持械。后公司再次报警,至派出所时,对方不明身份人员竟在执法机构门前殴打公司行政部工作人员,相关事项警方正在进一步处理过程中。
《情况说明》还特别指出,南方银谷擅自刊登股东大会通知的行为是非法的。公司董事会郑重提醒股东及相关方,严格按照相关法律法规及公司制度来行使权利和履行义务,公司对南方银谷的上述违法违规行为表示强烈谴责和反对。
原文如下:


皖通科技、大股东均收警示函
28日晚间,皖通科技公告称,收到安徽证监局行政监管措施决定书。
除此之外,大股东南方银谷也因为没有在指定媒体上发布召开股东大会的通知,同样收到了警示函。

大股东提请罢免董事长
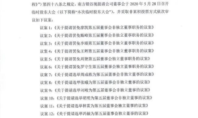
2020年4月22日,大股东南方银谷曾以以特快专递、电子邮件及现场递交的方式向皖通科技董事会送达了《关于提请召开安徽皖通科技股份有限公司临时股东大会的函》,并提请董事会于2020年5月28日召开公司临时股东大会。
大会的议案竟然是罢免6位高管董事的职务,这其中就包括时任董事长廖凯。

在罢免6位董事的同时,南方银谷提请选举6位新的董事,董事会席位之争显而易见。
2020年5月2日,皖通科技召开第五届董事会第六次会议,否决了大股东在5月28日召开临时股东大会的提议。
但是,5月7日,被提议罢免的董事长廖凯宣布辞职,李臻被选为董事长。
提议被否决的大股东选择“剑走偏锋”,5月13日在非指定信披媒体《深圳商报》刊登自行召集股东大会的通知。
南方银谷在通知中表示,此次股东大会由南方银谷自行召集,会议时间为5月28日下午14:00。


大股东此举收到了交易所的关注函。昨天,皖通科技完成对关注函的回复,明确各方态度,并聘请上海市汇达丰律师事务所发表法律意见。
上海市汇达丰律师事务所认为,《深圳商报》是深圳市委直属的以经济报道为主的综合性日报,读者范围主要限定于深圳市及广东省,并非公司或者证监会、交易所指定信息披露媒体,在上述媒体刊登股东大会通知违反上市规则的规定,召集程序不合规。
谁曾想,今天就爆出董事长李臻雇佣打手殴打大股东成员的新闻。
两个月内三次罢免董事长
两任董事长相互指认
大股东南方银谷的实控人周发展曾是皖通科技的前任董事长,刚刚在今年3月被罢免。
据皖通科技公告称,公司董事会审议通过《关于罢免公司第五届董事会董事长周发展先生的议案》。
据悉,公司董事李臻、王辉、周艳等三名董事联名提议,罢免董事长周发展。三名董事认为,周发展在任期间,未能清晰规划公司战略发展路径,不能胜任公司董事长职务。基于公司长期发展考虑,提议罢免周发展担任的董事长职务。
此时据周发展当上皖通科技董事长不到一年的时间。
随后,董事会选举廖凯为新任董事长。3月10日才走马上任的新任董事长廖凯,在4月22日被前任董事长周发展提请罢免,最终迫于压力在5月4日辞职。

5月7日,匆忙上任的现任董事长李臻,又遭周发展指控。
周发展称李臻在担任副董事长期间,涉嫌收买行贿二级公司会计人员,并筹划贱卖上市公司资产。“以李臻的职业操守,若当选为董事长,将会把皖通科技带入深渊。”
李臻否认了周发展的指认,并认为周发展此举侵犯其个人名誉。
5月14日,李臻已向上海市普陀区人民法院提交了《起诉书》,诉请法院就周发展侵犯他名誉事项追究周发展的法律责任。
股权之争“白热化”
皖通科技不断升级的“宫斗”明面上是董事会席位的争夺,背后却是股权之争。
近2个月来,皖通科技各方股东开启了密集的“抢筹模式”。
3月9日,背靠世纪金源的西藏景源举牌上市公司,并在2个月内陆续增持,截至5月15日持股比例已达8.66%。虽世纪金源未表明立场,但此前曾有接近周发展的内部人士透露西藏景源与李臻等人属于同一阵营。
南方银谷在回复深交所的问询函中,建议核查多名皖通科技股东及相关方之间是否存在一致行动关系或其他利益安排。
公开资料显示,主要股东中,福建广聚(持股4.95%)、梁山、刘含、王亚东(三人合计持股6.36%)曾共同提名李臻、王辉为董事候选人,有过合作经历;林木顺(持股1.55%)与董事李臻、周艳同为德晖投资股东,有共同投资经历。若叠加西藏景源,上述股东持股比例合计已达21.52%。

不过,目前尚未有明确证据表明前述股东存在一致行动关系。
外部股东加仓的同时,南方银谷亦“不甘示弱”,着手寻求盟友提升表决权比例。4月24日-5月8日,蚌埠国资旗下安徽安华企业管理服务合伙企业(有限合伙)(下称“安华企管”)在8个交易日内大举买入上市公司股份达4.01%,并火速与南方银谷达成表决权委托与一致行动协议。
截至目前,南方银谷与皖通科技原实控人王中胜、杨世宁、杨新子、安华企管为一致行动人,合计持股比例为27.23%;其中,南方银谷通过直接持股及受托方式,拥有表决权比例为22.74%。
值得一提的是,根据协议,6月12日,南方银谷与王中胜、杨世宁、杨新子等三人的表决权委托协议将到期,且已明确不再续签。
数据显示,王中胜等三人合计持股比例达9.49%,如果没有该部分股权加持,南方银谷可以支配的表决权比例将降至17.74%,低于李臻为代表的德晖系阵营。
神仙打架,股民遭殃。自今年3月,大股东南方银谷创始人周发展被罢免董事长之后,皖通科技的股价就开启了“过山车”模式。

内斗仍在继续,皖通科技将何去何从,基金君将持续关注中……
声明:证券时报力求信息真实、准确,文章提及内容仅供参考,不构成实质性投资建议,据此操作风险自担。
证券时报APP
微信公众号