.png)

见习记者 楚深
近期深陷收费风波的丰巢,在被国家邮政局约谈后,又发新声明了。
5月15日晚间,丰巢发布《关于用户服务调整的说明》,宣布从5月20日起,将免费保管时间从12小时延长至18小时。丰巢同时表示,对给广大用户造成的不便深表歉意。
丰巢:“对给广大用户造成的不便深表歉意”
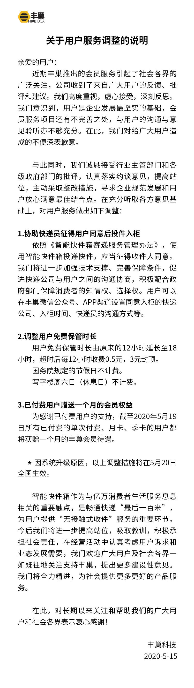
5月15日晚,深圳市丰巢科技有限公司官微“丰巢智能柜”发布《关于服务调整的说明》,向广大用户致歉。同时宣布调整免费保管时长,已付费用户赠送一个月的会员权益。
丰巢在说明中表示:“表示近期丰巢推出的会员服务引起了社会各界的广泛关注,公司收到了来自广大用户的反馈、批评和建议。我们高度重视,虚心接受,深刻反思。我们意识到,用户是企业发展最坚实的基础,会员服务项目还有不完善之处,与用户的沟通与意见聆听亦不够充分。在此,我们对给广大用户造成的不便深表歉意。”
丰巢同时表示,诚恳接受行业主管部门和各级政府部门的批评,认真落实约谈意见,提高站位,主动采取整改措施,寻求企业规范发展和用户放心满意最佳结合点。在充分听取各方意见基础上,对用户服务做出如下调整:
1、 协助快递员征得用户同意后投件入柜
依照《智能快件箱寄递服务管理办法》,使用智能快件箱投递快件,应当征得收件人同意。丰巢将进一步加强技术支撑、完善保障条件,促进快递公司与用户之间的沟通协商,积极配合政府部门保障消费者的知情权、选择权。用户可以在丰巢微信公众号、APP渠道设置同意入柜的快递公司、入柜时间、快递员的沟通方式等。
2、 调整用户免费保管时长
用户免费保管时长由原来的12小时延长至18小时,超时后每12小时收费0.5元,3元封顶。国务院规定的节假日不计费。写字楼周六日(休息日)不计费。
3、 已付费用户赠送一个月的会员权益
为感谢已付费用户的支持,截至2020年5月19日所有已付费的单次付费、月卡、季卡的用户都将获赠一个月的丰巢会员待遇。
丰巢表示,因系统升级原因,以上调整措施将在5月20日全国生效。
在说明最后,丰巢表示,智能快件箱作为与亿万消费者生活服务息息相关的重要触点,是畅通快递“最后一百米”,为用户提供“无接触式收件”服务的重要环节。今后丰巢将进一步提高站位,吸取教训,积极承担社会责任,在经营活动中认真考虑用户诉求和业态发展需要,丰巢欢迎广大用户及社会各界一如既往地关注支持丰巢,提出更多建设性意见。丰巢将全力精进,为社会提供更多更好的产品服务。

此前刚被国家邮政局约谈
据国家邮政局微信公众号发布的信息,5月13日,针对近期丰巢公司与杭州、上海少数小区物业因调整智能快件箱免费保管期限产生纠纷事宜,国家邮政局约谈了丰巢科技公司主要负责人,要求丰巢公司积极采取措施,主动承担社会责任,着手研究解决方案,调整完善收费机制,回应用户合理诉求。
国家邮政局相关负责人指出,智能快件箱投递是近年来出现的快递末端服务新业态之一,与快递公共服务站投递、快递小哥直接上门投递构成末端服务的主要模式,是畅通微循环的重要设施,有利于保障快递安全运行、提高服务效率和水平。特别是在疫情防控期间,其“无接触投递”的特性得到广大用户的普遍欢迎。智能快件箱等新业态的健康有序发展,关系到邮政快递业做好“六稳”工作、落实“六保”任务,关系到消费者合法权益保护,关系到新业态的健康发展,必须高度重视,有序推进。
国家邮政局相关负责人强调,《智能快件箱寄递服务管理办法》明确规定,智能快件箱运营企业在合理的保管期限内不得向用户收费。丰巢此次调整免费保管期限的行为虽未违反规章禁止性规定,但在调整过程中,存在着全局站位不高、风险评估不够,征询意见不足、应对处置不妥等问题,应进行深刻反思,汲取教训。
国家邮政局相关负责人提出,当下最重要最急迫的工作是要恢复运行秩序,保障消费者权益,确保末端网络稳定,为各行业复工复产做好 “先行官”“排头兵”。妥善解决杭州、上海少数小区与丰巢的服务纠纷,需要各方以大局为重,充分考虑各方的实际困难和合理诉求,相向而行,寻求共识,尽快恢复社区正常投递活动。丰巢公司要提高站位,认真考虑用户诉求和业态发展需要,尽快提出合理解决方案。在此基础上,合理调整4月27日公布的全国性免费保管期限等相关经营策略。
国家邮政局相关负责人表示,智能快件箱的设立和运营虽然属于市场行为,但又面对广大消费者,具有一定公共属性。处理好公益与经营的关系十分重要。邮政管理部门将加强对智能快件箱、公共服务站等新业态发展的规律研究、顶层设计和制度建设,推动各地政府落实属地责任,将智能投递设施纳入城乡公共基础设施建设范畴,抓紧制定新业态服务规范,探索创新公共服务设施管理机制。同时,邮政管理部门将对快递企业未经用户同意,擅自投递到智能快件箱、公共服务站等行为进行查处;督促包括智能快件箱、公共服务站运营企业在内的各类快递企业加大投入、加强管理,通过技术升级和规范服务,充分保障用户的知情权、选择权,满足人民群众日益增长的用邮需求。
丰巢科技公司主要负责人表示,将认真反思、汲取教训,切实履行好企业的社会责任,立即对存在问题进行整改,积极配合邮政管理部门做好相关工作,寻求企业规范发展和用户放心满意最佳结合点,做到依法经营诚信经营。
浙江省邮政管理局:
杭州丰巢柜全部恢复正常使用
5月15日上午,杭州市东新园小区的公众号“东新园小区业主委员会”发文表示,东新园丰巢快递柜重新点亮。文中称,5月14日晚,街道办事处召集业委会负责人和物业负责人开会协商。街道办事处表示,鉴于日前丰巢快递柜收取超时保管费一事,引起了多数民众关注的同时,各级政府相关部门也给予了高度重视,从老百姓的权益和切实生活考虑,望东新园第四届业委会能以高姿态来面对此事,尽快点亮快递柜,进一步表现友好协商的意愿,以推进问题的解决。
文中表示,经业委会紧急召开会议讨论后决定,尊重政府的意见,将百姓的权益和正常生活放在第一位,进一步表达协商诚意,接受先行点亮快递柜的建议,切实推进问题的解决。期待丰巢公司能够认真倾听民意,早日予以回应。
在此前的5月5日,东新园小区业主委员会在公众号发布《关于丰巢快递柜暂停使用的通知》,宣布“将在丰巢收取超时保管费之日起停用丰巢快递柜”,此后小区内17个丰巢快递柜更是全部被物业拔掉电源,成为全国首个停用丰巢柜的小区,引起社会广泛关注。

与此同时,浙江省邮政管理局也于5月15日在官网发文表示,在浙江省邮政管理局和杭州市政府有关部门的共同努力下,随着杭州市东新园小区丰巢柜于5月14日晚12点恢复正常运营,杭州市所有的丰巢柜全部恢复正常,继续为群众提供便利的“无接触式收件”服务。
浙江省邮政管理局表示,自5月7日杭州市东新园小区停用丰巢快件箱以来,浙江省邮政管理局会同杭州市、区两级政府有关部门,主动介入协调,积极斡旋沟通,对相关业委会、物业公司和浙江丰巢公司晓之以理、明之以义,要求各方站在保障人民群众基本通信需求和美好用邮需要的角度,畅通快递“最后一百米”服务,提供群众“无接触式收件”便利,最终促成各方达成一致。
声明:证券时报力求信息真实、准确,文章提及内容仅供参考,不构成实质性投资建议,据此操作风险自担。
证券时报APP
微信公众号