.png)

据裁判文书网披露的一份刑事判决书显示,恒瑞医药卷入行贿案。在一篇名为《恒瑞医药一年学术推广费近75亿花哪儿了》的媒体报道中,提及恒瑞医药子公司有关人员行贿,并质疑其2019年销售费用和其他现金支出的合理性。
对此,5月12日晚间,恒瑞医药发布澄清公告称,浙江某医院医生受贿案件中部分证人是子公司员工;经核实,该事件是子公司员工个人行为,目前相关人员已离职,子公司责任领导已被调离岗位。

同时,恒瑞医药对其2019年销售费用作出如下说明:


在司法部门一份对浙江丽水中心医院原麻醉科主任雷李培受贿私吞回扣款的司法判决文件,揭露了恒瑞医药全资子公司江苏新晨医药有限公司多名员工行贿的事实。据悉,江苏新晨专门从事恒瑞医药集团生产的麻醉、镇痛、呼吸及肝病领域的药品营销推广。
判决书显示,雷李培接受江苏新晨医药有限公司、杭州淮星贸易有限公司、杭州晶淮医学科技有限公司、江苏扬子江药业集团有限公司、西安力邦制药有限公司等多家公司331.48万元贿赂。其中,江苏新晨是最主要行贿方。2016年底至2019年8月期间,江苏新晨销售代表徐某、江苏新晨医药有限公司浙南区域经理孙某、江苏新晨医药有限公司浙赣大区经理纪某为感谢浙江省丽水市中心医院原麻醉科主任雷李培对其公司药品使用的关照,并希望和雷李培搞好关系以继续得到关照,三人累计行贿雷李培40.8万元。
据悉,2017年2月至2019年6月,新晨医药销售的吸入用七氟烷、盐酸右美托咪定注射液、注射用顺苯磺阿曲库铵、酒石酸布托啡诺注射液、盐酸右美托咪定注射液、左布比卡因等5款药品在丽水市中心医院麻醉科使用,为了感谢并希望能维持和增加上述药品的使用量,该公司销售代表徐某和叶某分别以100元/瓶、20元/支、10元/支、3元/支(2019年之后的标准调为90元/瓶、20元/支、9元/支、6元/支、5元/支)的计算标准,送给雷李培回扣款共计236万元,雷李培收受后将部分回扣上交麻醉科,剩余部分归个人所有。
而根据恒瑞医药2019年年报,上述提到的酒石酸布托啡诺注射液、注射用顺苯磺阿曲库铵是其主要产品,2019年度的产销量较前一年都有大幅提升,其中,酒石酸布托啡诺注射液销售量比上年提高58.51%。

恒瑞医药2019年年报显示,公司2019年营收232.89亿,同比增长33.7%;归属于上市公司股东的净利润为53.28亿元,同比增长31.05%;销售费用为85.25亿元,同比增长31.87%,占公司营收的36.61%。而公司在此次澄清公告中也有提及,销售费用主要包括学术推广、创新药专业化平台建设等市场和差旅费。
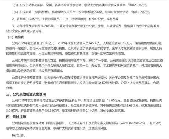
2019年,恒瑞医药的差旅费为9.09亿元,占销售费用总额的10.66%,销售人员人均年差旅费用为6.19万元,而这一数据明显高于其他医药公司。据统计,2019年,长春高新差旅费为6011.7万元,销售人员人均年差旅费用为2.56万元;复星医药差旅费为2.44亿元,销售人员人均年差旅费用为4.66万元;华润三九差旅费为7013.12万元,销售人员人均年差旅费用为1.47万元。
对此,恒瑞医药在公告中表示,各销售职能部门差旅费有一定差异。公司采用自营模式进行销售,近几年引进了较多高层次的学术、医学人才充实到销售队伍中,销售人员的差旅标准也逐年提高,人员出差频率较高,差旅费及有关津贴、误餐补助等支出有所增加。公司近年来严格控制各项费用支出,销售费用率逐年下降。2020年一季度,公司需要进行现场交流的销售活动受到疫情影响有所减少,但销售费用中包含销售人员的工资、五险一金、办公费、学术研究等相对固定的费用,并且随着销售人员的增加及待遇的提高,相应费用有所增加。
2019年恒瑞医药学术推广、创新药专业化平台建设等市场费用为75.26亿元,占销售费用总额的88.29%。恒瑞医药在近三年的年报中都强调要“加强学术营销力度”。
曾有医药界人士表示,“加强学术营销力度”在药企比较普遍,“打个比方,医药企业请我们去参加学术会议,讲半小时课程,然后玩几天,台面上就是正常的学术会议,这也算是学术营销。”
据报道,2018年7月,另一医疗行业上市公司乐普医疗在学术会议上向授课专家支付讲课费2.4万元并制作具有宣传字眼的讲义,被上海青浦区市场监督管理局认定涉嫌商业贿赂,被处罚15万元。
学术营销和差旅费正是恒瑞医药销售费用的主要构成,占比高达98.95%。
此前,《法制日报》曾报道,在医药销售行业,涉及金额巨大且无法开具发票的回扣,通常在包装后隐藏在“差旅费”和“学术推广”这两类销售费用当中。
值得一提的是,据不完全统计,近年来恒瑞医药涉及的行贿新闻屡屡见诸报端。有国内医药医疗领域的商业贿赂案件历来被媒体重点关注。也有人认为,恒瑞医药作为中国创新型龙头制药企业,有大量学术推广属正常现象,而其销售费用率在行业排名居中,并不具有典型性。此次判决书公布后引发媒体关注,其深层次折射出外界对整个国内制药行业销售费用率居高不下的焦虑和质疑。
公告数据显示,2020年一季度,恒瑞医药营收为55.27亿元,同比增长11.28%;净利润为13.15亿元,同比增长10.3%。
截至5月12日收盘,恒瑞医药股价为95.44元/股,总市值达4422.1亿元,位居医药上市公司第1位,在A股上市公司中位于13位。

而在刚刚公布的2020年新财富500富人榜中,恒瑞医药的孙飘扬、钟慧娟夫妇以1738.8亿元的身家跻身第五名。

恒瑞医药方面也表示,随着国家医药、医疗和医保领域的改革深入推进,特别是国家药品集中采购的常态化和大范围推广,未来国内药品销售费用大幅下降是必然趋势,合规转型也将成为国内制药企业的生存法则,而节省下来的费用,将最终让利给药品消费者。
声明:证券时报力求信息真实、准确,文章提及内容仅供参考,不构成实质性投资建议,据此操作风险自担。
证券时报APP
微信公众号