.png)


离开笑果文化的池子还是池子,笑果文化却越来越笑不出来了。
在今年1月怒晒被踢出“笑果艺人大家庭”的群聊截图后,90后脱口秀演员池子与吐槽大会出品方笑果文化之间的矛盾已初露头角。5月6日下午,池子的一条“掀桌式”微博又怒又丧地对笑果文化进行声讨,声称笑果文化拖欠其演艺报酬,提出仲裁后却被索赔3000万。
在此之外,池子更怒斥中信银行“侵犯个人隐私”,将其个人账户交易明细交给笑果文化,且称“中信银行说这是配合大客户的要求”。池子在微博中表示,已向公安局报案并向银保监会等政府监管机关投诉。
对此,5月6晚间,笑果文化在第一时间予以回应。在声明中,笑果文化提出池子在2020年1月“未经公司允许擅自参加商业活动”,之后以邮件形式提出解约诉求。关于池子所提出的工资拖欠及违约金等问题正在仲裁程序中,“均在法律及合同的框架之下进行”。目前,“池子起诉笑果文化”、“笑果文化声明”和“中信银行”均已登上微博热搜。

如今,《吐槽大会》已进行到第四季,但池子的身影已渐去渐远。在开年即遭遇疫情之下,影视行业的“寒流”一直延续至今,线下业务纷纷停滞,笑果文化也开始积极线上布局。不过,面临此次前员工再一次带来的舆论危机,笑果文化当如何应对?
池子“掀桌式”讨伐前东家
“大家好我是池子”,这样简洁无聊带着七分丧气三分喜感的开场白曾经是池子登台的招牌。在讨伐前东家笑果文化之时,池子仍选择如此开场,令粉丝们唏嘘一片。而与平日的妙语连珠不同,这次池子给大家讲了一个不好笑的故事。

5月6日下午,池子在新浪微博发布长文,对于笑果文化之间的纠纷及解约做出说明。他在长文中表示,其在2019年发现笑果文化违约,拖欠了很多应付的演艺报酬,且未按照合同提供账单明细。在提出异议之后,笑果刻意停止他的一切工作。在和平解约未遂后,双方均提起仲裁,笑果文化要求其赔偿3000多万。
对此,池子仍以幽默的画风代替愤怒,“没错,3000多万,我怀疑他们找的不是律师,是搞p2p的,原来我才是笑果文化2020年最大的项目,一直以为自己是厨子,后来发现自己是道菜。”
对此,5月6晚间,笑果文化在第一时间予以回应。在声明中,笑果文化提出池子在2020年1月“未经公司允许擅自参加商业活动”,之后以邮件形式提出解约诉求。公司已于1月14日回复邮件,表示将在双方合同框架内,依据法律处理解约事宜。
笑果文化表示,此后其委托专业律师代理处置双方的经纪纠纷,并根据流程采取了财产保全、提起仲裁、证据收集等法律行动。关于池子所提出的工资拖欠及违约金等问题正在仲裁程序中,“上述行动,均在法律及合同的框架之下进行”。为避免干扰仲裁程序,笑果文化称,不愿将此事过多付诸舆论。

对于笑果文化来说,25岁的池子并不是一个“听话”的演员和艺人。1月6日,《吐槽大会》第三季收官。作为节目常驻嘉宾,1月7日凌晨,池子在微博发文宣布将退出《吐槽大会》,表示这将是他的最后一期节目。

此后,1月9日,池子在微博分享了一张自己被笑果文化CEO移出群聊的截图,不满之情溢于言表。

同日晚间,笑果文化联合创始人、CEO贺晓曦公布笑果文化官方声明:“近日我司旗下艺人王越池(池子)提出解约诉求,我司正寻求与其进行法律层面的协商。出于对艺人的保护,暂不对此事发表其他评论。”

公开信息显示,池子出生于1995年,早在2015年,仅有高中学历的他被《今晚80后脱口秀》节目策划人与编剧李诞发掘,并于2016年登上东方卫视《今晚80后脱口秀》。池子和李诞一度成为80后、90后中脱口秀新生力量的强有力代表。
而作为近年来风头无两的年轻态喜剧文化产业公司,在2017年因《吐槽大会》而风靡全网之后,笑果文化陆续推出《脱口秀大会》、《冒犯家族》、《吐槽大会2》等,多成为爆款节目。在《吐槽大会》第一季开播时,池子就是常驻嘉宾。如今闹到一拍两散甚至对簿公堂,这样的结局实在令人唏嘘。
中信银行泄露客户资料?
本来是双方之间的劳务纠纷,但在池子的声讨中还牵出了第三方的问题,那就是中信银行。在长文中,池子称在笑果文化寄来的案件材料里发现了他在中信银行的个人交易明细,认为这属于侵犯公民个人信息的违法行为。
在没有池子的个人信息和司法机关的调查令的情况下,笑果文化是如何获得池子的银行流水的?对此,池子表示致电中信银行后,“中信银行说这是配合大客户的要求”。池子称,其已向公安局报警,并向银保监会等政府监管机关投诉。
根据2015年修正的现行《中华人民共和国商业银行法》中第29条,商业银行办理个人储蓄存款业务,应当遵循存款自愿、取款自由、存款有息、为存款人保密的原则。对个人储蓄存款,商业银行有权拒绝任何单位或者个人查询、冻结、扣划,但法律另有规定的除外。
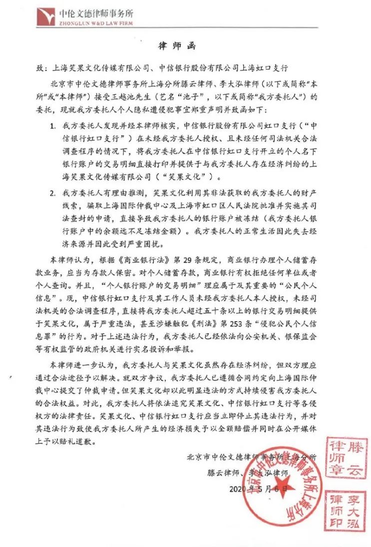
在微博长文吐槽之外,池子还晒出了中伦文德侓师事务所两名律师出具的律师函,向笑果文化和中信银行上海虹口支行发出声明。律师函显示,经委托人(指池子)发现并经律师证实,中信银行虹口支行在未经委托人授权、且未经任何司法机关合法调查程序的情况下,将委托人在中信银行虹口支行开立的个人名下银行账户的交易明细直接打印并提供于与委托人存在经济纠纷的笑果文化。
基于此,委托人有理由推测,笑果文化利用其非法获取的财产线索,骗取上海国际仲裁中心即上海市虹口区人民法院批准并实施司法查封的申请,直接导致委托人银行账户被冻结,正常生活因此失去经济来源并受到严重困扰。
律师指出,中信银行虹口支行及其工作人员将50条以上银行交易明细提供给笑果文化的行为属于严重违法,甚至涉嫌触犯“侵犯公民个人信息罪”的行为。律师函最后要求,笑果文化、中信银行虹口支行应当立即停止违法行为,并对委托人产生的经济损失予以全额赔偿并在公开媒体上予以赔礼道歉。

池子自己也在微博中表示,“以后不会再用中信银行的任何服务了,希望给大家鸣个警钟”。对于坐拥479万微博粉丝及无数观众的池子来说,这样的评论在网上也同样掀起一波讨论,甚至有粉丝喊出“销卡”等声音。
与此同时,中信银行的官方微博也已“沦陷”,其在4月30日发布的一条疫情相关微博留言数已达到1.2万,而平时的留言数量仅有几百甚至几十。网友们纷纷喊话中信银行,“我是大客户可以把其他人的余额提出来给我吗?”“什么样的大客户可以查别人信息!我定个小目标!”“大客户在哪里报名啊我也想报一个”……评论区一片哈哈哈之声,不过,目前中信银行尚未就网友评论给出回复。

据每经报道,中信银行投资者关系部门相关人员表示,刚刚注意到此事,需要内部进一步沟通了解进行核查。
截至券商中国记者发稿,尚未得到中信银行方回应。
疫情下的笑果文化
对于笑果文化而言,池子只是众多艺人中的一个,他的离开也并不能左右笑果文化及其旗下大量节目和艺人的命运。不过,近年来笑果文化时常传出负面信息,这家曾经制造了无数笑声的年轻公司显得有些心事重重。
公开信息显示,笑果文化成立于2014年5月,注册资本189.21万元人民币,是《吐槽大会》、《脱口秀大会》等综艺节目的出品方,旗下一度拥有李诞、池子、王建国、史炎、庞博等多名优秀的脱口秀演员和编剧。
笑果文化的创始人、董事长、第一大股东均为叶烽,联合创始人、CEO贺晓曦持股6.7%,联合创始人张瑛婕持股5.04%,曾经头顶粉色染发的李诞,也以李瑞超的本名出现在股东名单当中,持股比例同为5.04%。作为池子不变的“蛋哥”和王自健口中的“蛋蛋”,李诞最终成为与笑果文化深度绑定的那个人。
天眼查信息显示,笑果文化历经多轮融资,游族网络、南山资本纷纷投入资金。有消息称,笑果文化最近一轮估值(2019年4月)达到30亿元。而王思聪的普思资本在pre-A轮即已加入,目前持股2.16%。
然而,在近年来的影视寒冬和恶劣的融资环境之下,笑果文化的公开融资信息也停留在了2019年4月。去年2019年12月,笑果文化曾被上海市黄浦区人民法院列为被执行人,执行标的为30.1万元,原因是与某视频制作公司之间的合同纠纷。目前,该执行信息已消失。
笑果文化涉及的纠纷不止这一遭。2019年12月-2020年2月,上海美术电影制片厂曾两度向优酷、嘉娱文化和笑果文化提起著作权权属、侵权纠纷诉讼,不过相关调解文书并未予以公布。
而在开年即遭遇疫情之下,影视行业的“寒流”一直延续至今,线下业务纷纷停滞。各大卫视及视频平台上线的节目不是录播就是通过连线方式进行,这对观众体现和节目效果都大打折扣。根据中国演出行业协会发布的数据,2020年第一季度,80%的线下演出受疫情影响被叫停,超2万场演出取消或延期直接造成约24亿票房损失,估算其他损失近百亿。
在海外疫情的蔓延之下,海外演出市场同样受损。对于笑果文化来说,不仅线下商演均处于暂停阶段,“李诞和他的朋友们”全球巡演的日本、加拿大、美国、澳洲、新西兰站也相继延期。不过,对此贺晓曦对媒体称,海外演出在收入上的损失并不大。
与疫情期间想要绝处逢生的绝大多数公司类似,笑果文化选择了迅速加码线上布局,这其中最为忙碌的仍是李诞。除了2018年录制的脱口秀专场演出节目《笑场》在腾讯卫视播出,李诞更是辗转快手、抖音直播间,“打算好好当一名主播”。

据媒体统计,3月以来,笑果文化旗下脱口秀演员已有35场直播,覆盖B站、快手、抖音、今日头条等长、短视频平台,以QQ音乐为代表的音乐平台、以克拉克拉为代表的直播平台。每位脱口秀演员一周直播1-2次,李诞、呼兰这样的知名脱口秀演员频次更高。
不过,仓促之下进行的线上布局能给笑果文化带来收益几何,目前还是未知数。面临此次前员工再一次带来的舆论危机,笑果文化能否全身而退?
声明:证券时报力求信息真实、准确,文章提及内容仅供参考,不构成实质性投资建议,据此操作风险自担。
证券时报APP
微信公众号