.png)

今天下午,证券时报报道了中国银行原油宝巨亏事件,事件仍在发酵。据媒体报道,各大行已在监管的要求下进行自查,并要求递交自查报告。事实上,鉴于油价近几个月的高波动,不少银行已经停了相关产品推荐或停止做多。
晚间时分,中国银行发布公告,针对原油宝业务进行了说明:
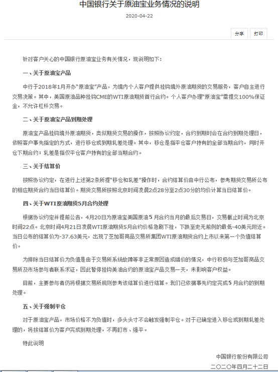
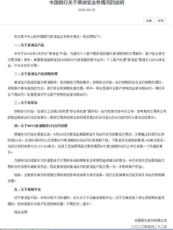
一、关于原油宝产品
中行于2018年1月开办“原油宝”产品,为境内个人客户提供挂钩境外原油期货的交易服务,客户自主进行交易决策。其中,美国原油品种挂钩CME的WTI原油期货首行合约。个人客户办理“原油宝”需提交100%保证金,不允许杠杆交易。
二、关于原油宝产品到期处理
原油宝产品挂钩境外原油期货,类似期货交易的操作,按照协议约定,合约到期时会在合约到期处理日,依照客户事先指定的方式,进行移仓或到期轧差处理。其中,移仓是指平仓客户持有的全部当期合约,同时开仓下期合约;轧差是指仅平仓客户持有的全部当期合约。
三、关于结算价
按照协议约定,在进行上述第2条所提“移仓和轧差”操作时,合约结算价由中行公布,参考期货交易所公布的相应期货合约当日结算价。期货交易所按照北京时间凌晨2点28分至2点30分的均价计算当日结算价。
四、关于WTI原油期货5月合约处理
根据协议约定并提前公告,4月20日为原油宝美国原油5月合约当月的最后交易日,交易截止时间为北京时间22点。北京时间4月21日凌晨WTI原油期货5月合约价格急剧下挫,下跌至史无前例的最低-40美元附近。当日公布的结算价为-37.63美元,出现了芝加哥商品交易所集团WTI原油期货合约上市以来第一个负值结算价。
为排除当日结算价为负值是由于交易所系统故障等非正常原因造成错价的情况,中行积极与芝加哥商品交易所及市场参与者联系求证,因此暂停挂钩美油合约的原油宝产品交易一天,未影响客户权益。
目前,主要参与者仍将根据交易所规则参考该结算价进行结算。我们已依据事先约定完成5月合约的到期处理。
五、关于强制平仓
对于原油宝产品,市场价格不为负值时,多头头寸不会触发强制平仓。对于已确定进入移仓或到期轧差处理的,将按结算价为客户完成到期处理,不再盯市、强平。

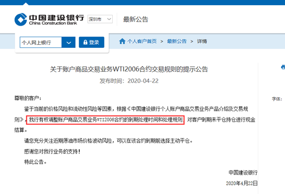
建设银行则发布公告称,鉴于当前的价格风险和流动性风险等因素,自公告之时起,暂停账户原油Brent与账户原油WTI品种月度合约的开仓交易,持仓客户的平仓交易不受影响。

但是,中行的回应,并未能完全解决投资者心中的谜团。
追问原油宝巨亏事件:产品或存“N宗罪”
官网资料显示,原油宝是中国银行面向个人客户发行的挂钩境内外原油期货合约的交易产品,其中美国原油对应的基准标的为“WTI原油期货合约”。
谁也没能想到,这个不带杠杆的5月WTI原油期货产品,不但亏完了投资者的本金,还要倒给银行钱。
投资者最大的质疑,是原油宝产品巨亏背后,存在产品设计、交易规则不清晰等多个缺陷。
第一,移仓问题。按照中行原油宝合约规则,4月20日22:00启动移仓,但中行未成功移仓,导致客户巨亏。
值得注意的是,原油宝选择在WTI原油最后结算日的前一个交易日才启动移仓,而国内的其他银行,工行、建行、民生等银行都在一周前为客户完成移仓。
“现在回想起来,真的庆幸工行账户北美原油早早就自动移仓了,不然后果难以想象。”有投资者说。
而中行移仓太晚的问题,连该行支行员工都在集体吐槽:“为什么我们行移仓这么慢?”
对此,中行在回应中表示,“按照协议约定,合约到期时会在合约到期处理日,依照客户事先指定的方式,进行移仓或到期轧差处理。”
但问题是,中行到底是应该主动积极作为,还是只需按客户事先指定的方式处理?要知道,很多投资者根本不具备应对类似极端情形的能力。
第二,保证金制度成摆设。原油宝交易界面明确写明是“保证金充足率低于20%时,系统将按照单笔亏损比率从大到小顺序的原则对未平仓合约产品进行逐笔强制平仓。
然而,中行原油宝在当晚22:00暂停交易后,从22:00直至5:00,WTI原油期货收盘时,中行没有对客户的保证金低于20%、0、甚至亏损部分进行任何强制平仓操作。
对此,中行则在回应中表示,原油宝产品,在市场价格不为负值时,多头头寸不会触发强制平仓。对于已确定进入移仓或到期轧差处理的,将按结算价为客户完成到期处理,不再盯市、强平。
但投资者的疑问是,当油价出现负值的极端情形后,银行却不再执行盯市及强平的操作,任由投资者暴露在风险敞口之下。这是否合理?
第三,交易系统不稳定。自3月以来,中行原油宝系统一遇大涨大跌就崩溃或者宕机。
4月3日,原油大涨近20%,中行原油交易app直接瘫痪,令不少投资者未能及时平仓,导致盈利直接被砍掉一半。如今大跌,中行原油宝则无法移仓,投资者本金亏没了还要赔银行钱。
而这点,中行的声明中则完全没有提及。
第四,原油宝的结算规则不清晰。按照合约规则,合约结算日若客户仍有未平仓合约,中国银行将冻结客户的交易专户,按照中国银行的公布的原油宝产品合约结算价,办理结算,将采取当期合约结算价平仓该产品余额数量,释放冻结保证金。
这里所说的“结算价”,是以银行冻结客户时的价格结算还是以WTI原油当天的结算价结算,也令投资者存疑。如果按照第二天凌晨5点北美原油的结算价来计算,早早在当晚22:00冻结客户账户的意义何在。
“本来22:00之后我看到它跌了,大不了就平仓呗,但这期间我们自己是交易不了的,因为原油宝说已经启动移仓,那为什么之后还没有出现‘负油价’的几个小时里,中行迟迟没有移仓。”一名投资者表示。
中行则在回应中表示,按照协议约定,在进行“移仓和轧差”操作时,合约结算价由中行公布,参考期货交易所公布的相应期货合约当日结算价。期货交易所按照北京时间凌晨2点28分至2点30分的均价计算当日结算价。
还是那个问题,当晚22:00冻结客户账户的理由和意义何在?
第五,挂钩原油的产品,风险等级产品认定问题。中行原油宝产品,虽然不带杠杆,但实际上原油价格的波动巨大,已经超越银行对客户的风险等级要求,然而银行却将其与理财产品混在一起销售,是否涉及向不符合风险等级要求的客户开放买卖金融产品。
第六,风控以及风险提示问题。原油宝涉及的规模和头寸目前还不得而知,但当晚遇到如此罕见的波动,在原油价格逼近0、甚至是负价格的情况下,中国银行原油宝产品,有没有交易员执行风控,眼睁睁的看着价格跌至负值以下,最后以-37.63美元的史上最低价附近结算。
中行也在声明中确认,原油宝是不带杠杆的产品。投资者认为,理论上最多也只是亏完本金。值得注意的是,CME早在4月15日就修改软件编程,应对负油价,中行有没有进行相应的结算风险的提示。
第七,擅自删除交易记录。22日公告后,中国银行App原油宝操作界面内容被全部清空长达10小时,包括各类合约的行情、客户持仓情况、交易记录等均小时不见,还要重新签约保证金账户。
“意思是,我本金亏没了,还要补缴倒欠银行的钱,在这个基础上,中行还当我这些交易、操作都没发生过是吗?”有投资者直言。
记者注意到,今天下午四点半左右,相关交易记录、持仓情况等已恢复显示,但各类合约行情仍为空白。
第八,隐秘的高倍杠杆。根据原油宝的交易设计,当出现结算价为负值的极端情形时,看似无杠杆的产品反而会呈现杠杆无限放大的情形。举个例子,某人以20美元买入,按-37美元结算,只倒亏不到2倍;但如果是1美元的时候买入,按合约设计,还是按-37美元结算,亏损将达到37倍。今天网上更是流传一个极端案例,有人以0.01元的价格投入1万元“抄底”,结果结算价却是-266元,倒欠银行2.66亿,实际杠杆达到了2.66万倍。
显然,中行晚上的回复,并没能完全解释上述疑问。
专家看法:银行到底有无责任、投资者应该怎么办?
抄底原油最后落得倒贴钱,中行原油宝投资者巨额亏损事件引发了各方广泛关注,恐将成为国内理财业务发展史上的一大标志性事件。这一看似“奇葩”的亏损事件,背后看点颇多,中行惨遭华尔街围猎?投资者到底应该怎么办?
券商中国记者采访了多个领域专家,对这些关键进行了解答。
惨遭华尔街围猎?
“中行原油宝产品,恰好我身边有朋友买了,因此比较了解。从这次的事件看,中行的原油宝产品设计有很大问题,如果没有产品设计问题,有些事情可能就不会发生。” 东证衍生品研究院能源化工首席分析师金晓向券商中国记者表示。
他说的问题是原油宝产品的展期。“成熟的海外ETF产品、例如美国原油基金(USO)对展期都有明确规定,因为其挂钩的原油期货在合约到期前成交量会急剧萎缩,为了防范特殊风险,USO5月的展期还特意提前了。在当前极端市场结构下,选择到了WTI原油期货最后交易日前一天才进行展期,虽然本身并不违规,但中行显然没有做到很好的尽责义务。”金晓指出。
另有业内人士表示,本次中行原油宝极端事件及负油价的发生,背后实际是中行惨遭华尔街围猎的血腥故事。在账户原油类业务中,为了及时响应客户交易,银行同时承担经纪商和做市商角色,客户买卖产生的净头寸,银行会去相关的海外交易所用其外汇资金去进行对冲。
“银行的客户绝大多数都是抄底做多的,因此作为客户的交易对手方,银行的净头寸是空头,它需要去海外交易所买入原油期货,因此在相关合约上会产生大量多头持仓。业内有消息说4月20日(国际油价暴跌出现负油价),中行在WTI原油期货5月合约上持有的多头高达2万余张,而当时该合约全部持仓就10万多张,等于中行一家占到了20%,这里肯定是有问题的。”有消息人士向记者表示。
券商中国记者尝试联系中国银行,但未能得到相关反馈。不过,另一消息源也向记者证实了中行在5月WTI期货合约到期前仍持有大量多单头寸。
银行到底有无责任?投资者应该怎么办?
针对中行原油宝客户亏损事件,上海创远律师事务所高级合伙人许峰表示,首先需要明确问题出在哪里,投资者反映的原油宝产品设计有问题与中行后续操作有失误,是两个层面的问题。市场上没法要求每个产品都是优秀的产品,产品设计在不违规并且透明披露给投资者的基础上,投资者要维权恐怕首先要发现中行操作的违规,当然如果产品设计如果是存在违规的,那么对投资者也会更有利。
“很多产品可能有问题,但不一定违规。如果要中行承担责任,要么是根据法律规定它的行为有违规,要么是它违约,或者是它有侵犯投资者权利。”他说。
许峰建议,当前对于涉事客户来说,集体诉讼不是优选,可以向相关监管部门投诉举报,由相关监管部门介入做调查,如果有了初步证据再去诉讼或仲裁(根据合同约定选择),可能是更为理性的,也是对投资者比较合理的维权方案。
上海财经大学法学院助理教授樊健对券商中国记者分析,原油宝属于一种理财产品,该产品是一种信托结构,其中,中国银行是受托人。按照规定,受托人在为委托人去从事信托事务或者理财管理的时候,要尽到审慎管理的义务。
那么,这次的平仓行为是否可以算尽到了这一义务呢?樊健认为,首先需要看内部制度是如何规定的。就这次事件来说,争议点在于平仓的时间点,有消息称,工商银行的类似产品就在之前就已经把合约移仓了,那么中国银行的产品为什么选择这个时间点交易呢?
他说:“这个时候的一个标准就是,你这个行为是不是有利于维护投资者的最大利益。比如说,选择这个时间点交易,这当然是一种主观的标准,那么我们需要看的是,行业内客观的标准或者其他行为人是怎么操作的。如果这个行业里面很多人这样做了,你没有这样做,那你要给出一个合理的理由,到底为什么选择到那一天才移仓,这样才能证明对委托人尽到了审慎管理的义务。”
此外,他还提出了一个可能存在问题的地方,也就是中国银行事前在卖原油宝产品的时候,信披是不是到位?“也就是产品会怎么操作?怎么买卖?风险防范策略是什么样的?这些是不是向投资者做了一个很好的披露。”
普通投资者抄底需谨慎
那么在当前时点,投资者应该怎样参与原油类投资?
“对于原油抄底,现在投资者需要有双重判断。一方面对油价本身的安全边际要有判断。另一方面,对于抄底时间点要有精准要求。投资者需要判断大概什么时候市场能够反弹,因为市场换月成本太高,你经不起时间损耗。原油类投资不像实物贵金属,买了放在那里就可以了,展期问题是无法规避的,一般投资者其实做不到这一点,只是觉得价格便宜就去买,这样风险很大。”金晓表示。
在他看来,需要重点关注需求何时恢复,欧美国家何时解除封锁。此外,库存何时见顶也非常关键。“参考过去的路径,油价回升是一个比较曲折的过程,有可能一段时间内明显反弹,但后续在平台期震荡很久。我们现在给客户的都是偏短期的策略,现在的价差结构不太适合抄底了以后一路长期持有。”
PS:截至发稿,WTI原油6月合约现急速拉升,涨幅超35%。

但这一切,跟这次陷入原油宝巨亏的投资者已经无关了。
证券时报网综合券商中国等报道
声明:证券时报力求信息真实、准确,文章提及内容仅供参考,不构成实质性投资建议,据此操作风险自担。
证券时报APP
微信公众号