.png)

火爆楼市永远不缺“魔幻”时刻!
一边是千万豪宅半天“秒光”,另一边却是楼盘重现喝茶费套路。据网友爆料,因房源火爆,有开发商内部员工提前锁定新盘项目后再转手卖出;甚至还会加上霸王条款,交了最高100万的“喝茶费”,依然不给看房,购房者居然只能通过户型图“盲买”。
日前,宝安区住建局针对这一楼市乱象出手了。据通知显示,住建局将从4月3日起开展打击房地产开发企业、中介机构收取“喝茶费”“更名费”等价外费用违法行为的行动,涉案楼盘将暂停全部房源网签权限!
不过,各地楼市频频传出“一日售罄”的消息,近期二手房成交量激增,报复性买房之后,无疑也要警惕类似“百万喝茶费”套路的出现。
住建局出手打击变相收费 涉案楼盘被暂停网签
过去两周,各地楼市逐步出现复苏迹象,楼盘秒光频现,更有深圳宝中区部分楼盘“百万喝茶费”消息被迅速爆炒。
楼盘作妖,“喝茶费”套路重出江湖。针对这一现象,宝安区住建局也出手了!
4月3日,深圳市宝安区住建局发布通知称,宝安区房地产市场近期相继出现购房缴纳“喝茶费”“更名费”的负面舆论,涉及新锦安海纳公馆、云玺锦庭、润恒都市名荟等多个楼盘。

据通知显示,为维护宝安区房地产市场健康有序发展,4月3日起开展打击房地产开发企业、中介机构收取“喝茶费”“更名费”等价外费用违法行为的行动。
据了解,宝安住建局将采取以下措施打击“喝茶费”等变相收费行为:
1、列为房地产扫黑除恶和“楼霸”专项整治线索,联合市场监管、公安、税务等相关部门进行查处。
2、暂停涉案楼盘全部房源网签权限。
3、从严进行诚信惩戒。
4、有变相强制服务并收取费用的,按照《深圳市房地产市场监管办法》相关规定,按违法行为涉及商品房数量每套处10万元罚款。
5、有其他价格违法行为的,我局将移交市场监管部门进行查处。
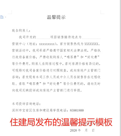
除此之外,宝安区住建局还要求各房地产开发企业严格按照《商品房销售明码标价规定》《深圳市房地产市场监管办法》相关规定,立即开展自查自纠,即日起在营销中心显著位置张贴温馨提示,严格按照备案价格销售,接受购房人和社会监督,杜绝收取“喝茶费”“更名费”等价外费用违法行为。

千万豪宅要交百万喝茶费?光看户型图就要盲买
不妨一起回顾下整个“喝茶费”套路。
据基金君3月24日报道,日前,有网友在社交平台上爆料,深圳某区域三个新盘项目,对外号称售罄,实际现在转为内部消化,要缴纳所谓的喝茶费(即更名费)才能买房。而这笔喝茶费,最高竟然高达100万。

同时,爆料网友还给出了一份喝茶费内部报价单:其中一个楼盘116平4房户型总价1120万,喝茶费100万;89平3房户型总价816万,喝茶费85万。而另一个楼盘97-100平2房,喝茶费75万。
据该区域房产中介透露,100万喝茶费确有其事,但因新房限价,即便加上喝茶费,也比周边二手房的价格更低,因此对购房者更有吸引力。
但令人意外的是,有些购房者即便交了100万的喝茶费,仍然无法顺利看房。根据中介解释,这笔喝茶费是先去银行做资金监管,最终打给开发商内部员工。言外之意,如果公开看房,就泄露了内部拿资源售卖然后叠加喝茶费这种套路,而购房者则只能通过户型图来进行盲买。

为了证实这类盲买套路,基金君此前还实地采访了深圳其他区域近期售卖的楼盘售楼处。
据基金君了解,近期深圳两个新楼盘重新启动现场销售后非常火爆,排队咨询购房者众多,但对于看房要求,售楼工作人员则以“房源不多、售楼处即将拆除”的理由进行拒绝,直接要求购房者通过看购房图或者VR展示户型情况,来让客户确定认购意愿,提前签下合同。
据业内人士分析,喝茶费或者更名费的套路并不新鲜。早在2017年,深圳某项目就被曝出喝茶费是开发商因为预售价格批得太低,以此名义提价。而所谓内部员工的说法只是针对购房者,实际背后就是开发商企业。
在分析人士看来,购房光看户型图就“无脑买入”,不排除其中有饥饿营销的嫌疑,开放商抓出抢房者的焦虑心理,最大化项目销售收益。但类似喝茶费这种缺乏法律约束的条款,最终可能还是会伤害购房人的利益。
易居研究院智库中心研究总监严跃进表示,“喝茶费”出现或是因为房源比较紧俏,或是因为房源价格被低估,在需求较大而供应量较小的情况下,购房者通过加“喝茶费”获得购房机会。
“收‘喝茶费’是不合规的,一方面这部分资金没有受到监管,另一方面‘喝茶费’的存在抬高了购房成本,使限价政策失灵,不符合规定。”严跃进指出。
千万豪宅半日吸金23亿 楼盘爆炒“一日售罄”
实际上,无论是这次楼盘百万喝茶费,还是此前深圳业主群抱团涨价,这些市场乱象无疑也折射了楼市热度不减的事实。
4月5日,深圳招商蛇口太子湾推出千万级别豪宅楼盘,54套公寓,单套总价2900万起,仅开盘半天,全部售罄,吸金约23亿元。开发商更是打出强硬条款:这次销售“不接受退房”,也让购房者没有反悔余地。

即便如此,依然没有挡住购房者的热情。据网友流出的图片显示,当时营销中心现场聚集了不少戴着口罩的购房者,甚至因为聚集人数过多,被紧急限流,一度暂停销售。

此前3月16日,万科首度开启了线上直播卖房,短短7分钟288套房被抢光。当晚线上开盘直播围观人数高达近50万人次(各平台峰值合计)。
尽管豪宅销售频频传出一抢而空的消息,但也有人认为这属于“炒作过当”的情况。
据每日经济新闻报道,合富辉煌(中国)深圳公司总经理李举明认为,深圳的“秒光盘”与“日光盘”属于炒作过当。
据李举明分析,所谓的秒光盘主要有几个特征,一是推货量很少,即使是取得较多货源的预售证,主推的产品量也不多;二是部份楼盘的销售政策有积极变化,如价格有少许松动、公寓带租约、学区利好等;三是二三级联动集中带看,因为3月份三级市场的带客不能进入社区,二手成交量不足,所以集中力量转战新房市场,这为3月部分楼盘走量提供了支持。
二手房成交量攀升 楼市小阳春到来了?
值得注意的是,近期深圳楼市销售火爆的消息频出,千万级别豪宅被秒光,即便存在“喝茶费”的套路,也无法阻挡购房者的热情。
据深圳中原数据,3月份,二手房卖掉8008套,环比增长3.8倍,同比增长76%;新房卖掉3152套,环比增长279.8%;成交面积32.4万平方米,环比上升279.9%。分析称,3月二手房月成交量达8008套,实际已过楼市冷热分界线。

难道是受疫情压制的楼市需求又回来了,“报复性买房效应”显现?
对此,业界的看法似乎并不那么乐观。
据基金君通过中原地产置业顾问了解,近期二手房的房源推出的量增加明显,有些业主甚至提出一次性付款,在还价空间上也比较大,可能是业主“套现”的需求比较大,这种急于降价的情况看,实际上也让持观望态度的买家开始增加。
深圳房地产中介协会研究部主管华洪表示:“根据我们的调查,最近卖房业主的心理主要包括对短期经济前景预期不太乐观,特别是高杠杆持有的业主选择先放盘,因为二手房买卖也需要时间,继而落袋为安。此外,还有前期低价买入的业主也存在出货的心理,再者就是刚需入市,但这个量一直以来都比较稳定。其实,置业者更应该关注成交价格,价格上的变化或导致相应的政策出台。”
戴德梁行高级助理董事肖芳认为,这并不代表深圳楼市已经迈入小阳春,小阳春的特征是量价齐涨,目前这种现象更多的是市场的正常恢复。“长期来看,供需不平衡是深圳楼市最大的特点,此前被压抑的购房需求会在疫情缓解之后反弹,并不用担心房价再次大涨,今年的基调仍是高位稳定。”
声明:证券时报力求信息真实、准确,文章提及内容仅供参考,不构成实质性投资建议,据此操作风险自担。
证券时报APP
微信公众号