.png)

短短数日内便3度熔断,美股ICU进进出出,不少投资人损失惨重,各种爆仓谣言四起。而今天,更是传言,全球最大的对冲基金——桥水基金爆仓了。
对此,中国基金报记者打电话问桥水基金中国区总裁王沿,他直言:假的,今天所有的传言都是假的。
稍晚时候,桥水基金创始人达利欧在微博回应称,今天有传言桥水“崩了”、“遇上麻烦了”。我向你们保证这完全是错误的,桥水一切安好。桥水的财务状况非常稳定,既没有出现在目前情况下与我们预期不符的投资亏损,也没有出现与我们过去45年来做投资的常态不符的损失。
桥水的业绩也流出:最大跌幅21%。桥水表示,这次损失在可承受范围里。
尽管在盘前,美国白宫敦促限制卖空,但市场仍然不容乐观,美股大幅低开,道指跌4.94%,纳指跌5.90%,标普500指数跌3.66%。但随后跌幅收窄,截至发稿,道指跌3.65%,标普500指数、纳指跌幅不到3%。

美股三大股指期货也陷入恐慌,全部下跌触发交易限制。但截至发稿跌幅也在缩小,美国标普500指数跌1.83%,道琼斯30指数跌2.55%,纳斯达克100指数跌超1%。
桥水爆仓的传言四起
今天,相信所有的投资群都炸了,都在传一件事情:桥水爆仓了。
主要传的是一段对话:“知情人士”称亏损主要是股市多头仓位和国债空头仓位所致。
还有称爆仓的原因是来自于沙特的大额赎回;或者沙特持有大量的美股空单。

此外,也有分析称,主因在于疫情发酵导致黄金、股票、债券、商品的逻辑出现惊人逆转。
桥水回应:假的
对此,记者打电话问桥水基金中国区总裁王沿,他直言:假的,今天所有的传言都是假的。
此外,也有分析师对于桥水爆仓的真实性提出了质疑:

桥水业绩流出:最多跌了21%
损失在可承受范围里
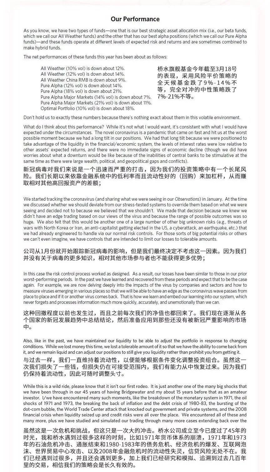
随后,一份桥水的3月18日的每日观察也外流,这份观察中,还披露了桥水期间基金今年截至3月18日的表现:
All Weather (10%波动率)下跌约12%。
All Weather (12%波动率)下降了约14%。
All Weather China RMB已经下跌了约9%。
Pure Alpha (12%的波动率)下跌了约14%。
Pure Alpha (18%波动率)下跌了约21%。
Pure Alpha Major Markets (14%的波动率)下跌了约7%。
Pure Alpha Major Markets (21%的波动率)下跌了约11%。
Optimal portfolio (10%的波动性)下跌了约18%。
采用风险平价策略的全天候基金跌了9%-14%不等,完全对冲的中性策略跌了7%-21%不等。
桥水解释道,“新型冠状病毒是一种迅速蔓延并在最糟糕的时刻袭击我们的流行病,因为我们仓位向长期倾斜,以便我们能够利用金融/经济体系的流动性,利率水平相比其它资产的预期回报率偏低,以及没有经济下滑的即刻迹象(虽然我们确实担心经济低迷会是什么样子,因为存在财富、政治和地缘政治差距和冲突,使得央行在此期间缺乏刺激经济的能力)。”
桥水表示,这种回撤程度以前也发生过,而且每次净值也都回来了。
与过去一样,我们一直维持着流动性,这次损失在可承受范围里。

图片来源:市值风云
而最差21%亏损的业绩,其实也跑赢了全球不少重要指数。

已建立150亿美元的空头记者从breakoutpoint官网了解,3月14日,基金桥水已建立140亿欧元(约合美元150亿美元,1081亿元人民币)空头头寸,押注欧洲公司股票因疫情而持续暴跌。
据悉,桥水本周披露了43家欧洲公司的巨额空头,主要押注法国,德国,荷兰,西班牙和意大利的大型公司。
breakoutpoint估计,截至上周五收市价和现有数据为止,这些空头头寸已累积超过140亿欧元。媒体报道说,布里奇沃特的Pure Alpha Fund II今年下跌了约20%。
桥水做空公司中,法国最多有16家,持仓48亿欧元,其次是德国有12家,仓位44亿欧元,荷兰和西班牙各有5家,仓位分别为28亿美元和13亿欧元,意大利3家,仓位8亿欧元。
这些国家都是疫情较为严重的欧洲国家。
这些大空头中有7个的估计价值超过5亿欧元,其中最大的两个空头接近10亿欧元大关:
不过,近日在多国股市轮番熔断之后,全球各国纷纷发布股票卖空禁令,法国、意大利、西班牙和比利时四国也作出此宣布。 美股开盘前,美国白宫也开始敦促限制卖空。
欧股再次重挫 WITI原油跌超10%
周三,欧股集体低开,欧洲斯托克50指数跌3.6%,德国DAX指数跌3.9%,英国富时100指数跌3.1%。截至发稿,跌幅进一步扩大,富时100指数下跌4.46%,法国CAC40指数和德国DAX指数均跌逾5%。
面对糟糕的市场,欧洲央行18日发表声明说,欧洲央行理事会成员一致同意,在12日决定采取一揽子措施的基础上,欧洲央行将继续密切监测新冠肺炎疫情蔓延对经济的影响,随时准备根据需要适当调整所有措施,保证银行体系的流动性条件,确保货币政策在欧元区顺利传导。
俄罗斯RTX指数跌幅扩大至10%,较年内高位跌幅接近50%。
大宗商品方面,WTI原油跌至24.42美元/桶,创2002年6月以来新低,跌幅超过10%。

布伦特原油也下跌超6%。

而表征中国资产的A50指数则由跌转涨,截至发稿,涨幅扩大至1.25%。

达里奥谈新冠肺炎:
市场可能过多关注疫情对企业营收的暂时冲击
桥水投资公司董事长兼 CEO 瑞•达利欧(Ray Dalio )于3月3日在Linkedin 上发表文章《MY Thoughts About the Coronavirus》(《我对新冠病毒的思考》)。
他强调,他不喜欢在他觉得自己没有很大优势的事情上下注,不喜欢压重注在任何单一事件上,在面对巨大的不确定时,相对于押注,他宁愿寻求如何保持中立。这同样适用于冠状病毒。
文章中指出,降息和提高流动性不会导致任何实质性的购买和活动增加:在欧洲和日本,货币政策实际上已经耗尽,所以很难想象纯粹的货币政策将如何发挥作用。在所有国家,不要指望进一步的刺激来自于降息,这是因为降息的大部分空间已经在国债利率下行中消耗掉了。
文章中,达利欧通过病毒、经济影响和市场影响三个方面阐述了自己的观点。
在谈论病毒时,他指出,此次病毒极有可能导致一场无法控制的全球卫生危机。控制病毒蔓延,需要领导人们在病毒加速传播前迅速且有效地开启“社会距离”(social distancing)模式,并在疫情下滑时迅速撤回这一模式。
他认为,中国将会在这些方面做得很好,主要发达经济体将稍不足一些,而那些比上述国家在这些方面更弱的国家则会更危险。
在谈论经济影响时,达利欧的观点是,采取措施控制病毒传播可能会有短期冲击,但不会造成重大的持续影响。不过他也表示,仍需考虑当前政治和社会不稳定因素这一变量。
在谈论市场影响时,达利欧指出,那些杠杆企业受到的冲击可能是巨大的。此外,市场可能无法区分哪些企业能够承受暂时性的冲击,还有可能过多关注疫情对企业营收的暂时冲击,并低估信贷的影响。
桥水基金:全球最大的对冲基金
此前成功预测2008年金融危机
作为全球最大的对冲基金,桥水基金成立于1975年,目前管理资金量超过了1600亿美元,被《福布斯》列为美国第五位的顶级私营公司。同时,桥水为其客户创造了巨大财富,远高于其他任何对冲基金。
在基金圈,达里奥(RayDalio)和他的桥水基金(Bridgewater)堪称典范,被不少投资人所推崇。近几十年来,达里奥多次奇迹般地成功预测出全球经济和市场的巨大变动,最著名的一次,就是成功预测了2008年的金融危机。
在近年来, 桥水积极做多中国资产。
根据最新披露的2019年四季度持仓报告,桥水对安硕中国大盘ETF的持仓市值从去年三季度末的3420.8万美元增加至4103.9万美元,持仓增加8.11万份;对安硕MSCI中国ETF的持仓市值从3380万美元增至4222.2万美元;持仓增加5.61万份。
而从去年开始,达里奥便直言对世界经济并不看好。2019年4月,桥水对美股发出最新警告:上市公司无法维持盈利水平,股价可能因此大跌。
2019年10月,在IMF年度会议上,达里奥再次对全球经济大萧条提出了预警,并强调央行现在行动已为时过晚。
2019年11月达里奥在领英上发表了名为《全世界变得疯狂,体系遭到破坏》(The World Has Gone Mad and the System Is Broken)的文章,主要说到了三点:一是央行想要刺激经济,投资者却拿着大量资金去投资,不消费:为了刺激经济活动和提高通胀,央行大量购买金融资产,投资者手中的可用资金因此增多。但他们却并没有如央行所愿用这些钱去消费,而是拿去投资。这样一来,金融资产的价格节节攀升,但未来的预期回报却不断下滑,因为经济增长和通胀依旧疲软。这样的情况不仅在债市出现,在股市、私募股权和风险投资者中也是这样的。
二是政府巨额且必定还会不断增加的财政赤字也在拉响警报:这意味着政府需要卖出更多的债券,多到根本无法被吸收,除非压低利率。这样一来,一旦利率再度上升,那市场和经济将遭受致命打击。而购买国债和填补赤字的钱基本都是从央行那里来的,它们会用新印出来的前购买债券,在这种风气下,健全的金融被抛在一边,而且这种情况还会继续,尤其会在美国,欧洲和日本等储备货币国家蔓延。
三是财富差距加剧:对于既有钱又有信誉的人来说,资金唾手可得,而那些没钱没信誉的人要融资则极其艰难,这更加剧了财富、机会和政治差距。此外,科技发展也会进一步加剧这种差距。
达里奥表示,这种情况不可持续,肯定不能再像2008年以来那样被忽略或者拖延,这就是为什么他认为世界将迎来一场重大范式转变。
(证券时报网综合中国基金报等)
声明:证券时报力求信息真实、准确,文章提及内容仅供参考,不构成实质性投资建议,据此操作风险自担。
证券时报APP
微信公众号