.png)


近日,原民生证券副总裁、如是研究院董事长管清友获批出任陕国投独立董事。
独立董事作为管理层一员,关注公司经营情况、对重大决策发表独立客观意见,在监督和完善金融机构内部治理有着重要作用。
68家信托公司独立董事设置得如何?独立董事都来自哪里?
信托百佬汇记者梳理年报等公开资料发现,除了吉林信托之外,其余67家信托公司均设置了独立董事,数量在1~5名之间不等。这些独立董事主要来自于高校、律师事务所、会计师事务所以及券商等机构。
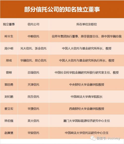
信托百佬汇记者注意到,不少信托公司独立董事是业界耳熟能详的人物,包括曾任原银监会非银部主任、原中国华融总裁柯卡生、中国人大信托与基金研究所所长周小明、执行所长邢成、社科院金融研究所银行研究室主任曾刚、中央财经大学金融学院教授郭田勇、中国政法大学商学院院长刘纪鹏、中国政法大学民商经济法学院教授赵廉慧、西南财经大学金融学院教授翟立宏等等。

管清友获批出任陕国投独董
3月16日,陕西银保监局披露,核准管清友陕国投独立董事任职资格,核准赵忠琦董事任职资格。

“实际上,管清友在去年7月就已经通过股东会出任陕国投独立董事,这一次是获得陕西银保监局的资格核准,”相关知情人士对信托百佬汇记者表示。
履历显示,生于1977年的管清友是一名经济学家,曾因为担任过民生证券副总裁、研究院院长而驰名财经圈,2017年离开民生证券后“创业”,担任智库平台——如是金融研究院董事长、如是资本创始合伙人。
回溯以往,2019年6月24日,管清友和赵锡军、张俊瑞提名为陕国投新一届独立董事人选,获得陕国投第八届董事会第四十次会议审议通过,2019年7月10日,上述新独立董事获得股东大会通过。

对比2018年,陕国投的原有3位独立董事中更换了2位。此前3位独立董事王晓芳、殷醒民、张俊瑞,均为学院派,以金融和管理专业背景居多,其中,王晓芳和张俊瑞分别为陕西当地西安交通大学金融发展研究所所长、西安交通大学管理学院教授、博士生导师,殷醒民则是信托业知名的教授,为上海复旦大学经济学院教授,复旦大学信托研究中心主任。
陕国投2018年报显示,上述3位独立董事薪酬均为10万元。
此次变更后的管清友、赵锡军2为独立董事,赵锡军依然是学院派,系中国人大财政金融学院副院长,管清友则是上述的如是金融研究院董事长。
早在担任陕国投独立董事之前,2019年1月,陕国投举办的上市25周年活动上,陕国投邀请管清友对信托行业未来发展趋势进行分析,以及对陕国投自身未来发展战略进行了建议。
信托公司独立董事有哪些?
独立董事制度源于20世纪30年代美国,制度设计意在防止控股股东及管理层内部控制,损害公司整体利益。
在国内,所有的A股上市公司都聘请了相应的独立董事,以完善公司内部治理。信托百佬汇记者梳理68家信托公司年报后发现,业内仅吉林信托1家空缺独立董事。
“独立董事一般可以是股东尤其是大股东提名建议产生,也可是公司董事会提名建议产生。”资深信托研究员袁吉伟对记者表示,独立董事通常也要参与重大经营决策的表决,不过还远没有建立起比较好的机制。
信托百佬汇查阅68家信托公司年报后发现,独立董事基本来自于大学、律师、会计师、券商高管以及创投、企业高管。可以说,大学教授尤其是信托公司注册地所在的大学教授,是独立董事最主要的来源。
以新华信托为例,该公司三位独立董事张玉敏、汪方军、黄志亮全部来自高校,分别是西南政法大学教授、西安交通大学副教授、重庆工商大学教授。
就学院派的教授而言,信托行业熟悉的周小明、邢成、翟立宏、赵廉慧、刘纪鹏、曾刚、郭田勇等均有担任信托公司独立董事,其中,周小明和邢成均担任了2家信托公司独立董事。
值得一提的是,中粮信托独立董事柯卡生可谓一名金融系统久经沙场的老将。现年56岁的柯卡生在2017年12月辞去中国华融总裁职务之后沉寂过一段时间,直到去年5月出任地产公司花样年集团执行董事,负责该公司投资业务、融资业务等,而在出任中国华融总裁之前,柯卡生担任过6年的原银监会非银行金融机构监管部主任。
就聘请独立董事数量而言,大多数信托公司聘请3名独立董事,但也有例外。
其中,万向信托聘请了5位独立董事,是业内最多的公司。而聘请1名独立董事的包括粤财信托、紫金信托等,均为控股股东的提名产生,粤财信托独立董事张天民来自北京君泽君律师事务所合伙人律师、紫金信托独立董事夏亮也是一名律师,来自上海市通力律师事务所。

声明:证券时报力求信息真实、准确,文章提及内容仅供参考,不构成实质性投资建议,据此操作风险自担。
证券时报APP
微信公众号