.png)

疫情肆虐下,粮油肉禽果蔬通过毛细血管般的物流系统,从各产地走向全国大小城市,再通过冷链配送走上我们的餐桌,保证我们仍有充足的食材物资供应。这个庞大工程值得被看见。
来源:新财富(ID:newfortune)作者:姬婧瑛
2020年2月20日,我的城市按下暂停键的第25天,也是我在家里蹲的第25天。通过社交网络,全国人民一起经历着新冠疫情的肆虐,情绪如同波浪线一般起伏跳动。在平复了开始的恐慌之后,生活似乎渐渐恢复了有条不紊的秩序感。厨艺与体重齐飞的当下,一餐一饭的稳定抚慰着我们焦躁不安的心绪。
除去封城封路的疫区中心湖北,全国并没有出现食品供应紧缺,农批市场、电商、超市、外卖配送全权承包了我们的生活,我们享受着与平日近乎一致的消费水平。我很好奇,在复工延迟的当下,是怎样的系统在支撑我们正常的生活?
要知道,2018年我们吃掉了5540万吨猪肉和1.93亿吨大米,我们平均每天需要15万吨的猪肉和52.88万吨的大米供应量,而这仅是我们丰富食品大盘中最基础的两样。我很好奇,在大面积停工且复工延迟的情况下,米面粮油、瓜果蔬菜、鸡鸭鱼肉,这些保障生活的基本物资背后的供应链,究竟是如何高效运作的?
01
粮油:谷物自给率超95%,产业链一体化保证价格稳定
春节刚放假,我家公家婆就忧心忡忡地提议去超市囤粮油,他们担心万一供应短缺,我们可能会断粮。从物质短缺年代走过来的他们,对囤积东西有着近乎偏执的安全感,他们觉得酱油拌饭可度灾荒。
我老公以他钢铁理工男的思维告诉他们,粮食供应系统是一个动态平衡的调节过程,大家适量采购,销售终端就会依据销售量来计划采购量,生产-销售-消费能够维持正向反馈机制,粮油企业都有合理的春节储备,足够应对突发状况;如果大家都恐慌性采购、囤积,销售终端就会过量采购,向生产端传导压力,在大面积停工状态下,生产量与囤积量错配,会进一步催化销售端的失控,形成负面反馈机制,这种情况下极可能出现短期内严重的物资短缺。我们就这样按住了家里老人想要超量采购的手。
主粮属于国家重点调控产品,大规模的生产、仓储、销售,掌控在中粮、中储粮等国企手中,保证面对重大意外事件影响时,国家可以统筹调配资源,保障稳定充足供应。
实际上,我国主粮自给率超95%。国家统计局数据,2015年我国粮食总产量突破6.6亿吨,且连续4年维持在6.5亿吨以上,2019年更是达到6.64亿吨,可见生产端的原粮供应充足。
而将原粮收储、加工、包装、销售,是决定消费供给能否平衡的决定环节。关乎国计民生的主粮,由国字号的中粮集团、中储粮集团掌控着市场近一半的供应量。外资的益海嘉里粮油,也就是金龙鱼的母公司,是中国粮油一体化发展规模最大的非国有企业,1980年代进入中国后,建设了遍布全国的经销网络。
中粮和中储粮除了直接向市场供应粮油产品外,另一个主要的功能是保障国家粮油储备充足,在丰年收储、灾年抛储,以维持市场供应量的稳定和粮油价格平稳。疫情影响下,中粮集团快速复工、重组产能,一手抓复工增供,一手抓调运保供。2月5日,中粮集团旗下农粮加工企业复工144家,复工比例超70%。2月19日,中粮集团粮油品牌福临门37家米面自有工厂全面复工。
为了保障疫区粮油产品供应,中粮集团日均发往武汉的大米超过200吨、面粉面条50吨、食用油300吨,通过武汉市7家经销商和8个直供系统,保证批发市场、大型超市、粮油店等4000多家销售终端供应充足。中储粮集团湖北分公司库存的中央事权粮食超1000万吨,按照人均每日一斤口粮的需求量计算,可满足湖北6000万人半年以上的需求。中粮系统的抗疫能力可见一斑。
我们以市场化程度更高的益海嘉里为例,来看粮油企业的运转模式。益海嘉里在中国境内设立了149家控股子公司,全面掌控粮油从前端的生产,到中端压榨碾磨,到后端精炼销售的全产业链。其米面粮食加工原料,主要来源于东北、河南、江浙等粮食主产区,市占率仅次于中粮“福临门”;而食用油原料主要来源于进口大豆、棕榈等。金龙鱼食用油在中国市场占有率超40%,是市场份额最大的食用油品牌。
具体到产业布局上,益海嘉里粮油不分家,按照产业链上下游工厂集合于一个生产基地的方式,在泰州、秦皇岛、上海、连云港、防城港、广州、深圳等地建立起62个大型综合企业群,企业群以产业链为轴心,纵向一体化分布,内部建立统一的能源、原辅料供应以及仓储物流体系,同时在行政管理、后勤保障等方面提供统一管理,以实现效率最大化和规模经济。
益海嘉里以渠道划分、渠道下沉的原则,在全国设立了31个营销分公司、24个直销部,配备2600多家经销商,抵达130多万个终端客户,覆盖全国2800多个市县市场。依靠强大的销售网络,益海嘉里可以将粮油产品快速分发至全国各地的粮店、超市等消费终端。
除此之外,为了保障粮油大宗商品从生产到销售、集散分发的效率,益海嘉里建设了自有物流系统。其拥有130多家工厂储运及关联物流公司,囊括集装箱、码头、船代、船运、仓储、公路、铁路、城配等全网全渠道业务。截至2018年底,益海嘉里物流管理的物流仓库占地面积超过600万平米,各类可控运输车辆5万辆,自有码头11个、船代布点9个,自有江川海船总运力达到19.17万MT、自有铁路专用线37km,以及300多辆铁路油罐车。这相当于益海嘉里的粮油自带轮子。
值得一提的是,农业农村部、交通运输部以及公安部于2020年1月30日联合下发《关于确保“菜篮子”产品和农业生产资料正常流通秩序的紧急通知》,严禁未经批准擅自设卡拦截、断路阻断交通等违法行为,保障了“菜篮子”产品和农业生产资料正常的流通效率。
在运力资源极度紧张、生产工人严重短缺的情况下,益海嘉里自有物流系统的优势明显。其旗下益海(泰州)粮油工业有限公司于2月4日复工生产后,火速安排驰援湖北发运豆粕,目前湖北荆州、浠水已到港豆粕7000余吨,在途及待发运9000余吨,2月底前将全部发运完毕,极大缓解了湖北疫区饲料的紧缺。而此前有报道称,湖北有养殖户因饲料和鸡蛋运输受限,活埋10万只鸡。
为了保障粮油的市场供应量,益海嘉里水稻加工核心企业——益海(佳木斯)粮油工业有限公司在1月31日复工,日加工水稻900吨。益海嘉里天津分公司12条生产线全部复工,日产3000吨中小包装食用油;浙江企业自1月28日起,与大米代加工企业通力合作,日供大米89.62万吨,油脂10.12吨,2月1日两条生产线全面复工,日均产量达300吨;安徽分公司1月27日加快生产,日加工150吨大米和食用油1000吨。
国家重点调控的粮油企业为抗疫快速复工加产,保障了全国人民家中有粮,心里不慌。
02
肉禽:疫情影响运输和销售,屠宰环节决定市场供应
因为我们长期形成的食用活鲜肉品的习惯,我国肉禽市场呈现“国家储备+民营大型企业规模养殖+小型分散养殖占主流”的格局。疫情影响下,占主流的小型分散养殖受冲击严重,中央储备肉不断投放市场,如向武汉定点投放2000吨储备冻肉,2月14日向市场投放1.4万吨中央储备猪肉,平抑猪价波动。加上大型企业货源充足(表1),保证了春节前后市场的猪肉供需平衡。因此,疫情之下,我们仍餐餐有肉。

春节消费量最高的两大品类是猪和鸡。受疫情影响,猪鸡养殖产业链上,受冲击最大的是上游的饲料供应和下游的屠宰销售两大环节。
饲料供应端,最大的障碍在车辆通行和运力恢复。随着新希望、大北农、正邦科技、海大集团等大型饲料生产企业逐渐复产,饲料供应紧缺状况得到极大缓解。前期养殖户饲料断供的情形不会再出现。
而屠宰加工端,受疫情影响,跨地区运输受限,活猪活鸡需要就地屠宰就地加工,持牌照经营的区域性屠宰厂,短期内产能难以大幅提升,多地屠宰厂已满负荷运转,以保障养殖端活猪活鸡可以按期出栏、不压栏,保障销售端供应及时、充足,避免出现紧缺型价格上涨。此时,以屠宰和肉类加工为核心业务的双汇发展优势尽显。
双汇发展经营资源重点布局在河南、湖北、上海、山东、四川等屠宰及肉类加工行业的重要地域,可以统筹利用全国资源,化解区域单个市场风险。2018年,双汇发展屠宰生猪1630.56万头,营收289.17亿元。双汇发展拥有遍布各地的销售网络和冷链网络,目前在全国拥有一百多万个销售网点,可以实现冷鲜肉及肉制品在绝大部分省份朝发夕至。双汇发展股价由2月3日的26.33元/股涨至2月19日的35.9元/股,上涨36.35%,这是资本市场对养殖产业链上屠宰和肉品加工环节的价值重估。
鸡禽养殖产业,受疫情影响较大。大型鸡禽养殖企业在春节期间,一般会储备15-30天的库存饲料,足以支撑到饲料企业复工投产,而中小型散户式养殖企业因为储备有限,在交通运输不畅情况下,后续饲料补给不足,养殖户大量倾销,导致2月份肉鸡价格不断下跌至跌破成本价。
现阶段,批发渠道对于肉鸡扩量和化解积压的作用越来越显得重要,而当前市场消费端增长不明显,批零客户固守经营差价,所以肉鸡出栏报价持续下跌,而出栏肉鸡经过多次批发和物流传递后,终端市场价格却与猪肉价格相差无几。
我们以华南地区最大的猪鸡养殖企业温氏股份为例,温氏股份2020年1月份销售肉鸡7588.22万只(含毛鸡、鲜品和熟食),环比下滑19.55%、同比上升6.04%。春节前后为市场消费淡季,叠加各地新型冠状病毒疫情防控措施的影响,肉鸡销量和销售均价同时下降。
温氏作为大型猪鸡原料供应商,重点抓运输和屠宰环节,保障市场供应。运输方面,温氏已于2019年8月完成2020年运输公司的招标工作,中标运输公司承包一条线路,比如从广州到东莞鼎湖饲料厂线路,带着政府分发的车辆通行证完成固定线路的运输。屠宰方面,公司各地屠宰线快速复产,保证肉品供应量。例如河源市温氏食品公司家禽屠宰线协调完善相关开工要求后,快速投产,满负荷生产总产能可达3万只/天,2月中旬其员工到岗1/2,未来预计日屠宰1.5万只,能够解决河源以及周边市区的家禽屠宰收贮问题。
经历此次疫情影响,温氏股份更坚定了发展全产业链的决心,尤其是要加快屠宰加工和食品加工环节的建设。
向全产业链转型的养殖企业,如牧原股份、温氏股份,已完成配备上游饲料、疫苗、防疫产能,中游由区域向全国扩张养殖规模,面对疫情影响,仍能保持稳定的出栏量。下个十年,养殖企业的角力场则在下游屠宰和加工环节。
自配屠宰产能,养殖企业可以掌控产销平衡,避免被“屠宰产能”掐脖,摆脱原料供应商的被动地位;自配加工销售产能,打造食品品牌,扩大知名度,有利于养殖企业提高整体毛利水平。
03
蔬果:产地直供成主流模式,农批市场+商超保障供应
2018年,全国蔬菜产量70347万吨,同比增长1.7%,产量的增长得益于播种面积的扩张,2013-2018年全国蔬菜产量复合增长率2.17%,进口量仅49.1万吨,且主要是蔬菜种子和马铃薯、辣椒、甜玉米、胡椒和豌豆等非主要消费品种。2018,我们吃掉蔬菜69271万吨,相比2017年增长1.7%,2014-2018年全国蔬菜消费量复合增长率2%。
我国蔬菜高度自给,且产量增速高于消费量增速。在乡村,蔬菜基本各家自种,囤积的萝卜白菜等过冬菜能够自给自足的。而城市,尤其是一线城市,对蔬菜供给的依赖度高。随着城市需求的增加,我国蔬菜种植集中度逐渐提升,形成了华南与西南热区冬春蔬菜、长江流域冬春蔬菜、黄土高原夏秋蔬菜、云贵高原夏秋蔬菜、北部高纬度夏秋蔬菜、黄淮海与环渤海设施蔬菜六大优势区域。蔬菜种植的安全性、生态性、规模化、集约化和品牌化水平不断提高,生产基地直供模式成为主流。
以深圳为例,我们在家里蹲的日子里,深圳的农批市场和超市一直正常营业。农批市场早市可以买到10元/斤新鲜采摘的草莓,华润万家可以买到4.99元/斤的产地直供鲜鸡蛋,永辉超市可以买到3.99元/斤的砂糖橘,甚至比平时的价格还要低。疫情期间,深圳是如何做到物美价廉新鲜直供的?
必须说的是,深圳唯一的一级批发市场海吉星国际农产品物流园(简称“海吉星”),有来自全国各地的经销商2000多家,汇集全国及世界各地8000多种农产品,目前经营的蔬菜、水果、冻品、干货分别供应深圳市民消费量的85%、90%、90%和60%以上。其供应量不仅能够满足深港两地居民的菜篮子所需,而且可以辐射整个华南地区乃至全国。截至2月17日,海吉星复工率达95%,市场经营户平均开业率达80%,主要蔬菜、水果、加工配送的经营户开业率超90%。从除夕至年二十,海吉星合计供应蔬菜量80174吨,较去年同比上涨21.11%,深圳整体蔬菜供应快速恢复正常水平。
海吉星控股股东是上市公司农产品(000061),深圳市国资委全资子公司深圳市食品集团有限公司持有其34%股权,属深圳国资控股企业。农产品专注于农产品流通行业近30年,在深圳、北京、上海、天津、成都、长沙、南昌、西安等30多个大中城市经营管理40多个实体农产品物流园,包括深圳福田农批、南山农批等各大农批市场,拥有国内最具规模的农产品批发市场网络体系。
销售端,海吉星对接农产品旗下32家大型批发市场的网络资源,可以随时了解各地市场每种农产品的供应量、销售量、库存量,发现哪种农产品销量增加,库存不足,可及时调运补充,调剂余缺,保持市场稳定、均衡供应,同时确保品种的丰富多样。这就是深圳各大农批市场蔬果价格低廉的根本原因。
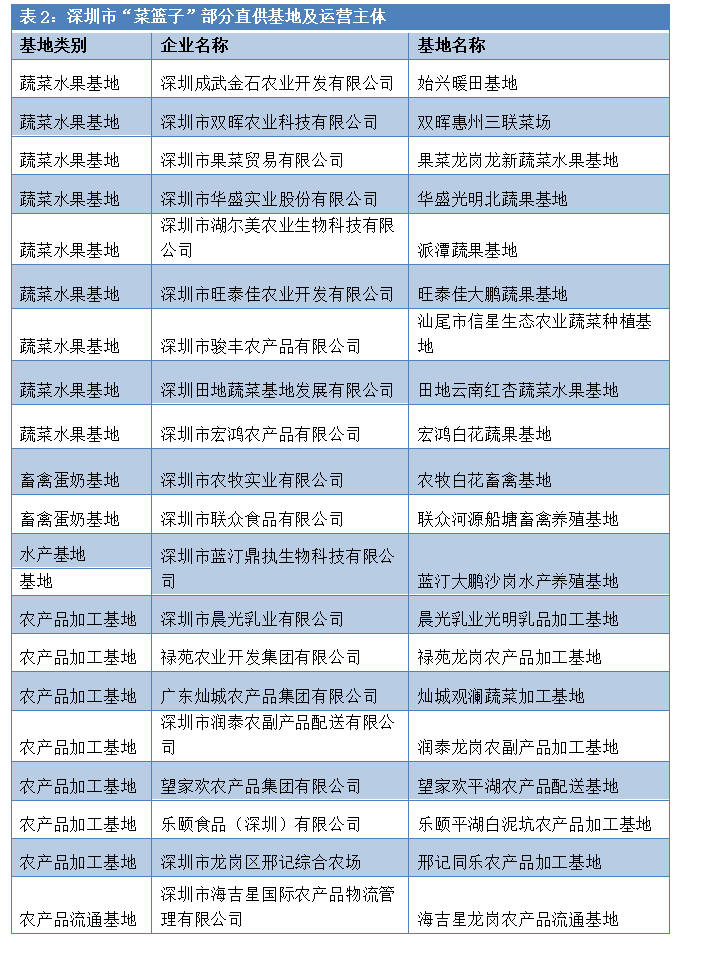
生产端,海吉星直接对接生产基地(表2),不仅保证了果蔬的新鲜直采、稳定供应和价格最优,同时促进了生产基地对种植蔬菜品种的合理配置。

这些直供基地实力不可小觑。
比如2018年采购金额排第一的供应商东莞市六盛农产品有限公司,自有基地8000多亩,合作基地5万多亩,遍布宁夏、云南、浙江、甘肃、海南等国内优势产区,全年均衡供应不同蔬菜品种,并拥有强大的物流配送中心,日均加工蔬菜超过100吨,出口40多吨,年均销售额超过2亿元。
比如深圳成武金石农业开发有限公司,专注提供消费者放心的“有机食品”,旗下拥有“自然之星”和“悦丰收”两大品牌,涵盖基地、种植、加工、销售等全产业链。种植端,经营15年,目前在5大气候带自建、自营7个核心有机蔬菜农场,总面积5830亩,有机杂粮种植基地超过3万亩。加工端,在深圳有2000㎡有机蔬菜恒温加工车间,在北京有1000㎡有机蔬菜恒温加工车间。销售端,线下向山姆会员店、永旺(吉之岛)、盒马、天虹、家乐福、华润等400间超市每日供应有机蔬菜,珠三角商超占有率70%、香港商超占有率50%;线上为京东、每日优鲜、超级物种供应有机蔬菜。
而为海吉星连接生产端与销售端的是物流配送企业。为海吉星提供运力服务的两大物流企业,分别是深圳市海吉星国际农产品物流管理有限公司、深圳市深农国际物流发展有限公司。其中,深农国际2018年为海吉星提供的物流服务金额高达1.47亿元。
除了海吉星和农批市场建立的占85%以上供应量的保障体系,各大商超也是蔬果产地直供的主力,不同的销售渠道保障了深圳市疫情期间果蔬食材的“完美供应”。比如为华润万家、人人乐、家乐福、百佳、大润发、卜蜂莲花等大型连锁超市和机关食堂等供应“旺泰佳”无公害蔬菜的深圳市旺泰佳农业开发有限公司,是专业从事农副产品种植、加工保鲜和配送的高科技农业企业,以广东地区的上万亩无公害蔬菜生产基地为基础,在全国加设六大生产基地,是华南地区最大的无公害蔬菜生产经营单位之一。
04
物流:争夺餐桌的最后武器,平台型冷链优势尽显
疫情封门,催生了线上抢菜一族,续命物资都从电商平台而来。如毛细血管般强大的物流、配送网络成为新的城市刚需。电商配送成为抢夺餐桌的新武器,冷链物流成为业务量激增的生鲜电商的“压舱石”。
疫情影响下,wind冷链物流指数(884259.WI)从2月3日至2月20日上涨约21%。真可谓,流量向哪里聚集,金钱就向那里流淌。
疫情之前,生鲜冷链呈现地域、环节、功能上较为分散割裂的布局,链条长、环节多、损耗大、服务半径有限,区域化的冷链企业居多,部分企业仅服务于冷链干线、运输、城市配送,部分企业仅服务于海鲜、农产等某一类产品(表3)。

这样多层的中间链条和交易交付环节,让生鲜行业的损耗率居高不下。2018年开始,支持冷链物流业发展的国家政策不断出台,各地政府开始大力支持冷链物流发展,给予星级冷链企业资金补贴。截至2018年底,全国有约57家星级冷链企业(表4)。

政府扶持下,物流成为资本青睐的热门行业。据新财富统计,2018年1月1日至今,超140家物流企业获得PE/VC融资。2012年我国冷链物流需求总量0.67万吨,2017年上升至1.47万吨,2018年突破1.8万吨。需求暴增下,冷链物流市场规模同样快速扩张。2017年全国冷链物流市场规模为2550亿元,2018年规模达到3035亿元,同比增长19.02%。2018年全国食品冷链物流总额达到4.81万亿,较2017年增长20.3%。
这都是宅家吃货们的贡献啊!
2018年,冷链物流市场整合速度加快,行业巨头的兼并整合不断,例如中外运冷链物流与招商美冷整合、万纬物流收购太古冷藏、顺丰与夏晖物流携手等。
其中,2018年6月,持续一年的招商物流和中外运长航集团之间的冷链业务整合收尾,由招商美冷、中外运上海冷链、中外运冷链物流投资、中外运普菲斯冷链等4家企业投资的中外运冷链物流有限公司成立。强强联合之后,中外运冷链在冷链资源、冷库网点、运输线路、运营能力、资本实力等方面得到了进一步提升,进化成为全国领先的综合冷链物流服务商。
疫情爆发期,平台型的冷链物流企业优势尽显,倒逼生鲜冷链向平台化供应链进化。例如,成立于2014年11月的民营中小型平台九曳供应链,通过整合国内外的社会化冷链物流资源,为全球原产地生鲜农产品客户提供一站式的供应链解决方案。在疫情爆发期间,九曳布局各地的集散中心、分仓库存成了供需市场匹配的“调节器”,一方面,生鲜食材供应商可将产品投放九曳在各地的生鲜云仓,及时进行低温存储,降低损耗;另一方面,可以根据全国各地的库存及时补货,满足市场需求。这样的平台化模式,不仅优化了生鲜供应链中的多个环节,实现“产地直供”,提升了市场响应效率,也降低了物流履约成本。
冷链物流的快速发展,离不开资本的助力。除了顺丰速运、京东到家等巨头不断见诸报端的巨额融资外,中小型民营冷链企业也不断获得资本的青睐。例如,河南鲜易供应链有限公司获得北京金融街熙诚股权投资基金(有限合伙)股权投资;希杰荣庆物流供应链有限公司曾获得今日资本、寰慧投资2亿元风投。九曳供应链从2015年1月至2019年5月则已完成9轮融资,投资机构包括招商基金、正大(中国)投资、中融国际信托、德同资本、上海光和明景创业投资合伙企业(有限合伙)等。
在资本的助力下,九曳快速扩张。目前,九曳在全国已开通25个生鲜集散中心,国内已开通30个生鲜云仓(生鲜云仓内可支持8个温区管控),布局26个核心城市,海外已开通15仓,基于云仓打造的干支线运输线路达800多条,生鲜宅配服务已覆盖全国84%的市级以上城市,产品涵盖了水果、蔬菜、海鲜水产、牛羊肉、奶制品、冰淇淋、鲜花、红酒等多品类。
经此一疫,冷链物流更会成为资本抢投的热门标的。
声明:证券时报力求信息真实、准确,文章提及内容仅供参考,不构成实质性投资建议,据此操作风险自担。
证券时报APP
微信公众号