.png)

万达商管在全国率先实施免租措施后,今日再推出商家纾困融资方案。
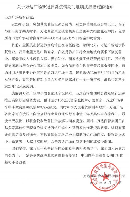
2月20日,万达商管集团官方表示,为解决万达广场中小微商家现金流困难,万达商管集团联合微众银行迅速推出商家纾困融资方案,预计至少100亿元资金驰援中小微商家。
万达多举措扶持商家
租金最长可延至年底缴纳
2月20日,万达商业管理集团发布《关于万达广场新冠肺炎疫情期间继续扶持措施的通知》,其中表示为解决万达广场中小微商家现金流困难,万达商管集团联合微众银行推出商家纾困融资方案,预计至少100亿元资金驰援中小微商家。单个中小微商家授信额度100万元,同时可享受优惠贷款利率政策,集团同时正与多家其他银行积极洽谈支持万达广场中小微商家的优惠贷款政策。

万达商管集团透露,除湖北外,万达广场逐步恢复营业,也望万达广场商家,在做足防护并符合当地政府要求下恢复营业,毕竟有收入比没有收入强。在租金方面,如合作商家在恢复经营后现金流困难,可通过网络服务平台向其租赁的万达广场申请,延期缴纳2020年3月和4月的租金及物管费,商管集团将对全国六万多户商家进行一企一策审核,最长可延期至2020年12月底缴纳。
另外万达商管集团表示,将尽全力帮助万达广场商家,特别是众多中小微商家,大家共克时艰,力争万达广场的商家不倒闭或极少倒闭。
此前,疫情初期,万达商管集团在全国率先推出免租举措:免除所有万达广场经营商家2020年1月25日至2月29日租金和物管费。预计减免租金额度达到30-40亿元。
各大商企集体自救
自新冠病毒疫情爆发以来,实体经济备受打击,除各地商业地产实行各类减租免租措施以外,多地商场多举措集体自救,开展线上导购。
万达商管官网显示,多地万达广场帮扶商户开展线上导购。近日,大庆让胡路、福州仓山、苏州吴中和杭州未来科技城等多地万达广场尝试24小时线上导购,通过微信、抖音直播等线上平台帮扶商户开展经营,实现疫情期间闭店不打烊、宅家购好物、服务送上门。

与此同时,万达商管正式推出线上营销计划,利用万达广场小程序平台,扶植全国万达广场近6万商铺转攻线上渠道,加速线下线上融合。
万达商管携手丙晟科技,联手京东、抖音各大平台,充分发挥万达小程序的流量优势,整合推动2万多个合作品牌、近6万家品牌商铺、发动135.9万商户员工社交媒体矩阵等资源共同发力,建立新的销售模式,实现全国商铺线上线下互动营销,尽快恢复商家信心,更满足疫情期间顾客在家的消费急需,足不出户享受便捷购物。

据不完全统计,除万达商管外,2月份以来已经有20余家商企积极采取自救行动,主要形式包括通过各类渠道加速线上线下融合、共享员工、社区保障计划等。其中,东百集团拟发行1亿元疫情防控债,发行期限为270天;中南商业旗下购物中心开启云服务,加码线上营销;凯德集团推出战役暖心礼包,支持商家线上销售;银泰百货为中小商户提前结付货款,联合金融机构延长中小商户还款周期;永辉超市与龙湖地产联合推出“社区保障计划”,迈出超市与物业合作的创新一步;同时物美集团、沃尔玛、永辉超市、苏宁集团等企业启用“共享员工”,创新就业形式。
多政策齐出台
纾困中小微企业
近日召开的国务院常务会议指出,进一步部署在全力以赴抓好疫情防控同时,加强经济运行调度和调节,更好保障供给。各地各部门要建立企业应对疫情专项帮扶机制,纾解企业特别是民营、小微企业困难。通过减免国有物业房租、下调贷款利率、延期还本付息、完善税收减免政策等,实施临时性支持措施。
财税政策方面,国家税务总局发布关于充分发挥税收职能作用,助力打赢疫情防控阻击战若干措施的通知,提出措施包括积极调整税收管理措施,帮助受疫情影响的企业纾困解难。依法办理延期缴纳税款。对受疫情影响生产经营发生严重困难的企业特别是小微企业,税务机关要依法及时核准其延期缴纳税款申请,积极帮助企业缓解资金压力。
金融政策方面,央行首批专项再贷款已经发出。银保监会2月14日发布通知称,积极帮扶遇困小微企业、个体工商户,对受疫情影响企业信贷要增量、减价、提效。并提出“优惠利率贷款正快速发放,企业平均负担成本低于1.5%。”“对受困企业加强续贷支持,允许银行对受困小微企业提高不良贷款容忍度。”另外,央行表示,上海、广州、杭州三地落实专项再贷款,发放443笔资金支持企业“战疫”。
工信部日前印发通知称,鼓励各地结合本地中小企业受疫情影响实际情况,依法依规减免税款和行政事业性收费,推动出台减免物业租金、阶段性缓缴或适当返还社会保险费、延期缴纳税款、降低生产要素成本、加大企业职工技能培训补贴和稳岗奖励等财政支持政策,切实减轻中小企业成本负担。
同时个地方政府也在积极推出各项举措,帮助小微企业减轻经营危机,例如,上海、广东等多地推出工资补贴、线上培训补贴以及租金补贴等政策,支持中小企业复工复产。日前广州市房地产租赁协会与广东省公寓管理协会分别发文,倡议全市业主免去2月份月租金,3月1日至4月30日租金减半两个月。
商业地产纷纷减租
“输血”中小微企业
受新型冠状病毒疫情的影响,为了防止疫情的扩散,大部分实体企业关门停业,被迫按下暂停键,但由此产生的各种高额的固定费用对其经营产生严重的冲击。对此,各大商业地产企业纷纷宣布减租政策,选择与商户共渡难关。据不完全统计,1月份有超40家地产企业通过减租“输血”中小微企业,其中包括万科商业、万达商管、龙湖集团、印力集团、中骏集团等。
1月28日,万达商管集团宣布,将对全国各地所有万达广场的商户自1月24日-2月25日时间内的租金及物业费实行全免政策。预计减免租金额度达到30-40亿元。随后,万科商业宣布,减半收取旗下在营的全部自持商业项目所有商户2月1日至2月29日期间的租金;保利商业发布公告表示,保利商业全国旗下22家购物中心年初一至年初六期间,减免品牌商户6天租金;新城控股宣布,旗下分布全国各地的吾悦广场,对全体商户自1月25日至2月13日期间的租金,实施减半政策,携手共渡难关。
除此之外,还有美的、华润、大悦城、卓越、宝龙等多家商业地产公司宣布对旗下商业项目减免租金,和品牌商家一起克服疫情影响。业人人士表示,减租是地产对商业的最好支持。
声明:证券时报力求信息真实、准确,文章提及内容仅供参考,不构成实质性投资建议,据此操作风险自担。
证券时报APP
微信公众号