.png)

昨日(2月13日),在A股房地产开发板块中有不少个股表现亮眼,中天金融、光大嘉宝涨停,南山控股大涨8.3%,万业企业、中南建设的涨幅也超过了5%,龙头房企万科、保利地产,招商蛇口也均上涨2%以上,填补上了节后第一个交易日跳空下跌产生的缺口。
今天(2月14日),中天金融、光大嘉宝继续涨停,阳光城、金地集团、中南建设等个股延续涨势。
房地产开发是受新冠肺炎疫情影响较为直接的行业,在全国多地禁止售楼处开放、工地普遍延期开工的情况下,房企在2月份的销售数据必然大跌,项目施工进度也会受到拖累。3月份能否有所好转仍是未知,原本预期的“小阳春”将会变成“倒春寒”。但是,对于这些已经确定的事情,业内人士表示,“短期都知道的事情,影响不大了。”对于全年影响,或许也不用太悲观。
现场卖房这一传统方式不行了,房地产企业在积极采取各种创新措施以求突围。以恒大为例,其在2月13日宣布:全国所有楼盘开启网上购房通道、预定房源5月10日前价格下调可获补差价、“无理由退房”政策继续有效等。据报道,已至少有十余家知名房企采用了“线上销售+无理由退房”的策略,包括融创、阳光城、富力等等,不过退房周期差别较大。中南财经政法大学数字经济研究院执行院长盘和林认为,疫情结束前,房地产企业都应该做好充足准备,转变销售模式,争取将影响降到最低。
此外,已有多地出台政策以稳定房地产行业,其中无锡的17条措施支持力度最大、最为直接。
创新销售方式
中原地产研究中心统计数据,从1月下旬开始,大部分开发商的成交量相比往年春节期间的成交量暴跌95%。1月的网签数据,与开发商发布的销售数据滞后于市场真实表现,市场将在2月、3月逐渐反应出疫情影响。在全国范围内,新房售楼处的销售活动被要求停止,行业整体业绩已经不可避免地受到了较大影响。在此背景下,将销售活动转移到线上,成为现实的选择。
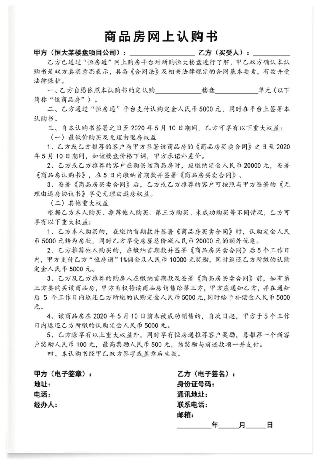
2月13日,恒大宣布全国楼盘实施全面“网上购房”, 并配合多项促销举措。具体为,即日起至2月29日,客户缴纳5000元定金并签订网上认购书,即可选定房源。直至5月10日,客户均享有最低价购房权益,如若所购买楼盘价格下调,可获补差价,不用担心楼盘跌价。此外,恒大的“无理由退房”政策在本次活动中继续有效,即凡成功购房客户在入住前,均可享受无理由退房权益,获得双重购房保障。
根据恒大的政策,自购、推荐购买、第三方购买、未成功购买等不同情况,客户可获对应重大权益:
(1)若客户自购,定金5000元转为房款,额外享受房屋总价减20000元;
(2)若推荐他人购买,可获1%佣金及10000元奖励,定金全额可退;
(3)若第三方购买该房源,恒大将返还定金并给予5000元补偿金;
(4)若预定房源5月10日前未被成功销售,定金将于5个工作日内返还;
(5)恒房通推荐奖励,每推荐 1 个新客户奖励 100 元,最高奖励 500 元。
恒大“恒房通”的兼职销售员还可以通过邀请好友注册赚取奖金。从中可以看出,在当前市场环境之下,恒大已经将火力全面集中到了线上,推出较大举措来吸引客户。

房企们都在积极应对。如深圳万科推出了线上售楼部,万科南方区域14城所有房源在家即可看,并称还可以在手机上选房、认购、交款,和淘宝下单一样方便;碧桂园、融创、龙湖、金茂、绿城等多家房企也开启了线上售楼处。作为房地产交易服务平台的房多多推出了免费开线上店的活动。房多多相关人士此前曾对证券时报·e公司记者表示,线上售楼处近期刚上线在推广,已经有不少经纪商户和客户在使用我们的相关产品。
有不少房企也推出了“无理由退房”的政策。2月9日,融创多个区域均发布消息,在2月10日至3月31日认购指定项目,可享受30天无理由退房;2月6日,阳光城协同各区域公司及项目推出了指定房源半年期无理由退房方案,明确自2020年2月6日起至2020年3月31日止,客户在草签并支付规定首付比例之后,对指定房源可以享受无理由退房;2月11日,美的置业推出“无忧在线”计划,3月31日前通过线上销售中心成交的房子,最长可享受“30个自然日无理由退房”政策(具体以各项目政策为准),并可在7天内免费转房号、变更直系亲属范围内的买受人。另据报道,保利、新城控股、绿地、禹洲、新力等房企也已经推出“无理由退房”措施。

虽然尚不知效果会如何,但众多房企均将销售的主战场转移到线上,无疑将会为行业带来改变。有行业分析师告诉证券时报·e公司记者,营销策略做的好的房企可以抢占一把市场,为全年复苏打下基础。但也有业内人士不乐观,中原地产首席分析师张大伟认为,线上看房完全不能解决购房问题,购房决策并不是寻找路径的问题,而是投资属性,在疫情不缓解的情况下,没有人敢大额度消费和投资。
另有券商分析师认为,一旦疫情得到控制,新房恢复速度可能更快,开发企业也会采用降价促销的方式来促销,住宅市场恢复之后,个人认为疫情对今年销售影响最多在原有基础上下调5%到10%。
多地现积极政策
当前,已有多地出台政策以稳定房地产行业,其中无锡的17条措施支持力度最大、最为直接。
2月12日晚间,无锡发布《关于应对新型冠状病毒感染的肺炎疫情 保障城乡有序建设的政策意见》,共17条。

核心内容包括:
1、受疫情影响办理纳税申报困难的房企、建筑企业、房屋中介、房屋租赁企业,由企业申请,依法办理延期申报。对确有特殊困难而不能按期缴纳税款的,由企业申请,依法办理延期缴纳税款,最长不超过3个月。至疫情结束,受疫情影响确有困难的,可申请房产税、城镇土地使用税困难减免。受疫情影响导致重大损失、亏损严重的长租公寓企业,可申请服务业企业纾困专项资金补助。
2、引导银行机构保持房地产和建筑施工企业信贷合理适度增长,不得盲目抽贷、断贷、压贷,缓解企业流动性困难。对受疫情影响严重、到期还款困难的企业可予以展期,对2020年6月30日前到期、贷款期限在一年以内的贷款落实无还本续贷,并依调整后的还款安排报送信用记录。
3、已经领取施工许可证范围内的楼栋,因疫情影响施工建设的企业,可跨一个节点申请提前拨付重点预售监管资金,完成不动产首次登记前,累计申请使用额度不超过95%。
4、已经领取施工许可证范围内的楼栋,因疫情影响施工建设的,预售条件调整为按投资额计算,预售部分完成25%以上投资即可,每一批次申请销售规模原则上高层商品房不少于2万平方米、多层商品房不少于1万平方米。
5、已挂牌成交地块,因疫情影响无法按期签订《成交确认书》或《出让合同》的,竞得人可申请延期签订,疫情防控期间无法现场交付土地和按期缴纳出让金的,企业可申请延迟交地和延期缴纳出让金。
6、受疫情影响的开发项目,城市基础设施配套费由企业申请予以延期缴纳,延期缴纳时间最长不超过6个月。
7、因疫情影响造成已出让土地延期复工,不能按期开竣工的,开竣工时间相应顺延;不能如期竣工验收和交付的房地产开发项目,交付期限顺延。
8、实施疫情防控一级响应措施期间,房地产行业主管部门牵头组织开办网上房交会,简化程序,实现“不见面”政务服务,帮助房地产开发和中介企业促成交易。
9、对租赁房屋属于国有资产的中小企业,免收1至3个月租金。鼓励其它产权人为经营困难的中小企业租户减免或者缓收租金,具体由双方协商确定。市住房租赁公共服务平台优先支持帮助住房租赁企业联盟实施纾困举措,鼓励互联网平台降低或者减免防疫期间的端口使用费。
10、对受疫情影响不能按照原定时间开复工的建设项目,工期顺延;无法按照原施工周期完工的,应重新合理确定施工周期。
除无锡外,还有西安、南昌、上海、浙江等多地出台了与房地产行业相关的支持政策。西安调整了土地出让方式和出让时间、允许分期缴纳土地出让价款、顺延土地评估和规划条件有效期、用地单位缴纳50%的土地出让价款并出具承诺书后即可预办理不动产登记手续、大力推行网上审批服务支持企业复工复产;南昌允许延期签订成交确认书和出让合同、延期缴纳出让金、延期开竣工、年底前的土地出让竞买保证金比例全部调整为20%、调整土地出让金缴纳期限全等;上海调整土地价款缴付方式和期限,顺延开竣工和投达产履约时间等措施;浙江提出土地成交签约和出让金缴纳可延期,可延期交地、开工和竣工,推行网上审批服务,支持企业复工复产等政策措施。
上述各地的支持尚未触及到限售、限购、限价等核心调控政策,但也会在一定程度上缓解房企的资金压力,有助于房地产市场的稳定。
一季度因为疫情影响很多房企面临现金流压力,有券商地产分析师认为政策肯定会支持房地产,特别是今年上半年。房地产融资环节有改善的空间,比如地产债的审批节奏、规模额度等都值得关注。资金端的另一个体现在于房贷利率,我国重点城市房贷利率从去年12月重新拐头向下,连续2月下行,未来降准降息的空间还是存在,我国重点城市的房贷利率还有进一步下降空间。
声明:证券时报力求信息真实、准确,文章提及内容仅供参考,不构成实质性投资建议,据此操作风险自担。
证券时报APP
微信公众号