.png)

受疫情影响,中国旅游业损失或超万亿元。而随着疫情扩散,全球旅游业也将面临严重打击。
复工潮已至,熙熙攘攘的返工大军开始流动,企业逐渐恢复运转,但旅游业却难言天明。
疫情之下,旅游业在春节黄金周期间整体陷入沉寂——景区关门、酒店空转、餐馆闭客,OTA(Online Travel Agency,在线旅游服务)平台以及各大旅社更在承受亏损的前提下,依然费神于消费者的退改签问题。
对旅游从业者而言,最为煎熬的是此次疫情仍未可知的终结时间。复盘非典可见,从疫情结束到旅游业各领域业务完全恢复至正常水平,少则需要半年,多则一年。企业唯有做足准备,才能熬到天明。
01
旅游业损失或超万亿
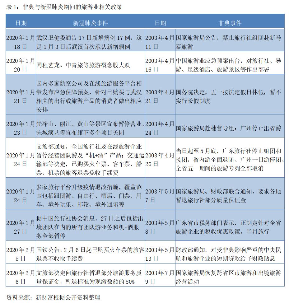
梳理疫情时间线,从武汉市首次承认新增病例至旅游业“休克”,间隔仅短短6日(表1)。
彼时离除夕夜不足一个礼拜,小红书、马蜂窝等社区中的旅游攻略早已杂糅进人们的出行计划中。据携程1月初发布的《2020春节“中国人旅游过年”趋势预测报告》,今年春节长假预计有4.5亿人次出游,超过30%的游客选择在大年三十之前出发。但伴随着疫情的迅速发酵,旅行团暂停、旅游景点关闭,春节黄金周告吹,旅游业受影响巨大。

2019年春节,我国旅游业实现收入5139亿元,同比增长8.19%。据国家统计局数据,自2016年以来,春节黄金周期间收入占旅游业全年总收入的9%左右(图1)。另外,2016-2018年间,春节黄金周人均旅游支出均在1200元左右,高于国庆假期800元左右的水平。
图1:春节黄金周收入占旅游业全年总收入的比例

资料来源:Wind、国家统计局,新财富整理
如今,伴随着疫情防控周期的拉长,各大景区开业尚无明确时间,旅游业总体损失将远超5139亿元的水平。据国家统计局数据,2003年受非典影响,我国旅游业总收入为3442.27亿元,同比下滑11.24%,若叠加2002年10%的同比增速,则非典影响旅游业20%左右的营收。若以2018年全国旅游业51278亿元的总规模为参考,此次疫情对旅游业的影响或超万亿元。
复盘非典可见,旅游业无法在疫情结束后立即反弹。非典期间,我国对旅游业的管控时间大致为一个半月,从2003年4月11日起,直至5月23日世界卫生组织解除香港和广东的旅游警告。但直至2004年二季度,疫情对旅游业的影响才完全消失。
在受疫情影响最严重的2003年二季度,黄山旅游(600054)、中青旅(600138)、桂林旅游(000978)等企业的营收增速大幅下滑,由此对全年营收影响在30%至40%左右(表2)。黄山旅游曾在2003年半年报中称:“仅以今年‘五一’黄金周为例,公司共接待境内外游客2211人次,比上年同期减少92560人次,下降幅度达97.7%。”中青旅也表示,非典爆发的5、6月份,业务基本处于停滞状态。

而面对此次疫情,众信旅游表示,最差情况下,公司一季度收入预计相较去年同期减少10-15亿之间。作为参考,2019年一季度,众信旅游营业收入为24.58亿元。未来,旅游业或要做好2至3个月没有营收,乃至更长时间维持在很低营收水平的准备,其现金流将接受考验。
种种迹象表明,相较于非典时期,此次新冠肺炎疫情对旅游业的影响更为复杂。一方面,旅游业规模在近16年来增长约14倍,我国居民近年平均每年要出游三次以上。在此情况下,大量资金扎堆进入旅游业。天眼查数据显示,我国目前共有超过26万家旅行社及相关公司,其中超过75%的旅行社成立于5年以内。不少企业在人工、房租等成本不断攀升的趋势下“负重前行”。此次疫情爆发,或将给部分企业的现金流带来难以估量的压力。
而今搜索美团可知,在丽江、阳朔等景区,大量餐饮门店已暂停营业,酒店客房大部分处于空置状态。据榛果民宿统计数据显示,2019年,房东们一年平均新增4套新房源,有7%的房东甚至一年新增10套以上。
旅游业收入不仅来自观光游览、度假休闲,还包括商务出差以及探亲访友等,而今受封城停工、限制人口流动等举措影响,自1月20日以后我国人口流动下滑明显(图2)。据交通部数据,2019年2月4-10日,全国出行人数高达4.21亿人次,而今年1月24日-30日仅为1.52亿人次,同比下降63.9%。人口流动性下滑,意味着更多依赖差旅、日常消费为主的餐饮、酒店类企业受到疫情波及。而停工对各企业、个人所带来的经济压力,或进一步抑制旅游业回暖。
图2:今年迁徒规模大幅下滑

资料来源:百度地图
反观非典期间,由于防控措施未如现在般严苛,餐饮、酒店等行业亦未陷入集体瘫痪状态。据国泰君安研究所数据,2003年全国星级饭店出租率同比下降4%,收入增速依然维持8%的正增长。同年我国餐饮业总收入为896.2亿元,同比增长21.06%。
可以预料,若此次疫情在短期内得不到缓解,旅游业将进入新一轮洗牌期。若疫情终结,餐饮、酒店、交运等行业或在差旅、社交等刺激下迎来报复式反弹,旅行社也会在暑假、国庆黄金周的带动下恢复至正常水平,而部分景区则需要近一年时间,才能逐渐走出疫情阴影。
02
旅游业解急需政策助力
新冠疫情爆发以来,旅游从业者们均经历退订狂潮。
为保障消费者权益,包括携程(TCOM.O)、飞猪、去哪儿网、马蜂窝、同程艺龙等OTA平台均在不断升级免费退改签范围,多家平台垫资金额已达数亿元,覆盖机票、酒店、门票、度假等所有业务线。飞猪表示,1月23日至31日,其平台中境内行程订单退订率在70%-80%,境外行程订单退订率在40%-50%。
退改压力在旅游产业链中层层传递:OTA平台在收到消费者的退改需求后,需先反馈给供应商,供应商再反馈给酒店、航空公司等。但并不是所有的酒店、景区等都会顺利返还给供应商款项。如众信旅游称,国内游的供应商基本上都能响应国家号召给予免费退改,出境游的供应商遍布世界各地,沟通需要时间和过程。目前来看,大多数境外供应商能够给予一定的延期或退款。
从财务状况看,此次疫情对头部OTA企业虽不致命,但对途牛(TOUR.O)等第二梯队企业而言则是个考验。截至2019年年中,携程、美团点评(03690.HK)等企业账上依然有过百亿元的现金及现金等价物,现金流并不吃紧(表3),但疫情依然会影响其业绩。

相较之下,依附于各OTA平台之下的供应商们或承担着更大压力。一方面,各供应商为了事先拿到热门的旅游景点、航线、酒店,需要提前垫付资金,并且旅行社毛利率普遍偏低(表4)。另一方面,供应商与OTA平台之间并不平等,大部分供应商依附于垄断流量的OTA平台生存,“退改潮”下,各OTA企业也力求为供应商减少损失。

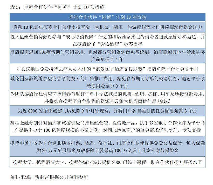
为了安抚供应商情绪,1月26日至27日间,携程、途牛、同程艺龙(00780.HK)等OTA平台先是将重大灾害保障金提升至2亿元。2月5日,途牛宣布减免门店管理费6个月,签约任务额考核延期3个月。携程网则推出“同袍”计划,包括启动10亿元支持基金为合作供应商缓解资金周转压力等10项措施(表5)。极数大数据平台显示,2019年上半年,我国在线旅游交易额超过7000亿元,携程占55.7%,超过其他所有平台之和;飞猪位居第二,近20%。

与此同时,各供应商也在想方设法减轻自身压力。众信旅游表示,公司与客户一对一沟通后,80%的客户愿意在一年内延期使用旅行基金,极大程度减小了公司退款的压力;而受惠于政策和银行的贷款并未有影响,甚至于利率上得到了优惠,公司不存在现金流的压力。
相较于旅行社,景区、餐饮、酒店等企业则需要承担更多的员工工资等固定支出(图3),而中小企业的人工、租金等固定支出,或要占到其总成本的50%甚至更高。为求支撑,西贝等餐饮企业已开始通过外卖业务来获得部分收入。相较之下,更多企业依然选择关门闭客,以“节流”方式过冬。
图3:部分旅游业相关企业2018年应付职工薪酬占应收比例

资料来源:公司公告,新财富整理
为了减轻中小企业主负担,华住、首旅如家、开元、亚朵等酒店集团陆续宣布了减免加盟商管理费计划,万达商管集团、美凯龙(601828)、龙湖集团(00960.HK)等商业物业企业已推出减免或减半铺面租金等措施,深圳市也出台了相关政策。未来或有更多利好给到旅游业。参考非典时期,2003年5月起,国家税务总局便对民航旅客运输业务、旅游业和铁路旅客运输收入免征营业税、城市维护建设税和教育费附加;对餐饮、旅店、旅游、娱乐、民航、公路客运、水路客运、出租汽车等行业减免部分政府性基金。
03
疫情之下,旅游板块仍难以寻觅“黄金坑”
春节后开市以来,A股市场,众信旅游、中国国旅(601888)、峨眉山(000888)等企业的股价基本恢复至春节前水平,中青旅、丽江旅游(002033)、西安旅游(000610)、云南旅游(002059)等反弹力度有限。海外市场,携程网、同程艺龙、美团点评、途牛等OTA平台股价并未有过大波动,显示疫情不改市场对行业长期预期,部分企业股价下滑,更多源于自身因素。
今年以来,包括西安旅游、张家界(000430)、云南旅游、腾邦国际(300178)、三特索道(002159)等企业已纷纷发布2019年度业绩下滑或亏损公告(表6)。整体看,景区企业业绩受损的主要原因在于门票价格的下调,而旅行社、代理供应商等则在于竞争加剧、资金流动性紧张等,此次疫情无疑加重了这类企业的经营风险。上述企业2月3日至13日间平均跌幅达-5.01%%,跑输上证综指。

复盘非典期间表现,可见疫情结束后,黄山旅游、中青旅、桂林旅游股价在2003年7月1日至12月31日间分别下跌-24.49%、-26.37%、-58.76%,而同期上证综指则上涨0.74%。
招商证券分析师梅林分析认为,中长期看,疫情对一季度的业绩影响最大,并且会延续一到两个季度,至少上半年股价会承压,但是一旦疫情结束,旅游消费就会迅速反弹,甚至出现加倍消费。在行业低谷,龙头公司更易存活,一旦行业复苏,这些公司反而收割市场份额。
而当下的休业,也成为上市公司蓄势的时期。黄山旅游表示,旅游行业长期健康发展的走势不会因疫情的短期冲击改变,总部自2月3日起已基本恢复正常办公,为疫后业绩复苏和公司发展做准备。中青旅表示,停业期间为旅行社、景区等业务的暑期和下半年重点项目蓄力,为疫情结束后的市场需求反弹做好准备。宋城演艺则表示,疫情对一季度的财务影响在所难免,不管疫情持续多久,公司不裁员不减薪。
04
疫情影响波及全球旅游业
笼罩在疫情阴影下的不止是中国业者,海外旅游业同样深受打击。
除了中国暂停出境团以外,自1月28日起,包括美国、韩国、英国、法国、越南等在内的多国航空集团均宣布暂停或减少往返中国的航班运营。进入2月,包括美国、澳大利亚在内的多个国家更是暂缓中国出发的外国人入境。
隔绝人员往来的政策下,已有不少国家的旅游业开始受到影响。日本经济新闻表示,2020年春节,日本大型百货店的免税销售额同比下滑2位数,其他零售业的消费也出现下滑。3月份之前取消赴日旅游的中国团体游客可能超过40万人。泰国已经下调该国2020年GDP预测,如果旅行限制持续3个月,中国的游客将减少200万人,预计收入损失至少16亿美元;澳大利亚2019年接待的940万游客中,中国游客就有790万人。
中国消费者的购买力有目共睹。美国旅游协会负责公共事务与政策的执行副会长托丽·巴恩斯表示,中国游客格外重要,因为他们停留期间平均会消费6700美元,比其他国际游客高50%。另据世界旅游业理事会(WTTC)发布的《2019旅游对全球经济影响与趋势报告》,中国对全球旅游业增长作出了1/4的贡献,占全球旅游业总GDP的35.2%、亚太地区旅游业GDP的51%。
而且,随着疫情在全球蔓延,其他国家的游客也陆续中止其旅游计划。越南旅游总局预计,第一季度旅游业将损失59-77亿美元,其中,中国游客量将减少90%-100%,相当于减少170-190万人次(折合损失约18到20亿美元);其他国际游客市场减少50-70%,约为200-280万人次(折合损失约22-30亿美元);越南国内市场减少50-70%,约为1.09-1.53千万人次(折合损失约19-27亿美元)。
严峻的形势下,全球旅游业同步进入寒冬。
声明:证券时报力求信息真实、准确,文章提及内容仅供参考,不构成实质性投资建议,据此操作风险自担。
证券时报APP
微信公众号