.png)

唏嘘!欠债260亿申请破产的贾跃亭老师,今天,因一则离婚索偿的消息再度刷屏。
据贾跃亭方面披露的一份声明显示,在贾跃亭提出破产重组以后,已申请离婚的甘薇向贾跃亭提出了接近5.71亿美元(约合人民币40亿)的索偿。
网友们纷纷讨论:这是真分道扬镳,还是为转移财产?
甘薇向贾跃亭索赔近40亿
1月28日,据法律服务企业Epiq Cases网站最新披露的贾跃亭破产文件显示,在贾跃亭提出破产重组以后,已申请离婚的甘薇向贾跃亭提出了接近5.71亿美元(约合人民币40亿)的索偿。

加上妻子这5.71美元的离婚索偿,贾跃亭还有约31亿美元因为担保而产生的债务索偿,至此,贾跃亭欠债共37.7亿美元(约合人民币260亿元)。
去年10月申请离婚
已付360万家庭抚养费
2019年10月底,贾跃亭和甘薇被爆申请离婚。2019年10月11日贾跃亭和甘薇已经在成都锦江区人民法院申请离婚,状态是处理中。

该份文件同时显示,贾跃亭在提交破产申请前的一年之内,曾于今年2月28日和7月23日分别向甘薇转账40万美元和11万美元,总计51万美元(约360万人民币),在用途一栏标注的是“家庭费用”。

据专家表示,甘薇和贾跃亭在贾跃亭提请个人破产重组前向法院申请离婚,可能是美国的制度需要中国的法院佐证财产分割的合法性,“如果你现在私底下处理,可能会被别人告成无效,因为你现在的对外债务夫妻也要共同承担。”
此前,甘薇朋友圈发文谈贾跃亭破产一事:从“老大”到“老赖”是创业者的世态炎凉。

甘薇称自己非常认同这个说法:老大、老板、老贾、老赖,很形象, 贾总当年创业带着一群兄弟们,大家都叫他老大,乐视小有成就后,就叫老板,乐视危机时,都叫他老贾,如今都叫老赖了。
最后,甘薇感叹,创业者的世态炎凉,创业环境太重要。
曾表示负责处理贾跃亭在国内的债务
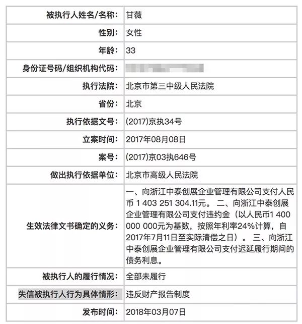
2018年4月,从中国执行信息公开网上看到,因与中泰创展的纠纷,案号(2017)京03执646号,贾跃亭、甘薇、乐视控股被列为了失信被执行人。
根据公告,执行法院为北京市第三中级人民法院,立案时间为2017年8月8日,生效法律文书确定的义务为:
一,向浙江中泰创展企业管理有限公司支付人民币14.03亿元;
二,向浙江中泰创展企业管理有限公司支付违约金(以人民币14亿元为基数,按照年利率24%计算,自2017年7月11日至实际清偿之日);
三,向浙江中泰创展企业管理有限公司支付迟延履行期间的债务利息。

被执行人的履行情况为全部未履行,失信被执行人行为具体情形:违反财产报告制度,发布时间为2018年3月7日。
自贾跃亭于2017年7月出走美国后,甘薇更多在国内帮助贾跃亭处理债务问题。2017年12月31日从美国返回北京,甘薇更是正式宣布,与贾跃亭的哥哥贾跃民一同行使上市公司股东权利和履行股东责任,进行资产处置工作。

2006年,甘薇出演电视剧《约定》正式出道,从2006年出道到2013年,期间出演作品9部,其中6部都由乐视投资,一路可谓是顺风顺水。李小璐曾经一直羡慕甘薇人生命途顺当。

成为贾跃亭妻子后,甘薇逐渐转向幕后。2015年末,由甘薇的乐漾影视监制的《太子妃升职记》火了。收官时,投资近2000万元的网剧创下了超26亿的播放量,被媒体封为“中国网剧教母”。
而随着乐视网出现资金危机,贾跃亭远赴美国,甘薇的生活也发生了巨大改变。
而甘薇曾在个人微博中多次表达类似的意思,并发出《一个妻子的内心独白》长文,大打感情牌。

“老贾是一个有梦想的人,原本可以选择一条比较舒适的生活和轨迹创业,但却选择了一条艰难无比的道路创业,为了事业义无反顾。这是老贾的优点,也是他的缺点。今天,老贾阶段性创业失败,很大的问题是他有超越常人的梦想,不断地挑战自我、挑战极限,结果挑战过度。”
甘薇说,“乐视网成立13年来,老贾一直不允许我参与公司的任何事务。而我个人的规划本来是相夫教子,做个好妻子、好母亲,再做点自己喜欢的事儿。现在风暴来临,且一时难散,但现在我必须站出来,与老贾一起责任。我接受老贾委托,负责国内的债务问题,虽重任在肩,但我将全力以赴。”
2018年,在融创中国举行的2017年业绩发布会上,董事会主席孙宏斌大吐苦水,他坦言投资乐视是一个失败的投资,损失了165亿,这不是壮士断臂,而是断头了。
随即甘薇在微博发文称,“是非曲直苦难辩,自有日月道分明。白衣惹灰土,只需心如故!”被媒体形容“喊冤”。

网友质疑:真分道扬镳,还是转移财产?
从一开始的力挺贾跃亭,到后来负责处理贾跃亭国内债务,再到贾跃亭申请破产时提出离婚,再到现在被爆索偿40亿元,甘薇和贾跃亭的离婚一事,不少网友质疑是转移财产。

欠债260亿贾跃亭已宣布破产
去年10月14日,贾跃亭债务处理小组在发布的《有关贾跃亭先生个人破产重组及成立债权人信托的声明》(以下简称声明)中表示,贾跃亭已于美国当地时间10月13日根据美国相关法律第11章主动申请个人破产重组。

资料显示,贾跃亭负债数额高达37.7亿美元,其中有担保债务12.09亿美元,非优先无担保债务25.64亿美元。

其中前三大无担保债权人,分别是英大资本、中信银行、平安银行,索赔金额均超16亿元。
而贾跃亭将全部身家为14.17亿美元,即使都用于偿债,也是资不抵债。而此时提交个人破产重组申请,既符合法律也符合程序。
按照申请书,贾跃亭通过债权人信托的方式把个人所持的全部FF股权和相关收益权转让给债权人。

也就是说,贾跃亭将偿还债务的希望押注在了FF的未来上。
去年9月,贾跃亭辞去FF全球CEO一职,并在微博上表示:“我之所以放弃一切,只为把FF做成,尽快彻底偿还余下的担保债务,实现变革汽车产业的梦想。”

随后11月底,贾跃亭召开债权人会面,在会议上,贾跃亭向全体债权人致歉,表示有信心尽快和债权人达成符合各方利益的债务重组方案,彻底解决债务问题。“FF是我的生命。债务重组的成功与否决定了FF的生死,也决定了各位债权人的利益。”贾跃亭在会上说。
贾跃亭曾通过公开信表示,相比起债务重组方案,个人破产清算方案更容易,但后果是债权人只能得到极少债务偿还,基于对债权人负责到底的态度他拒绝了。债务重组方案对各方来说是唯一且最佳的方案。
然而目前,这样的表态并未得到所有债权人的认可,部分债权人对于贾跃亭的“汽车梦”并不买账。
贾跃亭还有多少资产?
根据贾跃亭提交的破产申请文件,目前其个人资产总额为14.17亿美元(约合人民币近100亿元),逾99%是金融资产,还有不动产以及一些私人物品,未冻结存款总额约合人民币77.8万元。

其中国内房产三套:两套在北京,一套在浙江慈溪。三套房产总价值达477.4万美元,约合人民币3357.6万元。北京的两套已经被冻结,浙江慈溪的那套正处在法拍中。此外还有一只价值704美元的贵宾犬。

在贾跃亭所持金融资产中,价值最高的是FF法拉第母公司Smart King旗下的West Coast LLC ,价值8.6亿美元;其次是另一家子公司太平洋科技控股,价值3.2亿美元;三是乐视网,目前处于暂停上市状态,贾跃亭持股23.08%,以暂停上市前最后股价计算,市值约2.2亿美元。
据第一财经爆料,目前贾跃亭在美国住的房子,价值人民币6000万元,面积5300平方米,4室7卫,标准的豪宅,据说是租住,每月租金3.2万美元。
声明:证券时报力求信息真实、准确,文章提及内容仅供参考,不构成实质性投资建议,据此操作风险自担。
证券时报APP
微信公众号