.png)

2020年初的业绩爆雷潮还在继续,这次又是联络互动(002280)。
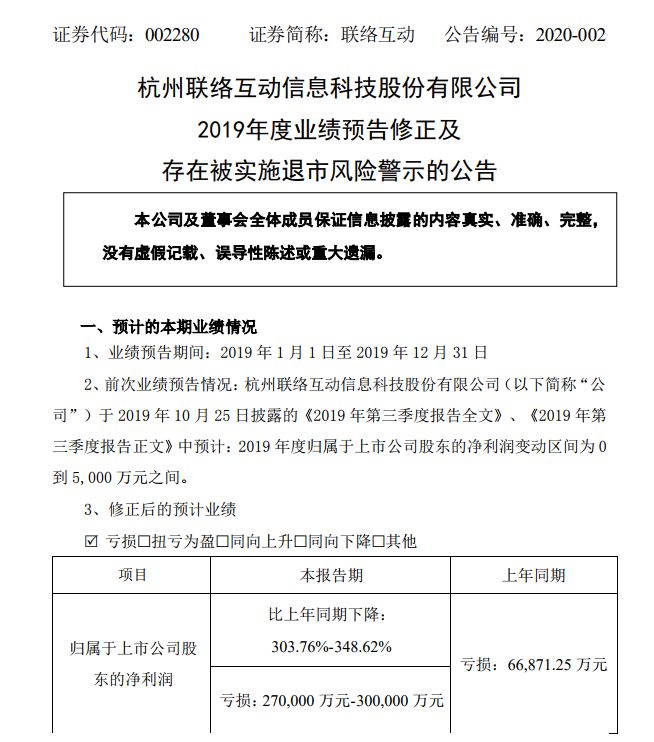
1月21日晚间,联络互动发布2019年度业绩预告修正公告,公司原先曾在2019年三季报中预计2019年全年净利润为0-5000万元,如今则将此修正为亏损27亿-30亿元。

事实上,就在2019年4月,联络互动在披露2018年年报时就上演过一次“爆雷”事件,在毫无预兆的情况下突然披露了6.69亿元的巨亏。如今,似曾相似的一幕似乎再度上演,而且亏损金额也有过之而无不及。
与此同时,由于2018年公司经审计的净利润为负,2019年度业绩若继续亏损,根据深交所《股票上市规则》相关规定,在2019年度报告披露后,公司股票将被实施退市风险警示(*ST)。而截至去年三季度,公司股东人数超过12万。
拟计提16.5亿元商誉减值
联络互动公告显示,公司本次大幅向下修正的原因主要来自于四个方面。
第一,报告期内,国际贸易摩擦不断,国内经济下行压力加大,市场需求的不确定性加大,公司业务受到较大冲击。公司根据《企业会计准则第8号-资产减值》及相关会计政策规定,基于谨慎性原则,经公司初步测算,2019年度预计对Newegg、迪岸双赢集团有限公司、东阳三尚传媒股份有限公司等公司计提商誉减值准备金额约为16.5亿元。
第二,公司参股公司北京百维博锐贸易有限公司经营恶化,贷款逾期,存在无法偿还债务及业务款项的风险,公司计提长期股权投资减值准备、预计负债和应收款合计约4.7亿元。
第三,目前公司持有中国数码文化(HK:08175)可转债本金为3.69亿元,截止目前该可转债利息已逾期半年未支付,且该公司在香港市场的股价已远低于转股价格,该资产存在较大减值迹象,本年度预计计提减值3.20-3.90亿元。
第四,受国际贸易摩擦及关税影响,本报告期内,公司电商板块成本上升,营收下降,主营业务出现了一定的亏损。
2018年年报变脸曾遭批评
e公司记者注意到,联络互动此前针对2018年度业绩的预测和披露中,也出现了向下修正的情况,而且在年报正式披露时还出现大幅变脸。包括联络互动董事长兼总经理何志涛在内的高管也因此被深交所通报批评。
追溯前情,2018年10月30日,联络互动披露2018年第三季度报告,预计2018年净利润为7,000万元至1亿元。2019年1月30日,联络互动披露业绩预告修正公告,预计2018年度实现净利润为1000万元至4000万元。
2019年2月28日,联络互动披露业绩快报,预计2018年净利润为1804.60万元。2019年4月25日,联络互动正式披露2018年年报显示,2018年度经审计净利润为-6.69亿元。
对此,深交所认为,联络互动在业绩预告及修正公告、业绩快报中披露的2018年度预计净利润与2018年度经审计的净利润存在较大差异,联络互动未能及时、准确地履行相关信息披露义务。上述行为违反了深交所《股票上市规则(2018年11月修订)》第2.1条、第11.3.3条、第11.3.7条的规定。
对此,深交所对联络互动给予了通报批评的处分。同时对联络互动董事长兼总经理何志涛、杭州联络互动信息科技股份有限公司财务总监金玉花给予通报批评的处分。对于联络互动及相关当事人上述违规行为及本所给予的处分,深交所还记入上市公司诚信档案,并向社会公开。
并购后遗症频发
e公司记者注意到,导致联络互动2018年和2019年两年业绩出现巨亏的一个重要原因就是商誉减值。其中,2018年公司对上海卓属、北京酷能量、东阳三尚和会找房四家子公司合计计提了3.78亿元商誉减值;2019年,公司则拟对Newegg、迪岸双赢、东阳三尚三家子公司合计计提高达16.5亿元商誉减值。
资料显示,联络互动前身是新世纪。由于主业不佳,2014年底,新世纪通过资产置换和发行股份的方式收购了数字天域。在收购完成后,上市公司实控人由徐智勇及其一致行动人变更为何志涛及其一致行动人,构成了借壳上市。2015年3月19日,公司正式更名为联络互动。
联络互动在借壳时的主营业务是移动终端操作系统、中间件平台及相关应用的研发与运营。在2014年底被借壳后,公司便开启了一系列的并购,公司的业务也涵盖了跨境电商、智能硬件、文化传媒、金融等板块。
公开资料显示,借壳完成后的几年之内,联络互动先后进行了超过20次的并购。其中交易金额最高的就数2016年收购的美国电商公司Newegg55.70%股权,成交价格为17.7亿元。
频繁的并购曾令联络互动的业绩在短期内出现一定增长,如公司在2015年实现净利润3.16亿元,同比大增91%;2016年实现净利润3.54亿元,同比增长11.9%。
但进入2017年后,联络互动业绩开始快速下滑,当年实现净利润6523万元,同比大降81.5%。2018年则巨亏6.69亿元。
事实上,联络互动的业绩下滑与并购标的业绩不佳有很大关系。例如,公司金额最大的并购标的Newegg曾承诺,2016年至2018年净利润分别为850万美元、2260万美元和3900万美元。但实际上,2017年Newegg亏损4187万元,2018年亏损高达3.00亿元,与承诺业绩相去甚远。
财务负责人频繁更变
e公司记者注意到,对于联络互动而言,除了业绩上的巨亏之外,公司还面临着多重隐忧。
一方面,目前作为联络互动实际控制人的何志涛,目前持股已被悉数冻结。根据公司2019年12月披露的公告,何志涛所持公司股票因仲裁财产保全被冻结,被司法冻结的数量为5.12亿股,占公司总股本的23.53%,占其持有公司股份总数的100%。何志涛核实称,本次仲裁个人涉及的债务本金仅为3000万元,其他均为申请人要求的项目超额收益等,何志涛已经提交了执行异议书,要求撤销超额冻结部分。
另一方面,自2018年以来,联络互动多次更变财务负责人,就在一个多星期前公司还刚刚收到了财务负责人的辞职报告。
查阅公司历史公告可知,2018年3月,时任联络互动财务负责人的蔡可向公司递交辞职报告,因个人原因辞去公司财务负责人的职务,辞职后不再担任公司任何职务。
此后,公司总经理杨颖梅曾短暂接受财务工作,后又聘任金玉花为财务负责人。但到了2019年10月,金玉花又向公司提出辞职,因个人身体原因申请辞去财务负责人职务,辞任后仍在公司从事财务管理工作。
e公司记者注意到,金玉花此次辞职发生在2019年7月深交所给予联络互动以及金玉花通报批评处分之后。
颇有意思的是,金玉花辞职后,联络互动宣布重新聘任金玉花的“前任”蔡可担任公司财务负责人。联络互动称:“蔡可先生自2017年起在公司内部担任财务管理岗位,期间担任过公司财务负责人一职,其教育背景、职业经历和专业素养均能够胜任所聘财务负责人岗位职责的要求,再次聘任蔡可将利于公司财务管理工作的延续性和稳定性。”
然而好景不长,蔡可再度上任联络互动财务负责人还不到3个月,就在2020年1月向公司递交辞呈,称因个人原因辞去财务负责人的职务,辞职后将不再担任公司任何职务。
联络互动表示,蔡可的辞职不会影响公司的正常运行,公司将按照有关规定,尽快完成财务负责人的选聘工作,不会影响公司年报披露及年度审计工作进程。
著名财务专家方烈在接受证券时报·e公司记者采访时表示,一家财务健康的企业不应该出现频繁更换财务负责人的情况,如果上市公司短期内多次更变财务负责人,可能意味着公司在财务方面存在一定隐患,甚至不排除存在财务造假的可能性。
声明:证券时报力求信息真实、准确,文章提及内容仅供参考,不构成实质性投资建议,据此操作风险自担。
证券时报APP
微信公众号