.png)

银保监会及各地方分局再出手,又有一众银行被罚。
1月8日,银保监会及各地银保监局在官网公布了一批罚单,共计50余张。交通银行、光大银行、建设银行三家银行被银保监会处罚,此外还有农行、中行、招行等银行的分支机构被罚,罚款合计超千万元。
交行、光大、建行被罚合计超400万
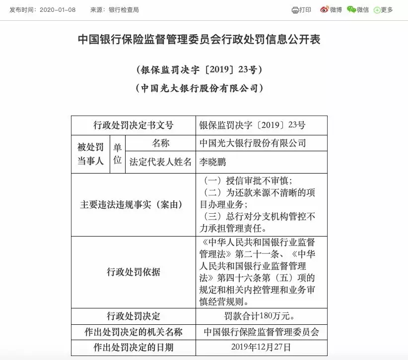
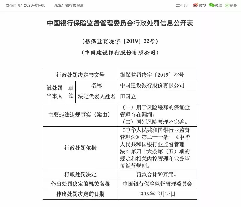
进入2020年,银保监会首次挂出罚单,不过作出决定的日期仍为2019年。此次被罚的是三家银行:交通银行、光大银行、建设银行。
处罚决定书显示,交通银行的违规行为有二:一是授信审批不审慎,二是总行对分支机构管控不力承担管理责任。交通银行因此被罚150万元。

光大银行的违规行为中,其中“两宗罪”也与交通银行相同,此外还多增一项“为还款来源不清晰的项目办理业务”。最终,光大银行被罚180万元。

建设银行此次也在被处罚之列,由于“用于风险缓释的保证金管理存在漏洞”、“国别风险管理不完善”两项违法违规行为,建行被罚80万元。

除了银保监会,银保监局今日也挂出8张罚单。其中,邮储银行江苏分行因“内控管理不力导致下辖多家机构双录整改违反监管规定”被罚40万元,上海银行南京新街口支行由于“个人贷款用途管控不严”被罚30万元。
此外,因未经监管部门核准提前授权三名拟任支行高管人员实际履职,农发行北京分行被责令改正,同时罚款20万元。
15家银行及其分支机构被罚合计超千万元
值得关注的是,今日各地方银保监分局还一口气开出了40余张罚单,多家银行地方分支机构因多项违法违规行为被罚,罚款合计超千万元。
据基金君梳理,共有15家银行及其分行/支行被处罚。

其中,农业银行共有两家分行、一家支行被处罚,罚没合计125万元;中国银行镇江分行被罚款90万元,招商银行、光大银行两家股份行的常州分行双双被罚款数十万元,此外还有多家城商行和农商行及其分支机构被罚。
根据观察,信贷领域成为违规多发地。多家银行的违规案由显示,其存在贷前调查不尽职、贷款后管理不到位、违规发放贷款等行为,这导致信贷资金违规流入股市、房市等领域。
此外,部分银行在理财业务、同业业务、票据业务及员工管理方面也出现多种违法违规行为。
目前,银保监会及其分支机构在2019年的监管工作已经进入尾声,处于收官阶段。可以预见的是,2020年,银保监系统的监管仍将从严,不会放松。
2019年10月,银保监会首席风险官肖远企表示,市场乱象整治将近三年时间,可以看到,市场比原来更加规范,原来正规金融领域和非正规金融领域的机构乱象、业务乱象、交易乱象等都得到了有效的遏制,风险由过去发散状态变成了收敛。《中国银保监会关于推动银行业和保险业高质量发展的指导意见》继续强调,严格依法依规监管。强化依法监管、依法行政,严肃查处银行保险机构违法违规行为,加强问责和处罚信息披露力度,切实解决金融领域违法违规成本过低问题。
声明:证券时报力求信息真实、准确,文章提及内容仅供参考,不构成实质性投资建议,据此操作风险自担。
证券时报APP
微信公众号