.png)

中国基金报 莫飞
若不是银行同业存款的高息诱惑,谁能想到三家股份制银行,竟然被13人组团联合银行“内鬼”设局套路,将30亿现金稀里糊涂地转账出去。
这到底是怎么回事呢?
日前,裁判文书网公布的几则刑事判决书,将一起涉案金额高达30亿元的诈骗案件细节彻底曝光。其中魏某、陈某作为幕后操盘手组织13人诈骗团伙,通过层层嵌套关系,联合“内鬼”、伪造假合同和“萝卜章”,并设下精心骗局套取银行协议存款。

短短3个月,招商银行、广发银行、中信银行三家银行的地方分行先后“中招”,13人团伙很快骗取30亿协议存款,5亿落袋为安,20亿被银行追回。
布局看似巧妙,实则套路不深,这伙人正是借助同业赚钱的模式,空手套白狼,将几大银行耍得团团转,上演了一把现实版的“惊天魔盗团”。
神秘人幕后操盘
招行20亿存款险被骗
事情的起源从一通电话开始说起。
2015年9月21日,招商银行上海分行员工周某1接到电话,来电者自称是中国银行分行员工朱某,并谎称“该行有意接受一笔协议存款业务,期限1年,金额20亿元,年利率高达4.2%。”
周某1在核实完朱某银行员工身份后,信以为真,很快走入流程,并将第三方通道公司民生通惠资产管理有限公司(简称“民生通惠”)员工周某2的联系方式告诉这位“朱某”,随后“朱某”顺利拿到了这家通道公司民生通惠的开户和印章等资料。
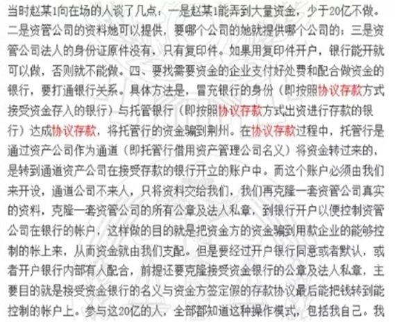
据悉,因协议存款业务中实际存款的银行均不以本行身份开设账户,而是以其他公司名义开设账户进行存款,而开设账户的公司就被称之为通道公司。
让周某1万万没想到的是,身份并不可疑的“朱某”实际上是诈骗团伙成员胡某晶冒名顶替的,而“朱某”的身份信息则是中行荆州分行另一名员工刘某主动透露给诈骗团伙的。
随后,胡某晶将所得通道公司的基础资料通过中间人多次递交后传给神秘人魏某,魏某快速伪造了民生通惠的开户资料和印章。几天后,魏某及胡某指使同伙冒充民生通惠员工,使用伪造资料到中行开立账户,并由魏某实际控制。
2015年10月10日,招商上海分行、民生通惠的两位员工来中行,诈骗团伙另外两名成员联合“内鬼”刘某共同演戏,冒充银行员工与招行上海分行签订所谓20亿协议存款协议,并加盖仿造的印章。
三天后,招商银行上海分行将20亿元汇入民生通惠在中行荆州的假账户,刘某则将伪造的20亿元存款证实书交给招行上海分行员工。
幸运的是,由于诈骗团伙提前取钱,让中行荆州分行人察觉异常,出于拉存款报业绩的心态,和招行上海分行联系,随后两家银行才发现踩入了惊天骗局:所谓协议存款业务系虚假业务,经过协商,中行荆州分行将20亿元返还给招商银行。
设局套路另两家银行
广发5亿资金被骗走
不过,事情并没有因为招行的成功追款而结束。
魏某、胡某晶发现这种借助同业存款协议的套路居然能够骗过大行的员工,虽然20亿元没有骗到口袋之中,但是这批有着13名成员的诈骗团伙开始将目标瞄向了另外两家股份制银行。
于是,依葫芦画瓢,这伙人用类似的作案先后诈骗了广发银行福州分行、中信银行济南分行。其中广发银行福州分行5个亿资金由魏某联系的陈某作为幕后操盘手进行设局诈骗。
2015年11月10日,胡某晶再度冒充农业银行荆州分行员工,联系上广发银行福州分行员工吴某,并将“协议存款业务”诱惑放了出来。
吴某并未怀疑其真实性,得到上级批准后,便将通道公司生命保险资产管理公司员工苏某联系方式交给胡某,随后胡某顺利拿到通道公司基础资料并通过层层嵌套关系传给陈某,陈某伪造资料和印章,并成功在农行荆州分行开设假账户。
在签署虚假的农业银行荆州分行与生命保险公司之间的协议存款合同后,广发银行福州分行的5亿元资金便汇入了由陈某实际控制的假账户之中。
最终这5亿钱财到手并被瓜分干净。部分资金被分账后,其他则转向由陈某控制的公司账户,并购买了土地、基金。
不过,中信银行济南分行的5亿资金最后没有诈骗成功。主要原因在于诈骗中信银行济南分行时,这批人并没有成功借道银行营业部作为门面,因为协议签署地点,引起了中信银行工作人员的疑心,便临时取消签署协议,因此诈骗中信银行济南分行5亿的犯罪也未能成功。
诈骗团伙分工明确
银行员工“内外勾结”
从裁判文书公布的判决书来看,这三起涉足金额高达30亿的诈骗案件,实则套路相似,但作案手法却异常复杂,其中关系层层嵌套,让人难辨真假。

根据判决书披露的细节显示,诈骗团伙要先找虚假的资金需求方,通过先获取资方银行信息,然后假冒银行员工联系资方银行,伪造一系列协议存款合同及银行印章,通过多人配合,借用银行办公室,和资方银行及通道公司签署协议,从而实施诈骗。
而在具体实施过程中,这批人的分工十分明确。以成功运作的诈骗广发银行福州分行一案为例,主要分成6个层级:
第一级是陈某,按魏某喜的指令操作,具体操盘、伪造假材料。
第二级是殷某,按照上级陈某指令操作。
第三级是杨某,负责准备银行相关资料、文件、刻章、提供银行工作人员身份给我与托管行对接、银行开户、签订存款协议、转款、索要居间好处费。
第四级是胡某晶,利用资金去做协议存款后,冒充银行从业人员寻找需要大额资金的银行。
第五级是任某,负责资金来源,托管行名称、托管行管理人员姓名、职位、联系方式、协议存款票面利息等信息,与托管行对接、过风控、签订存款协议等。
第六级是李某、刘某他们是银行工作人员,作为内应配合上一级、提供银行资料、冒充银行行长签订协议、开设银行账户、索要居间好处费。
在案件供述中,胡某晶表示,“每个层级的上级都是下级的资金方,同时每个人又都是中间介绍人,每一级介绍人都要从中收取好处费。”
从分账情况看也能看到这伙人的分工明确。骗取5亿元资金后,按照层级,陈某直接吞下3725万元,魏某喜分得1690万元,杨某伟分得1250万元,任某分得750万元,胡某晶分得900万元,殷某分得750万元,其他人瓜分剩余钱财。
值得注意的是,在整个诈骗过程中,所有人身份都是假的,唯有两个人是真的,那就是作为银行工作人员的李某、刘某。

正是因为这两人扮演了“内鬼”角色,才为诈骗团伙提供银行开户细节流程及内部员工资料、冒充银行行长签协议、提供银行办公室做演出场地、违规开设账户、索要居间好处费。如此一来,“中招”银行一步步踩入了诈骗团伙精心设计的骗局之中。
深谙银行同业模式
高额存款诱惑踩上陷阱
复盘来看,这三起诈骗案件,虽然精心设局、安排巧妙,但其中的业务模式并不复杂,那就是银行同业存款协议。
三家银行被先后套路,主要在于这伙人深谙银行同业的业务模式,并利用银行工作人员拉存款求业绩的心理,而让银行对这些巨额存款协议的真实性缺少反复审核的流程。
以招行上海分行为例,该行员工接到胡某晶电话后,听闻年利率高达4.2%就很快中招,主要还是巨额存款的高息诱惑,让该名员工忽视了审核真实性而很快报上流程。
据熟悉银行同业模式的相关人士分析,目前上海银行间同业拆放利率报价基本以3.1%利率为主,4.2%利率比市场平均报价高出1.1%的差价,20亿的存款意味着能赚多2200万。
根据判决书披露的信息显示,早在2012年,仅有初中文化的魏某喜认识了“资金掮客”孙某。随后认识了该团伙的其他人,这批人中不乏有做融资、熟悉银行同业模式的中间人。而这批“资金掮客”往往通过介绍资金上下游的途径将企业和银行通道打通,并赚取佣金,同时也能避开银行诸多风控手段。
根据魏某喜的供述,他们几个人认识后,通过共谋商议以协议存款义务,将存款银行的资金骗入魏某喜、陈某等人控制的账户,然后转走交由他人非法占用,这批“资金掮客”均以好处费名义获得佣金报酬。
最终,银行发现端倪并报案,2016年后,这个13人诈骗团伙被逐个监视居住、逮捕。2018年12月,荆州市中级人民法院对魏某喜、陈某瑞、李某、胡某晶、殷某华等13人进行宣判。其余犯罪嫌疑人另案判决。
荆州市中级人民法院认为,上述人员,以非法占有为目的,虚构事实,隐瞒真相,骗取受害银行资金,数额特别巨大,其行为均构成诈骗罪。判处魏某喜、陈某瑞、李某、胡某晶4人无期徒刑,剥夺政治权利终身,并处没收个人全部财产。
宣判后,多人不服判决提出上诉,但湖北省高院认为此案事实清楚,证据确凿,量刑适当,遂,驳回上诉,维持原判。
这起惊天诈骗案件曝光后,引来行业震惊。一方面,内鬼通过假合同和萝卜章,并利用职务之便开设假账户、出借银行办公室来帮助犯罪分子完成骗局,其中环节滴水不漏难以令人察觉。
另一方面,银行通过协议存款业务走正常流程,却踩上陷阱,看似风控正常实则存在巨大问题,若不幸中招,银行将面临填补巨额窟窿的问题,除了内鬼之外,银行体系问责难度较大。
更有网友感叹:“原来银行也是弱势群体,堡垒都是从内部攻破的。”

声明:证券时报力求信息真实、准确,文章提及内容仅供参考,不构成实质性投资建议,据此操作风险自担。
证券时报APP
微信公众号