.png)

暴力催收要完了!又有重要法规发布!
刚刚,央行官网发布《中国人民银行金融消费者权益保护实施办法(征求意见稿)》,整治暴力催收等催收方面问题。《办法》明确,催收债务不得违背社会公德,不得损害消费者合法权益。
此前第三方催收处于监管盲区,广受诟病的暴力催收,也大多发生在外包公司催收期间。尽管银行等金融机构需要对外包催收公司的行为负责,但现有的法律法规对于催收公司的监管尚不清晰。
央行拟规范催收:
不得违背社会公德
中国人民银行官网信息显示,央行起草了《中国人民银行金融消费者权益保护实施办法(征求意见稿)》(下称“意见稿”),向社会公开征求意见,意见反馈截止时间为2020年1月25日。

《意见稿》共七章,六十九条。
其中,征求意见稿明确,金融机构向金融消费者催收债务,不得采取违反法律法规、违背社会公德、损害社会公共利益的方式,不得损害金融消费者或者第三人的合法权益。金融机构委托第三方追讨债务的,应当在书面协议中明确禁止受托人使用前款中的追讨方式,并对受托人的催收行为进行监督。

此外,《意见稿》在对金融机构行为规范中明确:金融机构应当建立健全涉及金融消费者权益保护工作的全流程管控机制,确保在金融产品和服务的设计开发、营销推介及售后管理等各个业务环节有效落实金融消费者权益保护工作的相关规定和要求。
《意见稿》提出,金融机构不得利用技术手段、优势地位,强制或变相强制金融消费者接受金融产品或服务,或排除、限制金融消费者接受同业机构提供的金融产品或服务。此外,金融机构在提供金融产品和服务的过程中,不得通过附加限制性条件的方式要求金融消费者购买、使用协议中未作明确要求的产品或服务。
同时,《意见稿》划定“红线”,金融机构在进行营销宣传活动时,不得有下列行为:虚假、欺诈、隐瞒或者引人误解的宣传;对业绩或者产品收益等夸大宣传 ;利用金融管理部门对金融产品或服务的审核或者备案程序,误导金融消费者认为金融管理部门已对该金融产品或服务提供保证;非保本投资型金融产品的营销宣传内容使金融消费者误信能保证本金安全或者保证盈利等行为。
《意见稿》提出,金融机构收集、使用消费者金融信息,应当遵循合法、正当、必要原则,经金融消费者明示同意。金融机构不得收集与业务无关的消费者金融信息,不得采取不正当方式收集信息,不得变相强制收集消费者金融信息。
网友热烈评论央行规范暴力催收的消息,有网友说:讨债是一门艺术,绝对不能依靠暴力。也有网友说,不还钱打官司啊,打人就不对了。

第三方催收处于监管盲区
事实上,现有的法律法规对于催收公司的监管尚不十分清晰。
对于银行而言,一旦发生信用卡逾期情况,就会对持卡人进行催收。信用卡催收分为银行内催和委外催收两种,内催通常是指逾期三个月以上的客户一般由银行客服提醒或电催部门电联或各营业网点办事处上门进行逾期款项催缴。
委外催收主要指信用卡中心对于一些难处理,有问题,失去联系或者小金额的客户群在经过内部催收无果后委托给专业从事催收行业的公司(部分是律师事务所)进行催缴。事实上,广受诟病的暴力催收、泄露侵犯个人隐私名誉,如威胁在公共平台及媒体发个人照片等信息,威胁借款人等,也大多发生在外包公司催收期间。
数据显示,目前支撑催收行业发展的土壤堪称丰足。
央行发布的2019年第三季度支付业务统计数据显示,信用卡和借贷合一卡在用发卡数量共计7.34亿张,环比增长3.25%,人均持有信用卡和借贷合一卡0.53张。银行卡授信总额为16.99万亿元,环比增长4.11%;银行卡应偿信贷余额为7.42万亿元,环比增长2.67%。银行卡卡均授信额度2.31万元,授信使用率为43.69%。
信用卡逾期半年未偿信贷总额919.16亿元,占信用卡应偿信贷余额的1.24%,占比较上季度末上升0.08个百分点。
正是在此背景下,国内法律法规对于第三方催收的监管却很少。
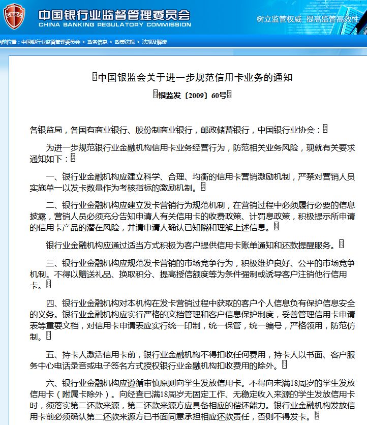
目前国内唯一一部针对银行债权催收外包业务的法规性文件为《关于进一步规范信用卡业务的通知》,对金融机构的催收外包业务进行了规范。
《通知》要求,对因催收外包管理不力,造成催收外包机构损害欠款人或其他相关人合法权益的,银行业金融机构承担相应的外包风险管理责任。《通知》同时要求银行建立相应的业务管理制度,明确催收外包机构的选用标准,还应确保催收外包机构照章行事,否则银行将承担相应的风险管理责任,接受监管部门的行政处罚。

地方层面,早在2017年5月4日,深圳市互联网金融协会向各会员单位下发了《深圳市网络借贷信息中介机构催收行为规范》,给催收人员划出了“双十”红线。
根据行为规范,催收员在催收过程中不得出现以下“双十”禁止性行为:
1.严禁催收机构在任何非正常时间段(催收人员与借款人沟通的正常时间段为借款人所在地时间上午8:00至下午9:00)与借款人就有关债务催收的事务以任何方式进行沟通(拨打电话、传真资料给借款人等或至借款人居住处拜访);
2.严禁使用电话、短信或匿名电话等手段重复不断地(同一天不得超过3次)侵扰未清偿债务的借款人等10条禁止性行为。
51信用卡被调查
或因暴力催收
就在两个多月前,国内一家主营信贷撮合的上市公司——五一信用卡被警方调查。
10月21日深夜,杭州公安发微博称,杭州警方对51信用卡有限公司(以下简称“51信用卡”)委托外包催收公司涉嫌寻衅滋事等犯罪行为开展调查。
今年9月以来,杭州警方接上级部门线索传递,结合日常工作发现,“51信用卡”涉及大量各地异常投诉信息。经初步调查发现,“51信用卡”委托外包催收公司冒充国家机关,采取恐吓、滋扰等软暴力手段催收债务的行为,涉嫌寻衅滋事等犯罪。
目前,案件还在进一步侦办中。

坊间的猜测中,就有网友提到可能涉及暴力催收的原因。
据e公司官微报道,就在此次警方突击调查前几天,杭州市西湖区相关政府部门,还约谈过孙海涛,其中就涉及到暴力催收事情。孙海涛在被约谈后,还在公司内发出公开邮件,说要共克艰难时刻。
随着网贷行业监管加强,51信用卡业务面临挑战。尤其在阴阳合同、暴力催收等方面的投诉不断。目前,51信用卡的主要业务仍然是信贷撮合业务,以51人品贷为平台,为信用卡推介、贷款推介、信用卡代偿、理财等收费业务引流以赚取服务费。
事实上,自今年3月以来,公安部对于暴力催收的整顿行动一直在升级,与催收业务相关联的网贷平台、大数据爬虫公司等相关方均迎来大规模整肃,催收行业成为重点整顿对象。
催收行业市场规模达万亿
央行数据显示,截至2019年三季度末,全国商业银行不良贷款余额为2.37万亿元。若以这个规模的欠款作为发展基础,那催收行业的体量不可谓不大。
据艾瑞咨询数据,截至2019年6月30日,全国共有3000多家催收公司,另外还有至少1000家催收公司披着其他“马甲”存在。
据中国新闻周刊报道,中国催收行业的诞生,最早始于信用卡坏账的大量出现。回溯催收行业兴起脉络,不难发现,其发展路径与中国信用卡市场走势亦步亦趋。国内日益庞大的消费信贷市场和不良资产规模,是催收行业生存发展的根本土壤。

自2000年起,中国信用卡市场逐步进入疯狂增长期。在单纯以发卡量作为业绩指标的考核体系下,信用卡营销员不顾申请人的征信评级,肆意发卡,这导致信用卡逾期款规模迅速增长。
2003年前后,以回收银行信用卡逾期款为主业务的催收行业应运而生。通常,催收行业内将逾期款分为三个等级。一级逾期款指逾期1~3个月,催回率一般在70%左右,佣金率在8%之内;二级逾期款指逾期4~12个月,催回率在12%至15%之间,佣金率在10%~30%之间。
新浪黑猫平台数据显示,截至2019年12月27日,平台涉及暴力催收的投诉事件达8012件。除“51信用卡”之外,捷信金融、锦程消费金融等持牌金融机构,趣分期、拉卡拉等知名金融服务平台,均被曝出催收相关投诉,有不少源自其外包的催收机构。

声明:证券时报力求信息真实、准确,文章提及内容仅供参考,不构成实质性投资建议,据此操作风险自担。
证券时报APP
微信公众号