.png)

保护金融消费者合法权益,监管部门再出手!
12月25日,央行、银保监会、证监会和外汇局联合制定并发布了《关于进一步规范金融营销宣传行为的通知》(以下简称《通知》),规范金融营销宣传行为。

《通知》主要规定了四方面内容:
一是明确金融营销宣传资质要求,市场经营主体须在取得相应金融业务经营资质的前提下方可自行开展或委托他人开展金融营销宣传活动;
二是明确监管部门职责,国务院金融管理部门及其分支机构或派出机构应当按照法定职责分工切实做好金融营销宣传行为监督管理工作,并与地方政府相关部门加强合作,推动落实对本辖区内金融营销宣传行为及涉及金融的非法营销宣传活动的监管职责;
三是明确金融营销宣传行为规范,在金融营销宣传规范管理和行为要求等方面对金融产品或金融服务经营者提出具体要求;
四是明确对违法违规金融营销宣传活动将采取相应监管措施,并明确《通知》的生效时间和其他相关规定。
据悉,《通知》将自2020年1月25日起施行。
对不当行为提出八大禁止
针对不当金融营销宣传行为,《通知》提出了八大禁止性规定:
1、不得非法或超范围开展金融营销宣传活动。
进行金融营销宣传,应当具有能够证明合法经营资质的材料,以便相关金融消费者或业务合作方等进行查验。
应当确保金融营销宣传在形式和实质上未超出证明材料载明的业务许可范围。
2、不得以欺诈或引人误解的方式对金融产品或金融服务进行营销宣传活动。
金融营销宣传不得引用不真实、不准确的数据和资料;不得隐瞒限制条件;不得对过往业绩进行虚假或夸大表述;不得对资产管理产品未来效果、收益或相关情况作出保证性承诺,明示或暗示保本、无风险或保收益;不得使用偷换概念、不当类比、隐去假设等不当营销宣传手段。

不得宣传保本保收益,与资管新规打破刚兑的要求一致。就在昨天,基金君还在微信群中看到上述明确收益的宣传,往后类似表述的营销宣传都属于违规行为。
3、不得以损害公平竞争的方式开展金融营销宣传活动。
金融营销宣传不得以捏造、散布虚假事实等手段恶意诋毁竞争对手,损害同业信誉;不得通过不当评比、不当排序等方式进行金融营销宣传;不得冒用、擅自使用与他人相同或近似等有可能使金融消费者混淆的注册商标、字号、宣传册页。
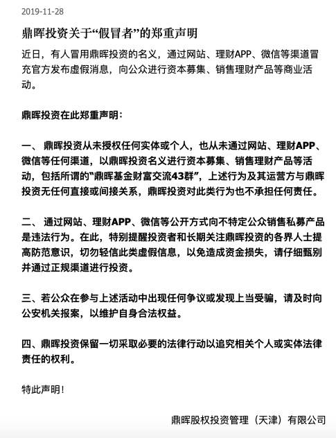
不法分子假借知名机构非法募资的案例并不少见。就在一个月前,国内PE巨头鼎晖投资便陷入了一起假冒者炮制的“水军门”事件。

对此,鼎晖投资发布声明称,从未授权任何实体或个人,也从未通过网站、理财APP、微信等任何渠道,以鼎晖投资名义进行资本募集、销售理财产品等活动,包括所谓的“鼎晖基金财富交流43群”,上述行为及其运营方与鼎晖投资无任何直接或间接关系,鼎晖投资对此类行为也不承担任何责任。

4、不得利用政府公信力进行金融营销宣传活动。
金融营销宣传不得利用国务院金融管理部门或地方金融监管部门的审核或备案程序,误导金融消费者认为相关部门对该金融产品或金融服务提供保证;不得对未经审核或备案的金融产品或金融服务进行预先宣传或促销。
近日刚刚发布的私募备案新规对类似行为也进行了规范。为避免“备小募大”、“先备后募”的情形发生,新规对私募投资基金的“募集完毕”概念进行了明确。协会重申,管理人应当在基金募集完毕后再向协会备案。
5、不得损害金融消费者知情权。
金融营销宣传应当通过足以引起金融消费者注意的文字、符号、字体、颜色等特别标识对限制其权利和加重其义务的事项进行说明。
通过视频、音频方式开展金融营销宣传活动的,应当采取能够使金融消费者足够注意和易于接收理解的适当形式披露告知警示、免责类信息。
6、不得利用互联网进行不当金融营销宣传活动。
《通知》规定,利用互联网开展金融营销宣传活动,不得影响他人正常使用互联网和移动终端,不得提供或利用应用程序、硬件等限制他人合法经营的广告,干扰金融消费者自主选择;
以弹出页面等形式发布金融营销宣传广告的,应当显著标明关闭标志,确保一键关闭;
不得允许从业人员自行编发或转载未经相关金融产品或金融服务经营者审核的金融营销宣传信息。

也就是说,过去大家通过微信及朋友圈、短信等方式接收到的产品推销信息(如上图),只要未经官方审核,都可以视为违法违规的垃圾信息,可向监管部门投诉举报。
7、不得违规向金融消费者发送金融营销信息。
未经金融消费者同意或请求,不得向其住宅、交通工具等发送金融营销信息,也不得以电子信息方式向其发送金融营销信息。
以电子信息方式发送金融营销信息的,应当明确发送者的真实身份和联系方式,并向接收者提供拒绝继续接收的方式。
比如邮件,基金君常常未经同意收到多家银行的信用卡推销信息,且发送者身份不明。此类推销行为,以后都属于违法违规营销宣传。
8、不得开展法律法规和金融管理部门认定的其他违法违规金融营销宣传活动。
明确金融营销宣传主体资质
《通知》明确,银行业、证券业、保险业金融机构以及其他依法从事金融或与金融相关业务的机构,应当在国务院金融管理部门和地方金融监管部门许可的金融业务范围内开展金融营销宣传活动。
同时,金融行业属于特许经营行业,不得无证经营或超范围经营金融业务。未取得相应金融业务资质的市场经营主体,不得开展与该金融业务相关的营销宣传活动。
但信息发布平台、传播媒介等依法接受取得金融业务资质的金融产品或金融服务经营者的委托,为其开展金融营销宣传活动的除外。
建立健全相关机制
加强监督
《通知》对于金融产品或金融服务经营者提出了三点要求:
1、建立健全金融营销宣传内控制度和管理机制。指定牵头部门,明确人员职责,并将金融营销宣传管理纳入金融消费者权益保护工作,加强金融营销宣传合规专题教育和培训。
2、建立健全金融营销宣传行为监测工作机制。如在监测过程中发现金融营销宣传行为违反《通知》规定应当及时改正。
3、加强对业务合作方金融营销宣传行为的监督。应当依法审慎确定与业务合作方的合作形式,明确约定双方责任,共同确保相关行为合法合规。不得转移、减免应承担的责任。
打击违法违规宣传
保护投资者
为何制定《通知》?有关部门负责人表示,近几年来,各类金融风险事件接连发生,从相关事件的共性特征来看,违法违规金融活动在前期通过大量违法违规金融营销宣传活动误导诱骗金融消费者。
加之当前我国金融消费者群体金融素养和风险防范意识尚未成熟,违法违规金融活动往往导致大量金融消费者上当受骗,金融消费者合法权益遭受严重侵害。
有关部门负责人表示,《通知》的发布实施,有利于统一金融营销宣传行为监管尺度,解决金融营销宣传行为监管所面临突出问题,督促市场经营主体严格守法合规开展金融营销宣传活动,对于切实保护金融消费者合法权益、支持防范化解金融风险具有重要意义。
声明:证券时报力求信息真实、准确,文章提及内容仅供参考,不构成实质性投资建议,据此操作风险自担。
证券时报APP
微信公众号