.png)

在P2P行业仍处于风声鹤唳之际,此前跟风大炒“互联网金融”概念的上市公司,也到了为其跨界经营买单之时。
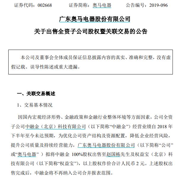
12月15日晚间,奥马电器公告称,拟将全资子公司中融金100%股权以2元的价格出售给公司实际控制人赵国栋及其控制企业权益宝。而在数年前,奥马电器接过中融金51%、49%两笔股权的价格分别为6.12亿元和7.84亿元。

即便是公司实控人亲自接盘,这笔交易仍是两败俱伤的下场。一方面,中融金100%股权的评估价值已低至-4.51亿元,以2元购回已是“友好协商”价;另一方面,奥马电器因互联网金融相关业务导致大量亏损,且业绩承诺补偿款仍在追讨当中。
在副业大幅拖累、债台高筑之下,奥马电器打起了抛售主业股权的主意。近期,奥马电器公告称,将出售奥马冰箱不超过49%股权,资金用于偿还金融机构借款。在业绩大幅预亏、核心子公司股权出售之际,奥马电器还将为其金融科技转型付出怎样的代价?
4年14亿资产变两元
14亿收购回来的股权,短短4年内即以2元的价格卖出,令人颇有沧海桑田之感。
12月15日晚间,奥马电器发布公告称,拟将全资子公司中融金100%股权以2元的价格出售给公司实际控制人赵国栋及其控制企业权益宝。在转让之后,赵国栋和权益宝将分别持有中融金90%、10%股权,奥马电器不再持有中融金股权。

不过,对于奥马电器而言,即便是2元价格售出,这仍算得上是一笔“好买卖”。根据资产评估公司同致信德的评估报告,截至9月30日,按照资产基础法进行评估,中融金的账面价值为2.58亿元,评估价值为-4.51亿元,增值率为-274.57%。
就财务指标来看,中融金当前数据仍令人不忍直视。截至9月30日,中融金净资产为-5.78亿元,总负债达到22.15亿元,应收款项总额13.60亿元。此外,今年1-9月,中融金实现营业收入1348.03万元,净亏损-7743.11万元。2018年全年,中融金净亏损6.67亿元,给奥马电器当年业绩造成严重拖累。
对于现价2元、评估值-4.51亿元的这笔负资产,奥马电器当年取得价格几何?答案是近14亿元。早在2015年底,奥马电器即开始谋求收购中融金股份,首次收购51%股权对价为6.12亿元。此后,2017年4月,奥马电器再次收购中融金49%股权,收购价格也水涨船高,达到7.84亿元。也即,奥马电器取得中融金100%股权的价格高达13.96亿元。
彼时,奥马电器在收购资产公告中称,随着互联网行业的发展,互联网手段已逐步深入各式金融交易场景,基于互联网发展普惠金融已是不可逆转的趋势。奥马电器拟通过此次收购布局互联网金融业务,主营业务扩展至互联网金融业务,加快实现多元化战略。
此后,奥马电器的主营业务也变更为“冰箱制造和销售业务、金融科技业务”。而对于奥马电器这一转型,多家券商曾发布研报给予支持,称其“金融科技持续发力”、“互金布局平稳推进”、“转型科技金融效果显著”等。

例如,中信建投就曾在2017-2018年间多次给出买入评级,称奥马电器“场景+科技+新金融”发展战略下,广泛场景及渠道布局优势显著,“生态构建逐步完善,预计盈利能力还会持续提升”。
标的网贷平台已退出
事实上,在P2P行业风生水起之际,多家网贷公司均以上市公司股东背景为荣,“上市公司系”P2P甚至自成派系,一度多达百余家。
拉上A股上市公司作为背书,取得投资者对其偿债能力的天然信任,这是P2P圈内的惯常套路。但在行业凋零之下,背靠上市公司“爸爸”并不能挽救平台倒闭的命运。
中融金官网信息显示,中融金成立于2014年9月,是A股上市公司奥马电器金融科技事业部旗下成员单位。就业务层面来看,中融金主要通过自营网络借贷信息中介服务平台好贷宝,“为客户提供丰富的网络借贷项目,从而带来财富增值的选择和可能”。目前,好贷宝平台已成为良性退出机构。

今年6月,好贷宝发布公告称,截至2018年12月底,好贷宝平台项目已全部完成还款,且未在开展新增业务。公司管理层响应“175号文”,决定退出网络借贷信息中介机构业务。在公告发布之日起,好贷宝平台停发新项目,不再新增业务量;所有产品停止发标,注册、充值、投标功能关闭;确保按照良性退出方案接受监督。

除了好贷宝外,奥马电器旗下另一平台钱包金融在去年出现贷款项目到期无法兑付的情况。对此,奥马电器曾向投资者公告称,钱包金融并非网贷平台,不对逾期的网络借贷项目承担刚性兑付担保责任。
在2018年年报中,奥马电器称,受行业影响相关平台在2018年出现逾期现象,目前已经妥善处理了关于网贷平台的风险,其中中融金旗下的好贷宝平台已经完成全部兑付工作,钱包金融平台作为导流平台,也协同合作平台做好理财人的安抚工作和欠款催收工作,已实现了持续兑付。
前京东副总裁操刀转型
说起奥马电器,市场首先想到的即为奥马冰箱。公开信息显示,奥马电器成立于2002年,于2012年登陆A股市场。长期以来,奥马电器以冰箱为核心产品,拥有国内最大的冰箱ODM生产基地,奥马冰箱在白色家电激烈厮杀的竞争态势下,仍占据一定市场份额,产品口碑较为良好。
转折点发生在2015年,在奥马电器实控人发生变更后,其战略打法也随即变更。2015年10月,奥马电器实际控制人由蔡拾贰变更为赵国栋。随后,奥马电器即抛出26.08亿元的非公开发行项目,拟开展互联网金融云服务平台、供应链金融、智能POS项目等。
事实上,盲目追求金融科技转型给奥马电器带来的业绩伤害十分明显。就2018年年报而言,由于金融板块经营风险加大,商业保理业务、助贷业务、车贷业务等部分应收账款预计无法收回,奥马电器为此计提坏账准备 11.21亿元;由于部分助贷业务出现逾期,确认预计负债3.97亿元;对收购中融金形成的商誉计提减值准备5.48亿元。综合上述因素,奥马电器2018年归母净利润为-19.03亿元。
赵国栋何许人也?根据公开简历来看,赵国栋出生于1979年,清华大学五道口金融学院EMBA,此前曾任京东集团副总裁、网银在线CEO等职。在入主奥马电器之前,赵国栋的主要身份即为中融金董事长、实际控制人。也即,此前奥马电器两次收购中融金全部股权,均为关联交易。
而在中融金、钱包金服等平台出现问题后,赵国栋本人也频繁出现在法院的“限消令”、“失信被执行人”等名单当中。从案件情况来看,多为与逾期平台相关。


回归到此次股权交易来看,除2元回购中融金股权外,赵国栋及其他股东还将面临业绩承诺的压力。根据2017年第二次交易的业绩补偿协议,中融金2017-2019年承诺累计净利润为不低于7.94亿元,相差巨大。在交易所问询之下,奥马电器透露了业绩补偿的履行情况:赵国栋支付1300万元,其余股东仍在“努力筹措资金、尽快履行补偿”。
根据审计后结果,中融金2018年归母净利润为-8.53亿元,在应补偿金额和未支付股权转让款抵消后,相关股东应补偿金额为6.12亿元。

在副业大幅拖累、债台高筑之下,奥马电器打起了抛售主业股权的主意。11月18日,奥马电器公告称,将出售奥马冰箱不超过49%股权,资金用于偿还金融机构借款。在深交所问询之下,奥马电器坦称其合计金融机构借款本金余额达到24.62亿元,其中已逾期和1年内到期达到14.63亿元,资金偿还压力较大。
此外,在2019年2月时奥马电器接受了华鑫信托9.7亿元的纾困资金,用于偿还其到期的私募债。而接受该资金的条件约定,奥马冰箱业务的收益除保留必要的经营发展资金外,需每年以利润分配的方式偿还纾困资金。在冰箱业务无法及时为奥马电器输血之时,抛售股权也成了奥马电器认为的“必要性”选择。
在业绩大幅预亏、核心子公司股权出售之际,奥马电器还将为其金融科技转型付出怎样的代价?
声明:证券时报力求信息真实、准确,文章提及内容仅供参考,不构成实质性投资建议,据此操作风险自担。
证券时报APP
微信公众号