.png)

中国基金报记者 凌云
控制权变更造就大牛股!本周资本市场姚振华的宝能系通过竞拍股权的方式入主南宁百货,南宁百货股价因此连收三个涨停,引发市场强烈关注。本周五宝能系有持股的合肥百货也跟风涨停。


而在南宁百货大涨之前,前期因为控制权变更引爆的大牛股当属创业板公司麦克奥迪,因为央企入主,过去17个交易日时间,该股累计涨幅高达180%,成为最大牛股。
自11月14日以来的17个交易日,麦克奥迪共收获10个涨停,仅有两个交易日出现下跌,其中从15日至25日录得“七连板”。
而引发股价上涨的,是一纸股份转让公告。跟基金君一起看看是怎么回事吧。
17个交易日涨超180%
录得10个涨停
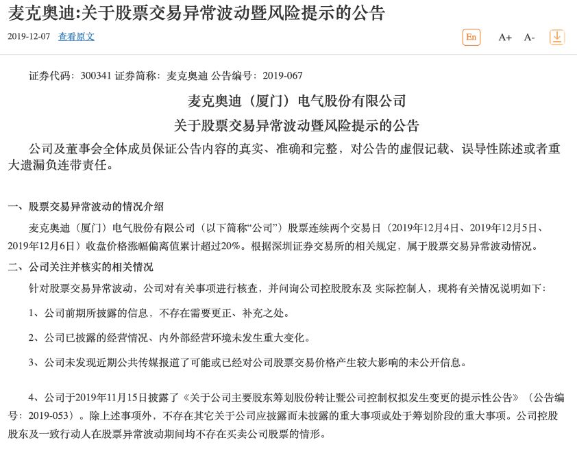
这周五晚间,麦克奥迪又一次发出了股票交易异常波动公告。
公告称,麦克奥迪(厦门)电气股份有限公司股票连续两个交易日(2019年12月4日、12月5日、12月6日)收盘价格涨幅偏离值累计超过20%,属于股票交易异常波动情况。

在对有关事项进行核查后,麦克奥迪表示公司前期所披露的信息,不存在需要更正、补充之处;已披露的经营情况、内外部经营环境未发生重大变化;未发现近期公共传媒报道了可能或已经对公司股票交易价格产生较大影响的未公开信息,并提醒投资者注意风险。
这是近一个月以来麦克奥迪第四次发布股票交易异常波动暨风险提示公告。
从11月14日启动上涨以来,麦克奥迪在至今的17个交易日里共收获10个涨停板,仅有两个交易日出现下跌,其中从15日至25日录得七连板。

11月13日,麦克奥迪的收盘价报6.89元/股,而至12月6日最新收盘价19.36元/股,区间涨幅超180%,仅次于11月18日刚刚上市还未开板新股指南针,可谓“牛冠A股”。

市值也从13日收盘的35亿元涨至如今的约99亿元,距离百亿市值大关仅有一步之遥。
公司易主引发上涨
国家队入主
当然,麦克奥迪的上涨并非无缘无故,而是始于一份股份转让公告。
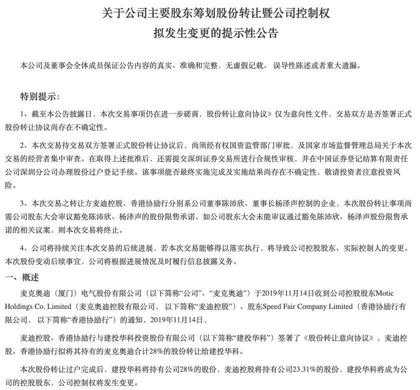
11月14日A股盘后,麦克奥迪发布了一份《关于公司主要股东筹划股份转让暨公司控制权拟发生变更的提示性公告》。

公告称,麦克奥迪控股股东Motic Holdings Co. Limited(麦克奥迪控股有限公司)、股东Speed Fair Company Limited(香港协励行有限公司)与建投华科投资股份有限公司签署了《股份转让意向协议》,拟将所持麦克奥迪合计28%的股份转让给建投华科。
本次股份转让过户完成后,建投华科将持有公司28%的股份,麦迪控股将持有公司23.31%的股份,建投华科将成为公司控股股东,公司控制权将发生变更。
天眼查显示,建投华科是中国建银投资有限责任公司旗下的投资机构,而中国建投则是中央汇金的全资子公司。也就是说,麦克奥迪此次易主,其实际控制权将由国家队掌握。

对于此次转让的目的,麦克奥迪在回复深交所关注函时称,实控人陈沛欣希望引入建投华科,借助其在产业投资方面的经验及相关资源,助推公司业务发展。
官网信息显示,建投华科专注在新一代信息技术产业及“互联网+”产业领域开展股权投资与资产管理业务。以国家信息技术升级和互联网改造传统产业为投资主题,重点关注信息技术产业,如云计算、物联网、大数据、信息安全等细分行业的投资机会,以技术领先或市场领先的企业为投资发展重点,优先在产业链的核心价值创造、关键资源等环节进行投资布局。
而麦克奥迪自成立以来致力于输配电设备核心部件——环氧绝缘件的研发、生产和销售,2012年上市后,实控人分别将麦克奥迪实业集团有限公司100%股权、麦克奥迪(厦门)医疗诊断系统有限公司100%股权注入上市公司,公司形成“大数据、AI医疗业务”、“光电业务”、“能源科技业务”、“智能电气业务”四个业务板块并行的运营模式。
最新财报显示,截至2019年三季度末,中央汇金持有麦克奥迪1.3%的股份,为其第四大股东。

在公告发出当天,麦迪奥迪已率先启动上涨,截至收盘涨逾3%,次日便开启连板行情。
游资炒作助推涨势
高管趁势减持
不过麦克奥迪的疯狂上涨,显然也与游资的炒作有关。
Wind龙虎榜显示,自11月15日以来,麦克奥迪连续8次出现交易异动,而上榜的买卖前五席均为券商营业部,未有机构现身。按照席位统计,共有63家营业部上榜,上榜超2次的有16家。
上榜次数最多的两家,均出现大额净卖出。安信证券厦门湖滨南路营业部上榜6次,买入2次,卖出4次,净卖出金额超8000万元;中国银河证券北京建国路营业部上榜5次,买入2次,卖出3次,净卖出4644万元。此外中信建投证券厦门环城西路营业部2次登上卖出榜,净卖出4887万元。

11月25日,麦克奥迪发布高管减持预披露公告,称公司财务总监胡春华计划在15个交易日后的6个月内以集中竞价方式减持不超过4.05万股,减持原因为个人资金周转需要。据披露,胡春华持有16.2万股,占比0.0318%。

而Wind的重要股东买卖数据显示,在11月下旬,已经有三位麦克奥迪高管共计四次减持所持股份,合计减持93.57万股。

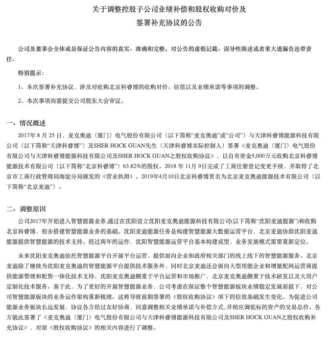
12月2日晚间,麦克奥迪还公告称,拟将公司2017年收购的北京科睿博能源技术有限公司(已更名“北京麦克奥迪能源技术有限公司”)的整体估值由7896.96万元调低至3995.6万元,将收购北京麦迪63.82%股权的交易对价由5000万元调低至2550万元。
同时变更业绩承诺。当时收购时北京麦迪承诺2019-2021年扣非净利润分别为375万元、858万元、1557万元,而此次将调整为50万元、500万元、907.20万元,承诺净利润大幅降低。

麦克奥迪称,这是公司基于对智慧能源业务运作架构重新梳理,导致前期估值基础发生变化所造成的结果。相关调整已经经各方协商同意。次日深交所也对此事向麦克奥迪发出了关注函。
此消息对市场情绪产生了影响。12月3日,麦克奥迪原本再次封涨停,但尾盘突然跳水,最终以跌停收尾,走出“天地板”。分析认为,这主要是游资高位博弈、开板后砸盘出逃的结果。
最新收盘的12月6日,麦克奥迪仍涨超5%,涨势暂未结束。但不可否认的是,其前期涨幅过大与游资炒作有关,并非完全基于基本面。对于参与交易的投资者来说应当谨慎,避免成为后期高位站岗的接盘侠。
声明:证券时报力求信息真实、准确,文章提及内容仅供参考,不构成实质性投资建议,据此操作风险自担。
证券时报APP
微信公众号