.png)


中国基金报 泰勒
22日晚上,基金君看到这个消息有点难过。
作为一个互联网资深宅男,基金君的电脑必备软件总是绕不开那几样,而暴风影音就是其中一款,陪伴了从高中到大学毕业之后。

然而,看到一则让人很震惊的消息,那就是暴风影音貌似已经“猝死”,官网成了乱码,APP则是直接挂了。
作为一款风靡了中国互联网那么多年的一款软件,却在这寒冷的深夜被人发现已经瘫痪,这太突然,也让人感到无比的唏嘘。
暴风影音官网、App挂了
基金君没想到,一款这么经典的电脑播放器就这么凉了,一款再经典的产品,也会有被淘汰的一天,但无声无息地挂了,甚至没有能和用户告别,发生在了暴风的身上。
22日晚间,网上就有传出暴风影音的官网打不开了,或者打开之后也是乱码,完全不是正常官网该有的样子,显然已经没多少人维护了。
基金君亲自测试了一下,真的没了。
以下是官网的截图。

下面是APP的截图。

另外,基金君在某个职场社交app上看到,暴风的开发员工只剩下一个人,如今官网app都挂了,估计这个小哥也离职了。

高管全部离职
年报也难产
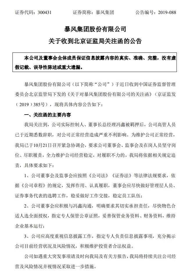
暴风集团11月21日晚发布公告称,近日收到北京证监局下发的《关于对暴风集团股份有限公司的关注函》。
《关注函》称,北京证监局关注到,公司实际控制人、董事长、总经理冯鑫被羁押后,公司高管人员已于近期悉数辞职。为维护公司正常经营, 北京证监局已于10月21日召开紧急协调会,要求公司董事会、监事会及在岗人员坚守岗位、尽职履责,全力维护公司经营稳定,对履职不力的,北京证监局将依据相关规定追责。

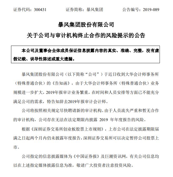
另外,暴风集团公告,公司于近日收到大华会计师事务所的《告知函》,由于大华会计师事务所(特殊普通合伙)业务规模进一步扩大,2019年报审计业务繁重,在时间和人员安排等方面已不能充分满足公司的需求,特告知辞去2019年报审计会计师。
暴风集团称,公司将按照相关规定尽快聘请新的审计机构,“由于人员流失严重和暂无合作的审计机构,公司存在无法在法定期限内披露 2019 年年度报告的风险。”

曾被深交所发函催招人
自从实控人冯鑫被批捕后,暴风集团就开始走入下坡路。证监会立案调查、交易所公开谴责、信披违规、净资产为负,曾经风光万分的股王,在二级市场上也是表现惨淡。
如今,暴风集团更是进入了史无前例的混乱阶段。
10月30晚间,完成三季报披露后,暴风集团公告称,公司副总经理张鹏宇、首席财务官张丽娜、证券事务代表于兆辉辞职。这也是去年以来,暴风集团经历的最凶猛的离职潮。
而此番高管动荡风波,也引来交易所的关注。10月31日早间,深交所向暴风集团下发关注函,称关注到暴风集团的高级管理人员已全部辞职。

由于上述高管人员已经涉及到上市公司基本信息披露义务,而这轮辞职几乎就搬空了暴风集团具体负责信息披露工作的部门。对此,深交所要求暴风集团尽快聘任相关高级管理人员,确保公司经营稳定,并能够及时地履行信息披露义务。
在这封关注函中,深交所郑重提醒暴风集团的全体董事、监事和高级管理人员应当严格相关规定,恪尽职守,履行忠实和勤勉义务,维护公司和全体股东的利益,并保证所披露的信息真实、准确、完整,不存在虚假记载、误导性陈述或者重大遗漏。
为何暴风影音如此崩塌?
2015年3月24日,暴风集团登陆创业板,曾在40天里拉出36个涨停板,成为风光无二的创业板“股王”。股价最高时曾达到327元,市值突破408亿元。
然而风光未能持续长久。今年7月28日,暴风集团发布公告称集团实际控制人冯鑫因涉嫌犯罪被公安机关采取强制措施;9月初,上海静安区检察院以涉嫌对非国家工作人员行贿罪、职务侵占罪对冯鑫批准逮捕。
转眼之间,暴风集团的股价也从最高123元一路下跌至最低3元。曾经400亿市值的大牛股如今却蒸发超九成。

10月30日,暴风集团披露三季报显示,公司前三季度实现营收0.936亿元,同比下滑90.95%;净利润亏损6.5亿元,上年同期亏损2.28亿元,同比下滑184.50%。
按照相关规则,若公司经审计的2019年度财务会计报告显示2019年年末的净资产为负,深交所可能暂停公司股票上市。
短短四年,风光无限的暴风集团就从机构追捧的热门公司转眼成为惨淡无比、生存困难的企业。而引发暴风集团风波的导火索,正是实控人被捕一事。
7月28日晚,暴风集团就公告称,公司实际控制人冯鑫因涉嫌犯罪被公安机关采取强制措施,相关事项尚待公安机关进一步调查。
两个月后,上海市人民检察院微信公众号发布的消息称,上海市静安区检察院以涉嫌对非国家工作人员行贿罪、职务侵占罪对公司法定代表人冯鑫批准逮捕。案件正在进一步办理中。
对于冯鑫被捕一事,市场猜测称其与2016年收购案有关。有媒体报道称,2016年暴风集团与光大资本投资有限公司(下称:光大资本)共同发起收购的英国体育版权公司MP&Silva Holdings S.A.(简称“MPS”),冯鑫在此项目的融资过程中存在行贿行为。随着这场并购项目的爆雷,暴风集团及其与机构合作设立的浸鑫基金都被卷入其中。
实控人冯鑫被捕,无疑对上市公司暴风集团造成了巨大的打击。

网友评论
在PC时代,暴风影音曾是装机必备软件,是很多80后和90后的青春记忆,那时候优酷、爱奇艺、腾讯视频都还没有创立。暴风影音的陨落,让他们感慨万千。







声明:证券时报力求信息真实、准确,文章提及内容仅供参考,不构成实质性投资建议,据此操作风险自担。
证券时报APP
微信公众号