.png)

黄金投资是大类资产配置中的重要一环,有关金市的瞬息变化始终拨动着投资者心弦。继黄金ETF扩容后,国内金市又将迎来好消息。
11月11日,上海期货交易所(下称上期所)发布公告,就《上海期货交易所黄金期货期权合约》公开征求意见。众所周知,征求意见是国内衍生品新品种上市前的必要环节,这意味着黄金期权距离正式上市已经越来越近。

黄金期权合约首亮相
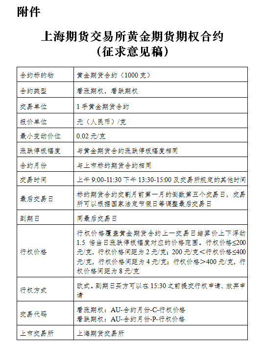
根据此次公布的黄金期权合约(征求意见稿),黄金期权合约交易单位为1手(1000克)黄金期货合约;最小变动价位为0.02元/克;涨跌停板幅度与黄金期货合约涨跌停板幅度相同;行权价格覆盖黄金期货合约上一交易日结算价上下浮动1.5倍当日涨跌停板幅度对应的价格范围。行权价格≤200元/克,行权价格间距为2元/克;200元/克<行权价格≤400元/克,行权价格间距为4元/克;行权价格>400元/克,行权价格间距为8元/克。行权方式为欧式,即到期日买方可以在15:30之前提交行权申请、放弃申请。

上期所相关负责人表示,黄金期权是对黄金期货的有效补充,将提高黄金产业链企业风险管理的灵活性,完善黄金价格形成机制,提升我国黄金市场国际影响力。上期所将根据公开征求意见情况,完善黄金期权合约。
专家点出这些看点
东证衍生品研究院贵金属高级分析师徐颖认为,本次征求意见稿中的黄金期权合约最值得关注的点在于合约月份以及行权方式。
一方面,合约月份与上市标的期货合约相同,此前国内黄金主力合约集中在6月和12月,其它月份合约流动性较差,非常不利于期权交易。自从交易所引进做市商业务后,其他偶数月份的黄金期货合约流动性有明显改善,当前黄金期货2002月合约交易量已经大于2006月合约,因此后续有望新增主力合约,这就缓解了流动性问题,使得可以交易的期权合约数量增加,月份间隔的缩短也使得期权交易更加便利。
另一方面,欧式期权行权时间固定,相对而言没有美式期权灵活,临近到期日由于集中行权,在实物交割的情况下可能会对期货市场造成压力,价格波动加大,届时需要观察市场和参与者的应对能力。
北京金阳矿业首席分析师蒋舒则指出,上期所黄金期权合约的要点有三:第一,一手期权合约与一手期货合约相对应;第二,欧式期权而非美式期权,简化了期权的实时定价;第三,行权价格范围是上一个交易日结算价涨跌停板一点五倍,考虑到金价较少触及涨跌停板,因此这样宽的行权价格区间可以满足中短期套期保值和交易的需要。
黄金期权对于国内金市而言显然意义重大。“对于套期保值者而言期权的出现不仅降低了风险敞口的暴露,也丰富了套期保值策略,期权的非线性和组合带来的效果是单一线性的期货无法比拟的。对于交易者而言黄金期货期权的出现在一定程度上降低了交易所需的资金投入,同时也可以运用期权对冲其期货头寸风险,并将期权与期货组合起来形成新的交易策略。”蒋舒表示。
徐颖进一步指出,目前国内黄金市场逐渐发展壮大,形成了现货和期货双足鼎立的格局,今年以来伴随黄金价格的不断上涨,投资者对黄金关注显著增加,黄金期货交易活跃度上升,黄金相关产品审批和发行速度加快,数量增多。黄金期权的推出对于各类参与者均具有重要意义。
首先,对于产金和用金企业来说,结合期权和期货一起进行套期保值,可以缓解黄金出现单边行情时的追保压力,也可以适当增加企业的收益;
其次,对于机构投资者来说,可以用黄金期权构建结构化产品,丰富和完善现有产品线条;
再次,对于投机和套利交易者,黄金期权可以用来构建更多的交易策略,黄金期权与期货相辅相成,也将吸引更多的投资者参与到黄金期货市场,进一步提升期货市场的活跃度和交易量。
最后,从长期来看,有利于提升中国黄金市场的国际影响力,并配合人民币国际化共同发展国内黄金市场。
海外市场黄金期权有哪些
据相关报告,目前国际上开展黄金期货交易的交易所主要有上海期货交易所(SHFE)、美国洲际交易所(ICE)、东京工业品交易所(TOCOM)、芝加哥商业交易所(CME)COMEX分部、印度多种商品交易所(MCX)以及台湾期货交易所(TAIFEX)。其中,COMEX、ICE、TOCOM、MCX四家交易所均推出了黄金期货期权,TAIFEX则推出了黄金实物期权。黄金期权中,除TOCOM为现金交割外,其他的均是实物交割。
从2018年世界黄金期货成交量数据来看,COMEX是目前全球最大的黄金期货和期权交易市场,2018年期货成交量为8039.82万手,期权成交量为1175.13万手,期权占期货成交量的比重约为14.62%。其他交易所的黄金期权产品几乎没有成交量。
下表为几大品种的合约对比:

黄金盛世正开启?央行还在买!
在风雨飘摇的宏观环境和动荡的市场下,黄金算是2019年里表现相当稳健的商品,年内涨幅在14%左右。不少投资者看好黄金盛世即将开启,最新数据显示,各类投资者的长期购金需求仍然相当旺盛,尤其是多国央行,已经成为金市的大买家。
国家外汇管理局10月6日公布的数据显示,中国9月外汇储备30924.31亿美元,较8月环比减少147.45亿美元,降幅0.47%。9月末中国央行黄金储备为6264万盎司,即1948.3吨,价值930.45亿美元,较8月增加5.9吨,实现了自2018年12月以来,连续10个月增持黄金储备。
此外,据世界黄金协会10月发布的数据显示,截至2019年8月,全球官方黄金储备共计34392.65吨。其中,欧元区 (包括欧洲央行) 共计10775.9吨,占其外汇总储备的57.3%;第四轮央行售金协议(CBGA) 签约国共计11941.8吨,占其外汇总储备的32.3%。
8月份全球各国央行购金(1吨或以上)总量为62.1吨,而售金总量仅为4.8吨,从而净购金量达到57.3吨。全球前十五官方黄金储备数据表明,截至2019年8月,俄罗斯和中国大陆的官方储备较七月上涨,其中俄罗斯上涨11.26吨,中国大陆上涨5.91吨。哈萨克斯坦减持2.64吨。除了以上三个国家外,其他排名前十五的国家较七月黄金储备没有变化。
世界黄金协会日前发布的最新《黄金需求趋势报告》显示,2019年第三季度,受强劲的黄金ETF 流入提振,全球黄金需求小幅增长至1107.9吨,同比上升3%。第三季度,全球各国央行增持黄金储备的势头依旧未止。持续走强的黄金价格,和日益加重的消费者对全球经济形势的担忧,令全球金饰需求下滑。
全球黄金ETF总持仓量在今年第三季度创下了历史新高,达2855.3吨。总持仓量本季增长258.2吨,这也是自2016年第一季度以来最高的单季度流入量。较为宽松的货币政策,黄金避险属性以及金价自身的势能成为拉动黄金ETF流入量的主要动力。
声明:证券时报力求信息真实、准确,文章提及内容仅供参考,不构成实质性投资建议,据此操作风险自担。
证券时报APP
微信公众号