.png)

近期,中国证券投资基金业协会发布第三十批疑似失联私募机构名单,包括上海鑫筹投资、中钰惟精资产管理、长沙财中投资等45家机构。
基金君发现,其中长沙财中投资曾跟融钰集团等多家上市公司有关联;宁波市鄞州中钰惟精资产创办人是金字火腿前董事长;上海鑫筹投资疑似参与过某新三板公司“炒壳”,其市值暴涨259倍,其原法人还是这家新三板公司的董事长,早年卖保健品,转行从事培训。
还有,广州市裕鼎投资因为操纵市场被证监会处罚,居然拖欠罚款不缴纳,法院强制执行;石家庄国大股权投资因基金认缴数额不符等多项违规行为被监管约谈。

差点成融钰集团孙公司 长沙财中与多家上市公司关联
差点成为融钰集团孙公司、和上市公司亚光科技共同设立10亿集成电路产业并购基金,曾经和梦洁股份等多家上市公司有关联的长沙财中出现在最新的基金业协会疑似失联私募名单中。
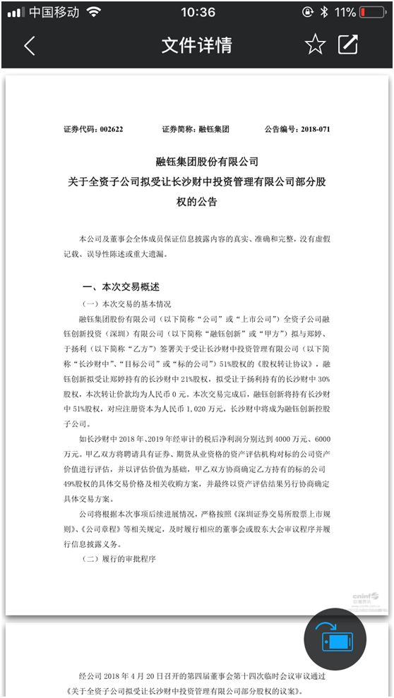
2018年4月,融钰集团发布公告,宣布宣布全资子公司融钰创新投资(深圳)有限公司拟受让长沙财中投资管理有限公司51%股权,转让价款为0元,交易完成后,长沙财中将成为融钰创新控股子公司,主要从事投资基金管理业务及投资业务。

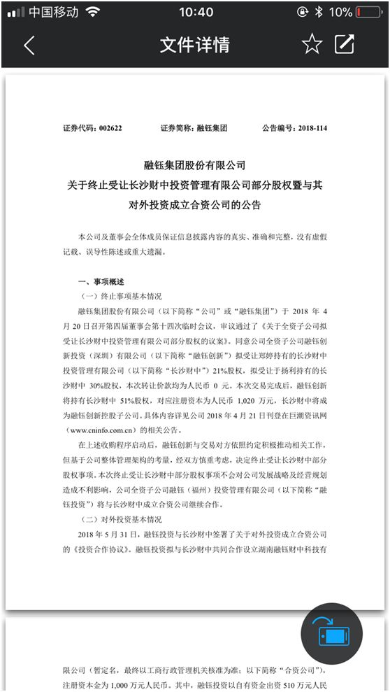
但在2018年5月31日,融钰集团再次公告,在收购程序启动后,融钰创新与交易方积极推动相关工作,但基于公司整体管理架构的考量,经双方慎重考虑,决定终止受让长沙财中部分股权事项。
但公司全资子公司融钰投资将与长沙财中成立合资公司继续合作,双方拟共同出资成立湖南融钰财中科技有限公司,大力发展金融服务业务。其中,融钰投资出资510万元,占合资公司总股本51%, 长沙财中出资490万元,占合资公司总股本49%。

天眼查显示,2019年9月,融钰集团已经从湖南融钰财中科技的股东名单中退出。
2019年10月15日,融钰集团董事长尹宏伟因涉嫌违反证券法律法规被证监会立案调查。
除了融钰集团,长沙财中还曾和亚光科技有过交集。2018年2月9日,亚光科技公告称,与长沙财中投资共同设立10亿集成电路产业并购基金。
在彼时亚光科技发布的公告中,对长沙财中的描述为,“长沙财中系中国法律设立、有效存续并在中国证券基金业协会备案的私募基金管理机构,公司先后与大湖股份、梦洁股份、开元股份等多家上市公司在并购产业基金、项目投资展开合作。先后投资了军工、新材料、环保等领域数十家企业。”
金字火腿前董事长创办的中钰惟精资管疑失联
基金君发现,在疑似失联私募中,宁波市鄞州中钰惟精资产管理有限公司和近期“人造肉”站上风口的上市公司金字火腿颇有渊源。
天眼查数据显示,宁波市鄞州中钰惟精资产管理有限公司的股东分别禹勃、中钰资本,禹勃也是中钰资本的合伙人和最终受益人。而在此前,曾禹勃为九鼎投资合伙人、金字火腿董事长。

资料显示,禹勃毕业于沈阳药科大学,医药领域科班出身,1995-2000年在国家医药管理局任职,之后就职于海虹企业(控股)股份有限公司,并兼任全国医药精英俱乐部秘书长、中华工商联医药商会常务理事、中国医药观察家报常务副社长等多个职位。禹勃曾参与投资三联药业、昌红科技、嘉宝仁和、心医国际、嘉林药业、爱尔眼科等知名公司。
2016年7月25日,金字火腿探索转型,决定以自有资金4.3亿元受让中钰金控及禹勃等股东持有的中钰资本管理(北京)股份有限公司股份。
2017年7月5日,金字火腿选举禹勃为公司第四届董事会董事长,金字火腿自此由禹勃来主导。
2018年7月22日,禹勃辞任金字火腿董事长一职,中钰系从金字火腿撤退。
上海鑫筹投资曾买卖新三板公司股票
使其市值暴涨259倍
有一家疑似失联的私募“上海鑫筹投资管理有限公司”,成立于2015年4月30日,注册资本5080万人民币,该公司做了不少新三板业务、股权投资,包括曾投资了一家新三板挂牌公司德迈斯,该新三板公司现名ST华晟,主要做企业培训,但2018年营收、净利润均大幅下降。
值得注意的是,现在新三板公司ST华晟的董事长和控股股东是吴燕江,通过天眼查信息可以看到,他也曾经是上海鑫筹投资的法定代表人、股东。

大约在四年前,上海鑫筹投资参与过德迈斯的几桩股权转让事件,引发市场关注,是否存在炒壳嫌疑。
2015年11月19日,刚刚挂牌3个月的德迈斯的25%限售股正式解禁,公司实际控制人陈思、董事王岩以及监事会主席李俊鹏将其手中的解禁股悉数转让给上海鑫筹投资,转让价格仅为1元/股。
随后12月7日,发生了更加离奇的一幕,上海鑫筹投资将所持有的100万股股票以0.01元/股的价格转让给了自然人刘嘉汉和刘鑫坛。这样的一笔交易,使得800万股本的德迈斯市值仅有8万元,大幅下降,成为新三板当时总市值最小的公司。

后面还有更神奇的事情,在12月11日,上海鑫筹又将剩余的100万股也转让给了刘嘉汉和刘鑫坛,而此次交易的转让价格变为了2.59元/股,使得德迈斯的市值又一下子上升到2072万元,翻了259倍。通过计算发现,上海鑫筹通过这三次交易浮盈了59万元。
公司后来公告解释,本次股票交易异常波动原因是由于交易双方自主买卖,交易价格通过双方协商确定,不存在违反信披规则的行为。
但据北京商报报道,其交易对手方刘嘉汉是一名“95后”的在读学生。并且,在上海鑫筹将其所持德迈斯200万股票转让之前,德迈斯进行了一次2400万股的增发,上海鑫筹拟以2880万元认购全部股份将成为公司的控股股东。

相关资料显示,1979年出生的吴燕江,转身金融业之前,是从卖保健品起家,后一直从事培训等相关工作。他在1997年至2005年任职重庆市完美保健品有限公司,代理成为市场中级经理;2005年至2009年任职广州合智大晟有限公司,从事培训讲师工作;2009年至2012年任职上海亚洲超越极限有限公司,任业务部副总监;2012年至2013年任职北京国际文化交流中心;2013年发起设立广东和谐文化发展有限公司担任总经理、2015年发起设立上海鑫筹投资管理有限公司担任总经理,2015年任职浙江海宁奇迹创造影视文化传媒有限公司,任总经理兼法定代表人。
值得注意的是,吴燕江拥有“多面身份”,跟众多明星有过合影。资料显示,他担任过亚洲演说总教练、中国演说家协会副会长、国内某知名高校的创业导师、《感恩课》《感恩的力量》《超越极限》的作者;他还受聘为《超级演说家》海选评委导师,同时也是某卫视《精彩中国说》幕后推手、《说出我世界》投资人股东。
裕鼎投资操纵市场 拖欠证监会罚款
从气象局职员转投私募行业,操纵市场被证监会处罚,拒不缴纳证监会罚款,被法院强制执行,公司转手他人,裕鼎投资江瑜或就此告别私募江湖。
如今现身基金业协会失联私募名单的裕鼎投资,曾在2016年到2017年期间,通过25个账户交易“湘油泵”,通过操纵股价获利1376.45万元。

2016年12月27日至2017年2月9日期间,裕鼎投资控制账户组,通过采用集中资金优势、持股优势连续交易、在自己实际控制的证券账户之间交易、涨停板虚假申报等手段操纵“湘油泵”的股价,累计买入1981.9万股,买入金额10.9亿元,卖出1981.89万股,卖出金额11.05亿元,扣除交易税费后获利1376.45万元。在2017年2月8日,裕鼎投资持有“湘油泵”流通股占比比达到最高,为14.57%。
“湘油泵”在2016年11月30日登陆沪市主板,新股上市曾一连收获15个涨停板,股价从10.46元一路涨到60元附近。2016年12月27日至2017年2月9日,湘油泵的股价在41.91元/股至62.9元/股的区间内波动。
对于这种操纵股价的行为,证监会不仅对公司做出处罚,还对其直接责任人一并处罚
裕鼎投资被没收违法所得1376.45万元,并处以4129.36万元的罚款。此外,公司股东和法定代表人江瑜被给予警告,并处以60万元的罚款;参与选股决策并实施配资、下单行为的直接责任人员胡菊华被给予警告,并处以30万元的罚款;参与决策选股并负责财务工作的吴惠玲被给予警告,并处以10万元的罚款。
然而,这笔罚款一直拖延,证监会在2019年5月5日发出催告书,称裕鼎投资还没有按照规定缴纳返款,如果在收到催告书10日内没有缴清,将申请人民法院强制执行。9月30日,北京西城区法院作出裁定,将强制执行证监会的行政处罚。
备案信息显示,出生于1964年的江瑜1984年至2007年为广东省气象局职员,2007年至2014年任广州市裕鼎投资有限公司董事长。其已成立的基金名称为“天津市太阳帆投资管理合伙企业(有限合伙)”。

公示信息显示,裕鼎投资成立于2006年,注册资本为1130万元,2014年5月20日在中国基金业协会进行了备案登记,机构类型为”私募证券投资基金管理人“。法定代表人江瑜没有取得基金从业资格。
天眼查数据显示,江瑜在2019年4月9日已经退股,如今的大股东为吴平荣,出资1017万元,持股90%,另一位股东为宁旭辉,持股10%。

基金认缴数额不符等多项违规行为 石家庄国大股权投资被开罚单
还有一家疑似失联私募“石家庄国大股权投资基金管理有限公司”,成立于2011年5月27日,注册资本为1000万人民币,其控股股东为国大德信投资控股有限公司,持股95%,石家庄国御投资管理有限公司持股5%。

基金君发现,石家庄国大股权投资曾在2017年上半年收到过河北证监局的罚单,存在一些违法违规的行为。一是公司在中国证券投资基金业协会登记备案信息不准确:公司高管变更后,未及时进行变更登记;备案的有限合伙基金成立日期与合伙企业营业执照记载日期不符;备案的基金认缴数额与2016年3月22日签署的《石家庄国大置地股权投资基金中心(有限合伙)有限合伙协议》约定的认缴数额不符。这些行为违反了《私募投资基金监督管理暂行办法》第二十五条规定。
二是公司未妥善保存基金投资决策、交易、信息披露等方面的记录及其他相关材料;未能提供基金投资于石家庄天兴基业房地产开发有限公司的相关材料。这些行为违反了《私募投资基金监督管理暂行办法》第二十六条规定。
河北证监局对石家庄国大股权投资采取监管谈话措施,要求公司董事长李亚杰、总经理许炜杰去证监局接受监管谈话,并就违规行为产生的原因进行说明,采取整改措施。

已有857家机构列入失联公告名单 协会发布第三十批疑似失联私募公告
基金业协会表示,截至2019年11月5日,协会已将深圳市前海中金国富基金管理有限公司等857家机构列入失联公告名单,并在协会官网(www.amac.org.cn)予以列示。依据协会发布的《关于建立“失联(异常)”私募机构公示制度的通知》、《关于进一步规范私募基金管理人登记若干事项的公告》以及协会关于“自失联机构公告发布之日起,列入失联机构的私募基金管理人,满三个月且未主动联系协会并提供有效证明材料的,协会将注销其私募基金管理人登记”之规定,上述857家机构中,352家机构已被注销登记;14家机构已自行申请注销登记。
日前,协会自律核查工作中发现45家疑似失联机构。协会通过该45家机构在资产管理业务综合报送平台中登记的固定电话、手机号码、电子邮件等联系方式无法与其取得有效联系。
公告发出后5个工作日内仍未与协会联系的私募机构,认定为失联机构。协会认定后将在官方网站“私募基金管理人分类公示-诚信信息-失联机构”栏目中予以公示,同时在该私募基金管理人“机构诚信信息”栏目中予以标示。公示满三个月后且未主动联系协会并提供有效证明材料的私募基金管理人,协会将注销其私募基金管理人登记。
最后,我们来看看这次中基协发布的疑似失联私募名单的情况。

声明:证券时报力求信息真实、准确,文章提及内容仅供参考,不构成实质性投资建议,据此操作风险自担。
证券时报APP
微信公众号