.png)

短期内从10万炒到100万抄底秘技,每天送你两只内幕消息股......听到这些,你心动了吗?
千万要稳住,不要中了“非法荐股”的套路!
日前,中证协公布了最新一批的非法仿冒证券公司、证券投资咨询公司等机构黑名单,公示了132个非法仿冒机构网站、含有非法内容的网页、博客,而文章开头的那些话,就是这些非法网页或者博客里的宣传话语。

该份黑名单虽属于中证协例行公布,本次已经是今年的第七期黑名单。基金君仔细翻看了名单后发现,这张“黑名单”里不仅囊括了不少非法机构仿冒成证券公司,更值得注意的是,很多非法网页或者博客多是在“非法荐股”,投资者需要加强警惕,不要盲目轻信所谓的“专业机构”和“内幕消息”,避免掉进坑里。
仿冒券商等专业机构
此次公布的“黑名单”是中国证券业协会在2012年1月-2019年9月期间新发现的及尚未关闭或整改的非法网站、含有非法内容的网页、博客和仿冒合法机构的网站链接、咨询QQ号码。
基金君发现,素来以高大上高门槛著称的券商也被盯上。以9月为例,就有银河证券、长江证券、华宝证券、兴业证券、中信证券、广发证券等多家券商被仿冒。
业内人士指出,大中型券商无论是知名度还是营业网点的分布上都比小券商要难仿冒的多,仿冒者冒风险的目的也很好猜测,无非是借着正规证券公司的影响力为非法证券咨询活动提供便利,获取客户资源从事代客理财,甚至不排除部分网站植入恶意代码,窃取用户信息。
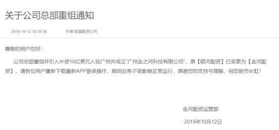
更多的是假冒券商名义开展非法证券活动的,如金河配资,此前叫银河配资,就是假冒银河证券的名义开发展非法证券活动。今年10月12日,该公司发布“关于公司总部重组通知”, 声称公司总部重组并引入外资10亿美元入驻广州并成立“广州金之河科技有限公司”,原【银河配资】已变更为【金河配资】。

当心了
非法投资咨询套路花样多
本次公布上“黑名单”的机构主要有四大类违规表现,分别是非法投资咨询、非法发行证券、非法证券交易以及未取得相关证券期货业务资质的机构发布证券期货产品广告,这些广告本质上是实施非法荐股、虚假发行“原始股”、非法配资等非法证券活动。
其中,以非法投资咨询居多。在表现形式上,非法投资咨询主要分五个小类,主要有:
1、以招揽会员或客户为名,提供证券投资分析、预测或建议的方式,非法代理客户从事证券投资理财活动。
2、以保证收益、高额回报为诱饵,代客操盘,公开招揽客户,与投资者签订委托协议,从事非法证券活动。
3、假冒合法证券经营机构网站或博客,发布非法证券活动信息,招揽会员或客户。
4、使用虚构的证券公司名称,利用门户网站的博客发布非法证券活动信息,招揽会员或客户,提供证券投资分析、预测或建议服务,变相从事非法证券投资咨询业务。
5、以门户网站、网站博客、QQ等为平台,散布非法证券活动信息,提供证券投资分析、预测或建议服务,收取咨询费、服务费。
上述五个分类中,以第五类违规信息最为集中,有114家,这些违规机构的名称也很“狗血”,类似“股市会长推涨三只黑马”“每天送二只内幕消息股”,非常简单粗暴。来感受一下:

事实上,除了利用博客和网页等进行“非法荐股”已大幅减少,现在还有一种新套路需要投资者注意,那就是利用网络直播平台“非法荐股”。主要表现为:个人或机构在网络直播平台开通直播房间,成为“主播”“播主”“圈主”,以“股神”“大V”“老师”自居,号称拥有资深投资背景、神奇实战业绩,以“分享炒股技巧”“锁定牛股”“推荐黑马股”等吸引眼球。
利用“高手指导”“大佬看盘”“名家谈股”等名目宣传诱导投资者充值购买“金币”“鲜花”等平台虚拟币或礼品,通过“直播订阅”“收费文章”“付费问答”等各种项目让投资者持续缴费。
此类直播荐股是一种新的招术,诱惑力强,播主头衔多变、身份隐秘,投资者往往难以识破。而根据国家有关规定,网络直播荐股收费属于证券投资咨询活动,未经许可,任何机构和个人不得从事此类活动。证监会也在去年曾发文提示了该类“非法荐股”的风险。
监管对非法投资咨询出重手
今年年初,证监会曾组织开展非法证券投资咨询专项整治行动,将网络非法荐股作为整治重点,专项整治行动以来,累计摸排涉非线索979个,向公安机关移送涉非案件68件,支持配合公安机关抓捕犯罪嫌疑人77人。
非法荐股也面临重罚。
今年9月,证监会公布的一则行政处罚决定书显示,马百亚(1990年10月出生)等通过在微博上开展非法证券投资咨询业务,获取非法收入约269万元。证监会决定对其依法罚没约538万元。
今年7月15日晚间,上海市公安局经济犯罪侦查总队官方微博通报,原财经节目主持人廖某强伙同胞兄等人,非法从事证券、期货投资咨询业务,非法获利金额巨大,已被依法刑事拘留。
今年5月,上海证监局公布一则监管消息称,近期已经调查并协助侦破一起非法证券投资咨询犯罪案件。据了解,涉案方上海元慧企业管理咨询有限公司以在线投资者教育为名开展非法证券投资咨询活动、涉嫌非法经营犯罪的案件。目前公安机关已经成功破获该起案件。截止案发,该团伙共发展会员客户3200余人,非法经营额4130余万元。
声明:证券时报力求信息真实、准确,文章提及内容仅供参考,不构成实质性投资建议,据此操作风险自担。
证券时报APP
微信公众号