.png)

申请破产的贾跃亭老师,一则离婚的消息在周末再度刷屏。
据报道,正在美国申请个人破产重组的贾跃亭,与其有关的个人信息得以曝光。据法律服务企业Epiq Cases网站最新披露的贾跃亭破产文件显示,贾跃亭和其妻子甘薇于今年10月11日在成都市锦江区人民法院申请离婚,该案状态显示为审理中。
网友们纷纷讨论:这是真分道扬镳,还是为财产分割。
传贾跃亭与甘薇申请离婚
已支付51万美金家庭抚养费
19日晚间,与贾跃亭有诉讼历史的顾颖琼再次曝出大料。曝光的法庭文件显示,2019年10月11日贾跃亭和甘薇已经在成都锦江区人民法院申请离婚,状态是处理中。

顾颖琼是谁?先跟大家科普一下,2017年7月,贾跃亭被顾颖琼在微信公众号中曝光过位于美国洛杉矶的豪宅等信息,贾跃亭向洛杉矶当地高院对顾颖琼发起诉讼,并向法院申请了针对顾的临时禁令。
2018年10月29日消息,贾跃亭诉顾颖琼诽谤一案尘埃落定。据悉,华盛顿州国王郡高级法院向顾颖琼下达了一项永久性禁令,将永久禁止顾颖琼发布任何针对贾跃亭及其家人的虚假言论,并禁止其联络包括但不限于LeEco和FF等与贾跃亭有关公司的员工及债权人。
据每日经济新闻报道,贾跃亭和其妻子甘薇于今年10月11日在成都市锦江区人民法院申请离婚,该案状态显示为审理中。

该份文件同时显示,贾跃亭在提交破产申请前的一年之内,曾于今年2月28日和7月23日分别向甘薇转账40万美元和11万美元,总计51万美元(约360万人民币),在用途一栏标注的是“家庭费用”。

据专家表示,甘薇和贾跃亭在贾跃亭提请个人破产重组前向法院申请离婚,可能是美国的制度需要中国的法院佐证财产分割的合法性,“如果你现在私底下处理,可能会被别人告成无效,因为你现在的对外债务夫妻也要共同承担。”
前两天,甘薇朋友圈发文谈贾跃亭破产一事:从“老大”到“老赖”是创业者的世态炎凉。

甘薇称自己非常认同这个说法:老大、老板、老贾、老赖,很形象, 贾总当年创业带着一群兄弟们,大家都叫他老大,乐视小有成就后,就叫老板,乐视危机时,都叫他老贾,如今都叫老赖了。
最后,甘薇感叹,创业者的世态炎凉,创业环境太重要。
曾表示负责处理贾跃亭在国内的债务
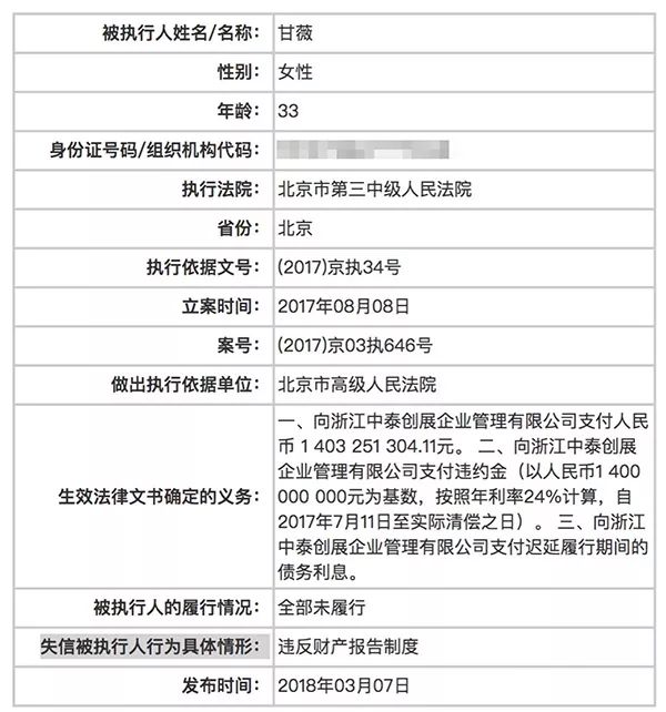
去年4月,从中国执行信息公开网上看到,因与中泰创展的纠纷,案号(2017)京03执646号,贾跃亭、甘薇、乐视控股被列为了失信被执行人。
根据公告,执行法院为北京市第三中级人民法院,立案时间为2017年8月8日,生效法律文书确定的义务为:
一,向浙江中泰创展企业管理有限公司支付人民币14.03亿元;
二,向浙江中泰创展企业管理有限公司支付违约金(以人民币14亿元为基数,按照年利率24%计算,自2017年7月11日至实际清偿之日);
三,向浙江中泰创展企业管理有限公司支付迟延履行期间的债务利息。

被执行人的履行情况为全部未履行,失信被执行人行为具体情形:违反财产报告制度,发布时间为2018年3月7日。
自贾跃亭于2017年7月出走美国后,甘薇更多在国内帮助贾跃亭处理债务问题。2017年12月31日从美国返回北京,甘薇更是正式宣布,与贾跃亭的哥哥贾跃民一同行使上市公司股东权利和履行股东责任,进行资产处置工作。

2006年,甘薇出演电视剧《约定》正式出道,从2006年出道到2013年,期间出演作品9部,其中6部都由乐视投资,一路可谓是顺风顺水。李小璐曾经一直羡慕甘薇人生命途顺当。

成为贾跃亭妻子后,甘薇逐渐转向幕后。2015年末,由甘薇的乐漾影视监制的《太子妃升职记》火了。收官时,投资近2000万元的网剧创下了超26亿的播放量,被媒体封为“中国网剧教母”。
而随着乐视网出现资金危机,贾跃亭远赴美国,甘薇的生活也发生了巨大改变。
而甘薇曾在个人微博中多次表达类似的意思,并发出《一个妻子的内心独白》长文,大打感情牌。

“老贾是一个有梦想的人,原本可以选择一条比较舒适的生活和轨迹创业,但却选择了一条艰难无比的道路创业,为了事业义无反顾。这是老贾的优点,也是他的缺点。今天,老贾阶段性创业失败,很大的问题是他有超越常人的梦想,不断地挑战自我、挑战极限,结果挑战过度。”
甘薇说,“乐视网成立13年来,老贾一直不允许我参与公司的任何事务。而我个人的规划本来是相夫教子,做个好妻子、好母亲,再做点自己喜欢的事儿。现在风暴来临,且一时难散,但现在我必须站出来,与老贾一起责任。我接受老贾委托,负责国内的债务问题,虽重任在肩,但我将全力以赴。”
2018年,在融创中国举行的2017年业绩发布会上,董事会主席孙宏斌大吐苦水,他坦言投资乐视是一个失败的投资,损失了165亿,这不是壮士断臂,而是断头了。
随即甘薇在微博发文称,“是非曲直苦难辩,自有日月道分明。白衣惹灰土,只需心如故!”被媒体形容“喊冤”。

700亿"黑天鹅"!贾跃亭已宣布破产
10月14日,贾跃亭债务处理小组在发布的《有关贾跃亭先生个人破产重组及成立债权人信托的声明》(以下简称声明)中表示,贾跃亭已于美国当地时间10月13日根据美国相关法律第11章主动申请个人破产重组,这将成为解决贾跃亭个人余下债务并保障债权人利益的方案。

贾跃亭债务处理小组表示,作为个人破产重组方案的一部分,由债权人组成的委员会和信托受托人控制管理的债权人信托也将同时设立,美国法院认定的贾跃亭全部资产和相关收益也将会通过这种方式转让给债权人。
根据该方案,将同时设立债权人信托,并在条件满足的时候把全部在美国资产转让给债权人;该方案完成后,贾跃亭将不再持有任何法拉第未来的控股母公司Smart King股权(FF)。
上述债务处理小组强调,贾跃亭一直本着对所有债务承诺到底的态度和责任,在此前已经陆续偿还了超过30亿美金。此次,申请个人破产重组是为了更好更快地彻底解决个人余下债务问题,让每一位债权人可以得到平等偿债的机会。
基金君得到的一份贾跃亭申请破产的21页文件中,曝光了贾跃亭目前资产和债务情况的细节。
文件显示,贾跃亭目前有债权人超100-199位。 其预计个人资产5-10亿美元(人民币35亿至70亿元);债务则在10-100亿美元之间(人民币70亿至705亿元)。

另一份《对贾跃亭的总索赔和预计索赔》文件显示,贾跃亭的债务主要源自其个人对中国业务的担保。 文件显示,在重组方面,贾跃亭预估他面临的索赔价值36亿美元。截至今年10月9日,贾跃亭大约有30亿美元的债务索赔,其中大概25亿美元的债务为有担保债权。
文件同时显示了贾跃亭20个最大的无担保债权人名单,索赔金额合计24.91亿美元(约人民币176亿元)。
其中前三大无担保债权人,分别是英大资本、中信银行、平安银行,索赔金额均超16亿元。


1.贾跃亭目前最大的无担保债权人为英大资本管理有限公司(简称英大资本),债务额为2.79亿美元,约合人民币19.7亿元。
该公司成立于2015年9月16日,是英大基金管理有限公司的全资子公司。天眼查资料显示,2016年9月20日,英大资本参与乐视汽车A轮投资,投资金额10.8亿美元。
2. 贾跃亭第二大无担保债权人是中信银行,债务额2.33亿美元,约合人民币超16亿元。
中信银行曾于2017年对媒体回应称,其曾于2016年对乐视发放了一笔贷款,有房产抵押和股权质押担保,以及贾跃亭的连带责任担保。记者尝试联系中信银行的张(音译)先生,未能接通其电话。
3.平安银行(Ping An Bank Co., Ltd. Beijing Branch)是贾跃亭第三大无担保债权人,索赔金额:2.3亿美元,约合人民币超16亿元。
今年8月9日,平安银行曾转让乐视体育本息共4.68亿元的债权,担保方式为抵(质)押+保证,其中抵押物类型为贾跃亭持有的1.02亿股乐视网股票。据媒体报道,平安银行曾在2015年向乐视体育贷款4亿美元(按当时汇率计算约合25.4亿元人民币),用于购买英超香港地区的版权,该笔贷款通过平安银行的离岸金融事业部操作。
此外,贾跃亭个人破产重组申请文件中列出的其余17位债权人名单如下:
4. 浙江中泰创展(Zhejiang Zhongtai Chuangzhan Enterprise Management Co., Ltd. )索赔金额:1.818亿美元
5. 民生信托(China Minsheng Trust 4Co., Ltd. )索赔金额1.899亿美元
6. 重庆战略性新兴产业乐视云专项股权投资基金合伙企业(有限合伙)(Chongqing Strategic Emerging Industry LeEco Cloud Special Equity Investment Fund Partnership )索赔金额:1.399亿美元
7. 临汾投资(Linfen Investment Group Co., Ltd. City Investment )索赔金额:1.399亿美元
8. 平安证券(Ping An Securities Co., 0Ltd. )索赔金额 1.785亿美元
9. 长江证券(上海)资产管理公司 (Changjiang Securities (Shanghai) Asset Management Ltd. )索赔金额1.397亿美元。
10. 华融证券 (Huarong Securities Co., Ltd. )索赔金额:1.11亿美元
11. 西藏金梅花(Xizang Jinmeihua Investment Co., Ltd. ) 索赔金额:8193.7万美元
12. 光大兴陇信托(Everbright Xinglong Trust Co., Ltd.)和吉林九台农村商业银行(Jilin Jiutai Rural Commercial Bank ) 索赔金额9790.2万美元
13. Shanghai Leyu Chuangye Investment 索赔金额:7421.1万美元
14. 招商银行上海川北分行(China Merchants Bank Co., Ltd. Shanghai Chuanbei Branch )索赔金额7040.8万美元
15. 华福证券(Huafu Securities Co., Ltd. )索赔金额:6993万美元
16. 西部证券(Western Securities Co., 2Ltd ) 索赔金额:6622万美元
17. 亦庄国际控股(香港)有限公司( E-TOWN INTERNATIONAL HOLDING (HONG KONG) CO.,LTD. )索赔金额:5000万美元
18. 江阴市海澜投资控股有限公司(Jiangyin Hailan Investment Holding Co., Ltd.)索赔金额:5000万美元
19. 韬蕴资本(TWC Group Co., Ltd. )索赔金额:5000万美元
20:华鑫国际信托(Huaxin International Trust )索赔金额:5594.4万美元
(注:索赔金额包括担保债务和无担保债务)




声明:证券时报力求信息真实、准确,文章提及内容仅供参考,不构成实质性投资建议,据此操作风险自担。
证券时报APP
微信公众号