.png)

梦想还是要有的,万一实现了呢?这句话用在前央视《对话》制片人、现罗辑思维、得到App创始人罗振宇身上再不为过。
随着10月15日晚间北京证监局一则有关北京思维造物信息科技股份有限公司(以下简称“罗辑思维”)上市辅导情况信息的最新曝光,谣传已久的罗振宇旗下罗辑思维拟上市的传闻终被证为“真闻”,罗辑思维将IPO,拟登陆科创板。

值得注意的是,若罗辑思维顺利登陆资本市场,罗振宇身价有望超过150亿元,而潜伏背后的刘强东、柳传志、俞敏洪、红杉、腾讯、深圳报业集团、上市公司阳光城控股股东福建阳光集团有限公司等知名投资人或机构也都将共享这场资本盛宴。
A股知识付费第一股来了
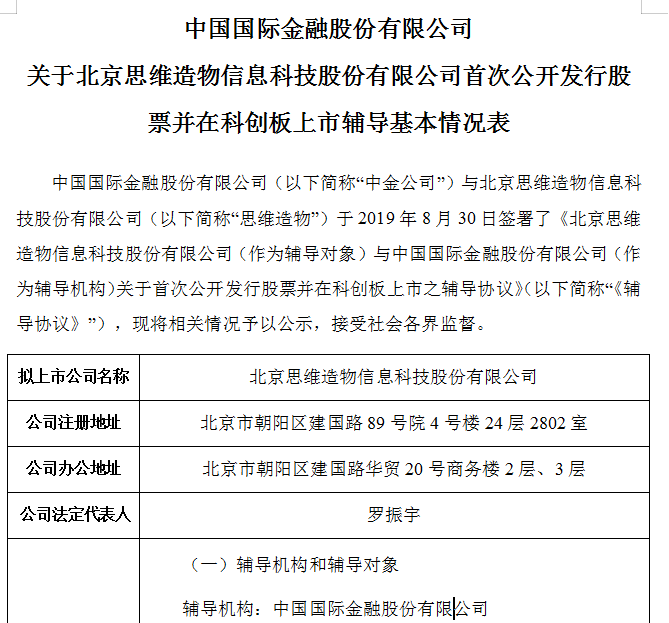
10月15日晚间,北京证监局官网更新了一则辅导报告,报告显示,北京思维造物信息科技股份有限公司首次公开发行股票并拟在科创板上市,辅导机构为中金公司,其中辅导前期准备已于2018年12月开始,至今年8月已结束,正式辅导的第一阶段和第二阶段分别在今年9-10月、11-12月进行。

这就意味着,由国内财经媒体人、知识付费的先驱者罗振宇创立的罗辑思维有望成为A股知识付费第一股。
资料显示,北京思维造物信息科技股份有限公司成立于2014年6月,注册资本3000万元,旗下主要产品为得到App和罗辑思维公众号。早在2012年12月,《罗辑思维》知识型脱口秀节目便已在YouTube、优酷上开播,并每周更新,2015年12月,作为《罗辑思维》出品人及主讲人“罗胖”罗振宇推出了付费订阅的内容平台“得到”,开始尝试“知识付费”。2017年3月开始,《罗辑思维》节目由视频形态改为音频,并转移至“得到”App。
经营业绩方面,据此前资料,2015年、2016年和2017年Q1,罗辑思维的营收为1.59亿元、2.89亿元和1.51亿元;净利润为1860万元、4462万元和3805万元,对应净利率为11.7%、15.5%、25.2%。
事实上,早在2018年初,就有媒体曾报道称,《罗辑思维》公司主体正酝酿2018上市计划,但随后创始人罗振宇回应称“没有时间表”。不过,随着此次北京证监局最新上市辅导材料的更新,罗辑思维上市已不再是迷,且公司早在2018年已开始了上市辅导前期准备。罗胖变身自媒体首富?罗辑思维拟登陆资本市场背后,哪些人将共享资本盛宴?成为各界的焦点。

证券时报·e公司记者查阅工商信息发现,穿透股权结构背后,如罗辑思维将成功IPO,罗振宇将成为最大的受益方及赢家。
据天眼查最新信息,罗振宇直接持有罗辑思维30.35%股权,并通过其持股69.75%的宁波梅山保税港区杰黄罡投资管理合伙企业(有限合伙)间接持有罗辑思维11.31%股权,总计持股约41.66%,宁波梅山保税港区杰黄罡投资管理合伙企业(有限合伙)同时是罗辑思维第二大股东。
早在2015年10月,罗辑思维进行B轮融资时,市场显示其估值为13.2亿元人民币。后一份2017年曝光的投资文件显示,罗辑思维拟以投前估值70亿元人民币进行Pre-IPO轮融资,融资总规模9.6亿元,新股增发规模预计3.7亿元,老股转让规模预计5.9亿元,参投机构有腾讯、红杉资本、英雄互娱等。
若以罗辑思维2015-2017年两年5.3倍的估值增长速度计算,本次IPO罗辑思维估值至少将达371亿元人民币,而罗振宇作为最大股东身价也将超155亿元人民币。但在深圳一私募人士看来,罗辑思维实际估值应会超过371亿元。
值得注意的是,穿透罗辑思维股权结构背后,众明星投资机构、投资人潜伏其中。如红杉资本、深圳腾讯产业基金、真格基金、深圳报业集团、深圳广播电影电视集团等,而这背后的投资人不乏刘强东、柳传志、俞敏洪、田溯宁,以及前段时间卷入上市公司博信股份董事长“罗静案”的诺亚财富的创始人、董事局主席汪静波等。


“后罗胖”百亿产业待启
罗振宇,男,1973年1月出生于安徽芜湖,本科毕业于90级华中科技大学新闻系,硕士毕业于北京广播学院(现中国传媒大学)电视系,博士毕业于中国传媒大学。
2008年,罗振宇从中央电视台辞职,成为自由职业者,此前其曾担任CCTV《经济与法》《对话》栏目制片人 ;《决战商场》、《中国经营者》、《领航客》等电视节目主持人;第一财经频道总策划。2012年底,罗振宇开始打造知识脱口秀节目《罗辑思维》。半年内,由一款互联网自媒体视频产品,逐渐延伸成长为全新的互联网社群品牌。在优酷、喜马拉雅等平台播放超过10亿人次。2018年7月27日起,罗振宇担任由江苏卫视联合得到App推出知识类脱口秀《知识就是力量》主讲人。
他与吴晓波一样,同样曾经是国内最好的财经媒体人,也同样是知识付费的先驱者,每年12月30日和31日,他们俩还会相隔一天举办各自的跨年演讲。
不过,相差5岁的两人,在资本市场的路上,两者开始有所不同,如今,在吴晓波再度折戟A股后,罗振宇仍然期待着能够如跨年一般,接过前者手中的“接力棒”,实现自己的上市梦想。
知识付费并不是新鲜产物,2016年被称为知识付费元年,大量知识付费类APP及重量级子栏目上线。知识付费持续获资本青睐,仍处于高速增长中。

根据阿里应用分发统计,2017年二季度,喜马拉雅、得到、分答等APP都有明显的增长,其中,喜马拉雅、得到、分答、知乎、豆瓣5家知识付费平台同比增长率均在50%以上。知识消费需求拉动知识付费,行业空间百亿级,“中产焦虑+消费升级”提升用户付费意愿,消费升级对付费知识的需求是行业发展的内在驱动,内容的升级将给行业带来新的机遇,市场规模=用户群体规模*付费转化率*年ARPU值,测算得到2016年知识付费市场规模29.7亿元,2020年知识付费市场规模预计为80亿-240亿元。
声明:证券时报力求信息真实、准确,文章提及内容仅供参考,不构成实质性投资建议,据此操作风险自担。
证券时报APP
微信公众号