.png)



备受关注的“韦博英语”关门事件持续发酵。10月12日凌晨,韦博英语实控人高卫宇给韦博英语总部及上海中心员工发表半公开信,对如今的局面致以歉意,并对韦博面临困境的原因做出了解释。
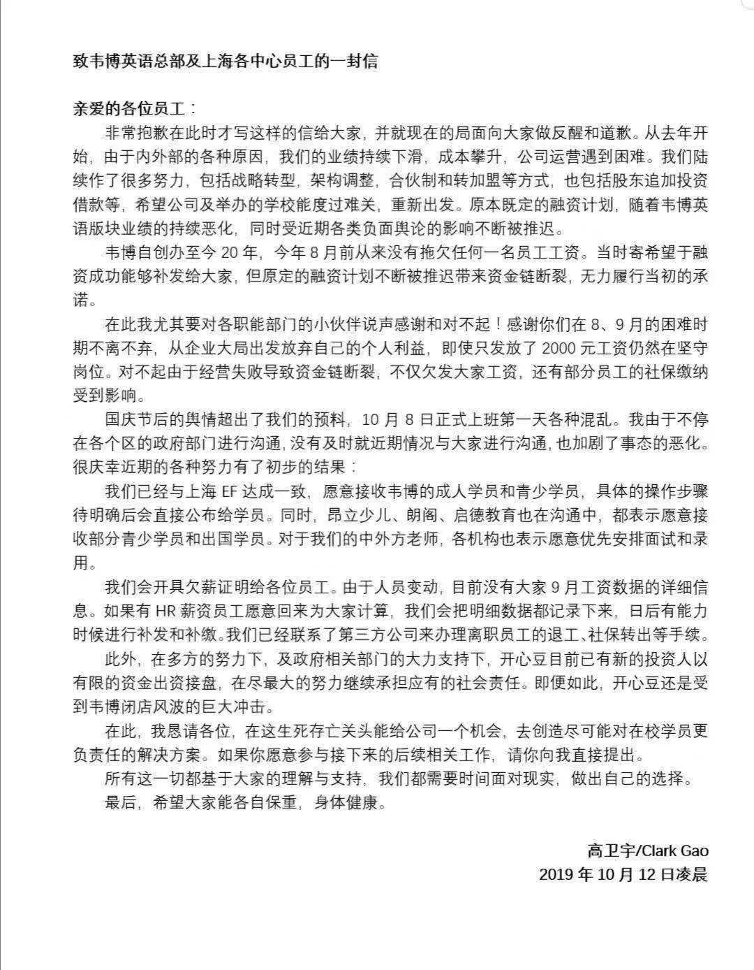
信中称,“从去年开始,由于内外部的各种原因,我们业绩持续下滑,成本攀升,公司运营遇到困难。我们陆续作了很多努力,包括战略转型、架构调整,合伙制和转加盟等方式,也包括股东追加投资借款等,希望公司及举办的学校能渡过难关,重新出发。”
此事件极大程度上暴露了教育分期市场存在的风控弊端。如何加强资产方的准入审核机制,是金融服务提供商需要深思的问题,也为行业敲响警钟。
实控人致员工的信
该信件的真实性得到了多名韦博员工的证实。
在信中,高卫宇称,“从去年开始,由于内外部的各种原因,我们业绩持续下滑,成本攀升,公司运营遇到困难。我们陆续作了很多努力,包括战略转型、架构调整,合伙制和转加盟等方式,也包括股东追加投资借款等,希望公司及举办的学校能渡过难关,重新出发。”
信中还提及了原本既定的融资计划,“随着韦博英语板块业绩的持续恶化,同时受近期各类负面舆论的影响不断被推迟。”
对于“拖欠员工薪酬一事”,信中也做了相应说明。“韦博创办至今20年,今年8月前从来没有拖欠任何一名员工工资。当时寄希望于融资成功能够补发给大家,但原定的融资计划不断被推迟带来资金链断裂,无力履行当初的承诺。”
风险的蔓延超出了高卫宇的预期。“10月8日上班第一天各种混乱。由于不停在各个区政府部门进行沟通,没有及时就近期情况与大家说明,也加剧了事态的恶化。”
对于后续学员的安排,韦博给出了一定解决方案。“我们已经和上海EF达成一致,愿意接收韦博的成人学员和青少学员,具体的操作步骤待明确后会直接公布给学员。同时,昂立少儿、朗阁、启德教育也在沟通中,都表示愿意接收部分青少年学员和出国学员。对于我们的中外方老师,各机构也表示愿意优先安排面试和录用。”
对于员工薪酬的补发,韦博也做出说明。“会开具欠薪证明给各位员工。日后有能力时候进行补发和补缴。已联系第三方公司来办理离职员工的退工、社保转出等手续。”对于韦博旗下“开心豆”平台,高卫宇称,开心豆已有新的投资人以有限的资金出资接盘。
“在此,我恳请各位,在这生死存亡关头给公司一个机会,去创造尽可能对在校学员更负责任的解决方案。所有这一切基于大家的理解与支持,我们都需要时间面对现实,做出自己的选择。”高卫宇表示。

券商中国记者从学员处了解到,已组团去相关派出所及经侦部门报案,目前仍在受理阶段,是否予以立案尚未可知。
进退维谷的资金方?
对于涉事的信贷服务商而言,目前也面临着尴尬的处境。“学员还款要不要暂停?”这是核心矛盾所在。
浦发银行已有所行动。一位在浦发银行借贷的学员表示,“接到浦发银行电话,会暂时冻结我的分期付款,后续由浦发和韦博英语再协商。”
招联消费金融对韦博英语事件做了情况说明,称“将积极督促并协助韦博英语对与其有关学员进行妥善处理、全力协助客户维护客户合法权益”。百度旗下度小满金融也回应称,“已为相关用户提供了一系列的援助,如为相关用户免除所有息费;成立了专门的团队,协助用户维权;为用户提供必要的法律援助等。”
不过,也有银行称,“无论持卡人购买商品的时候选择全额支付还是分期,银行都是在交易发生的当下全额支付给了商家。银行为双方的交易提供金融服务,而非担保服务。”这也意味着,相当一部分金融机构的态度明确:金融机构与学员是独立的借贷关系,支持学员向韦博英语维权,但是学员需要正常还贷。
有律师认为,除了风控不严的现象外,这些资金方在提供教育分期服务可能存在一定违规情况。2018年,国务院办公厅印发了《关于规范校外培训机构发展的意见》,要求校外培训机构“不得一次性收取时间跨度超过3个月的费用”,出发点是有利于规避培训机构一次性收取高额学费后跑路的等风险事件。
然而,韦博英语的学费分期贷款产品设计规则中并未完全按此履行,一家北京的消费金融机构风控总监告诉记者,“资金方涌进这块市场,韦博英语作为头部的培训机构,话语权更大,按1年~2年的分期,你不愿意放款,还有其资金方。”
曾踩雷长租公寓的一家消费金融公司高管对于上述行业现象作出反思,他表示,我们当时对行业里深挖产品这一块,光考虑C端的风险,没考虑B端的风险,我们最大的教训是:消费金融要去做场景就离不开监管,不光是金融的监管,还有“场景”的监管方”。
有律师对券商中国记者表示,韦博事件核心疑问在于,教育机构从相关贷款方收取的学费去向不明,这是可以深入挖掘的。“目前情况下,学员要尽量多的拿回会费,可以发起民事诉讼,另外一方面也要明确,提供消费贷款的金融机构是否对韦博有失察之责,以及是否违反教育管理部门相关规定,明确这些可以减轻学员的还款责任。”

声明:证券时报力求信息真实、准确,文章提及内容仅供参考,不构成实质性投资建议,据此操作风险自担。
证券时报APP
微信公众号