.png)

“目前店内只有飞度还有少量‘国五’排放标准的车型在售,优惠3000元,其余车款都已经满足‘国六’排放。”日前,湖北武汉某东风本田4S店销售王卓辉告诉每日经济新闻记者。
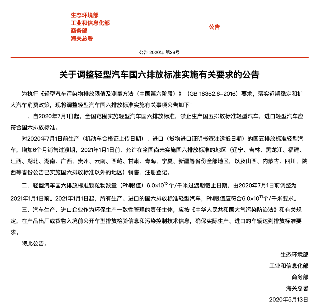
5月14日,生态环境部、工信部、商务部和海关总署四部委联合发布《关于调整轻型汽车国六排放标准实施有关要求的公告》(以下简称《公告》),规定自7月1日起,禁止生产“国五”排放标准轻型汽车,进口轻型汽车应符合“国六”排放标准。

图片来源:生态环境部官网
同时,《公告》也规定了两个“过渡期”:对于未提前实施“国六”排放标准的地区,7月1日前生产或进口的“国五”排放标准轻型汽车有半年时间继续销售和注册登记;对于已提前实施“国六”排放标准的地区,生产或进口的轻型汽车排放标准颗粒物数量(PN限值)6.0×1012个/千米过渡期截止日期,由2020年7月1日前调整为2021年1月1日前。
“国五”车“甩货”潮难再现
日前,记者随机致电辽宁、青海、湖北、新疆等未提前实施“国六”排放标准地区的4S店,询问“国五”车型售卖情况。各经销商均表示“国五”车型库存和现车已所剩无几,店内大部分车型均已切换至“国六”排放标准。辽宁某JEEP经销商销售人员李子琪向记者表示,“国五”排放标准车辆店内已经没有现车,如有购车意向需向厂商订购,等车时间大约1个月。
价格方面,“国五”车型也并未出现大幅优惠的情况。“店内‘国五’车型所剩无几,相比‘国六’肯定有一定优惠,但不会太大。”黑龙江哈尔滨某华晨宝马4S店销售人员表示,热门车款的“国五”车型价格甚至没有变化。此外,新疆阿勒泰地区某丰田经销商售卖的“国五”排放标准的汉兰达及部分平行进口车型仍需要加装内饰才能提车。
“店内从去年年中开始,所有车型就已经逐步切换到‘国六’排放标准,上牌登记无须担心。”日前,北京市某广汽传祺4S店销售员孙亮告诉记者,对于已经提前实施“国六”排放标准的地区,此次全国实行“国六”排放标准的影响不大,且店内早已没有“国五”车型售卖。而记者通过走访北京地区多家4S店,均未发现“国五”排放标准的新车在售。
全国乘用车市场信息联席会(以下简称乘联会)公布的数据显示,截至今年3月底,乘用车库存339.97万辆,其中“国五”车型占比13%。
“如果没有疫情影响,7月1日全国范围内应该已经禁售‘国五’排放标准汽车。但考虑到产业链停工、排放检测工作推迟、汽车市场消费动力不足等因素,给予了‘国六’排放标准半年缓冲期。经过去年部分地区提前实施‘国六’切换,产业链上下游在排放标准切换方面的准备相对充分,这次又设置了半年销售过渡期,缓解车企和经销商的压力,基本不会出现去年部分地区‘国五’切换‘国六’时的大促销情形。”乘联会秘书长崔东树分析称。

图片来源:威尔森
机动车排污监控中心环保信息公示数据显示,截至2020年7月2日,共有296家企业7024个车型(24271个信息公开编号)23430654辆车进行了轻型车“国六”环保信息公开。
中国汽车工业协会副总工程师许海东认为,在7月1日前生产“国五”车型与否、生产多少,车企会在作出市场决策前进行预估和判断。与去年用停止市场销售的方式进行排放切换不同,此次规定停止生产的时间,并设置半年销售过渡期,给了市场、企业消化库存的时长。“有了去年切换排放标准地区的经验,车企和供应商都会根据市场情况控制‘国五’车型的产量和库存规模,积压滞销的场面难以再现。”许海东预测。
4S店不清楚PN限值 车企仍将面临选择
与“国五”排放标准车型同样被允许延期销售的,还有“颗粒物数量(PN)限值”不符合PN11标准的“国六”排放车辆。
据了解,“国六”排放标准颗粒物数量限值,即“PN限值”,考核的是车辆行驶1公里,汽车尾气排放中的固体悬浮颗粒数量。按照此前生态环境部联合国家质监总局发布的《轻型车污染物排放限值及测量方法(中国第六阶段)》(GB18352.6—2016)标准,车辆PN的排放限值为6.0×1011个/km。同时结合产业发展实际,对提前实施“国六”标准地区车辆的PN限值实施过渡期要求(PN过渡期限值为6.0×1012个/km,即PN12),至2020年7月1日前。
如今,PN12的车辆仍可继续生产和销售。但记者在北京多家4S店内走访调查时发现,对PN限值升级的要求以及所售车辆是否符合PN11标准,销售人员或表示不清楚,或仅声称店内所销售的车辆符合“国六b”排放标准,可以正常登记上牌。

图片来源:视觉中国
“消费者最关心的是车辆排放标准是否影响登记上牌,以及相应的车价优惠幅度,因此不予介绍或不过多强调车型是否符合PN限值也可以理解。”对4S店销售人员的做法,许海东这样分析。
据中汽协统计,截至今年3月底,我国未达到PN限值的国六车辆库存达到314万辆。而崔东树认为,二季度乘用车销量趋于平稳,一季度末的300余万辆库存车更多受到了疫情冲击,目前看来市场消化能力足够。同时,相较于“国五”切换“国六”而言,满足PN11限值的技术升级难度小很多。
据了解,为达到 PN 排放限值,汽油车发动机后端需要增加 GPF (汽油颗粒捕集器)、OBDI检测等装置,单车成本增加1500元左右。有分析认为,排放升级将为外资零部件企业带来利好。
根据中银证券的研报,“国六”排放处理产业链主要由系统供应商(艾可蓝、威孚高科、凯龙高科等)、零部件供应商(奥福环保、腾龙股份、保隆科技等)等组成。一些供应商的技术路线将有效突破PN限值的局限。该研报预测,2020年尾气处理及发动机过滤这一细分产业链的产业规模,将增加至1281亿元,同比增幅将达到201.7%。
“目前来看,排放标准升级的关键核心技术掌握在外资零部件企业手中,技术上可以做到达标,但不同企业的成本有所不同。”崔东树说。
值得注意的是,与“国五”切换“国六”时的情形类似,车企将再次面临抉择:是继续生产符合PN12限值的车辆,还是提高成本生产符合PN11限值的车型。
“供应链和技术储备都在跟进,逐渐切换、适当提前,根据市场需求和销售情况生产符合PN12和PN11限值的车辆,是当前车企需要作出的权衡和判断。至于增加的这部分成本是否会体现在车辆销售价格上,还需进一步观察市场反馈。”许海东说。
声明:证券时报力求信息真实、准确,文章提及内容仅供参考,不构成实质性投资建议,据此操作风险自担。
证券时报APP
微信公众号