.png)

大事件!30年的上证指数,A股的温度计,要修订!
刚刚,上海证券交易所发布关于修订上证综合指数编制方案的公告,将于7月22日修订上证综合指数的编制方案。

修订方案有3个重要点:
1、将新股计入上证综合指数的时间延迟至上市1年后,大市值新股可在3个月后快速计入;
2、ST股将被从指数样本中剔除;
3、科创板股票将按照修订后的规则纳入上证综合指数。
同时,2019年7月22日正式开市的科创板,也终于要迎来指数了:上证科创板50指数,2020年7月23日正式发布实时行情。
经常引起热议的上证指数3000点、2000点,或许以后就没有10年还是3000点类似说法了。
上交所修订上证指数编制方案
为提升指数编制的科学性,增强指数的表征功能,上海证券交易所和中证指数有限公司今日宣布,将于2020年7月22日修订上证综合指数的编制方案。
上交所表示,完善指数编制方案是国际主流指数的通行做法。此次上证综合指数编制方案修订充分借鉴了国际指数编制修订经验,立足境内市场发展实际,剔除风险警示股票、延长新股计入指数时间,并纳入科创板上市证券,有利于上证综合指数更加客观真实地反映沪市上市公司的整体表现。
我国资本市场建立了风险警示制度,被实施风险警示的股票风险较高。截至5月底,上证综合指数样本中包含85只风险警示股票,剔除该类股票对指数本身影响较小,但有利于发挥资本市场优胜劣汰作用。
我国证券市场的新股上市初期存在波动较大的现象。2010年至2019年,新股上市1年内平均股价波动率是同期上证综合指数的2.9倍,延迟新股计入时间,于新股上市满1年后计入指数,有利于增强上证综合指数的稳定性,引导长期理性投资。同时考虑到大市值新股上市后价格稳定所需时间总体短于小市值新股,设置大市值新股快速计入机制,上市以来日均总市值排名在沪市前10位的股票于上市满3个月后计入,以保证上证综合指数的代表性。
随着科创板市场平稳发展,科技创新型上市公司数量和规模持续增长,科创板上市证券按修订后规则纳入,有助于进一步提升上证综合指数代表性。
科创板50指数也来了:7月23日发布实时行情
为及时反映科创板上市证券的表现,为市场提供投资标的和业绩基准,上海证券交易所和中证指数有限公司将于2020年7月22日收盘后发布上证科创板50成份指数历史行情,7月23日正式发布实时行情。
开市近一年来,科创板上市企业家数稳步增长,市场运行平稳有序,企业科创属性突出。截至5月底,科创板上市公司共105家,总市值1.6万亿元,吸引了一批符合国家战略、突破关键核心技术、市场认可度高的科技创新企业挂牌上市,企业研发投入较高,对推动经济高质量发展具有重要意义。作为科创板首条指数,上证科创板50成份指数有助于反映科创板上市证券表现,并进一步丰富投资标的。
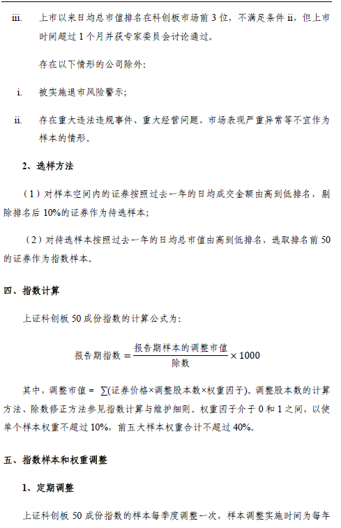
指数编制借鉴了境内外市场成熟经验,并充分考虑科创板制度特征及客观情况。指数以2019年12月31日为基日,基点为1000点。样本空间包含科创板上市的股票及红筹企业发行并在科创板上市的存托凭证。考虑到科创板客观发展情况及制度特点,现阶段新股上市满6个月后纳入样本空间,待科创板上市满12个月的证券达100只-150只后调整为上市满12个月后纳入,另外对大市值公司设置差异化的纳入时间安排。经流动性筛选后,以市值指标进行选样,实现对市场的客观表征。采用自由流通股本加权,为避免个股权重过大对指数的影响,设置一定比例的个股权重上限。为适应板块快速发展阶段的特点,及时纳入代表性上市公司,建立季度定期调整机制。
最近10年:上证指数表现弱于沪深300、中小板、创业板
上证综合指数发布于1991年,基期为1990年12月19日,至今快30年了。从最近10年的表现来看,上证指数的涨幅仅为18.08%,远远落后于沪深300指数、上证50指数的52.02%、56.39%,更是大幅落后于创业板指数的131.88%;仅略高于深证成指的17.07%。

上证指数经常引热议:完全跟不上GDP增速
上证指数经常被热议,在于指数表现和国内GDP增速完全匹配不上,如2000年到2020年,GDP增长了10倍,而上证指数只涨了50%。
中泰证券首席经济学家李迅雷表示,沪指失真问题不是一个新问题,至晚从2006年开始,“沪指失真”已经成为一个市场上上下下尽人皆知的专有名词。对于A股投资者来说,可能经常会疑惑的一个问题是,为什么沪指没有充分体现中国经济的持续高增长。中国经济实现了长达三四十年的高增长,2000年中国GDP突破10万亿元,2019年已达99万亿元。而上证综指在2000年就已经达到2000点,2020年为何仍未突破3000点,10倍的GDP与50%的股指涨幅,反差不可谓不大。
其实,如果以沪市总市值来看,经济总量的增长是得到了充分反映的。2000年上证总市值约3万亿元,2019年底已达35万亿元,同期GDP从10万亿元到99万亿元,两者都是10倍左右的增长,幅度相当。但为何指数总是不涨呢?为何沪指没有充分体现出这种增长呢?
全国两会代表委员建议修订
今年全国两会期间,有代表委员提出对上证指数编制进行优化,引发对上证指数编制方法的讨论,成为资本市场热议话题。
全国政协委员、上海交大上海高级金融学院执行理事屠光绍接受21世纪经济报道时表示,抑制上证综指上涨的直接原因在于退市制度的不完善,同时,过去一些上市公司粉饰财务的行为,使得“上市之初”成为其业绩高光时刻,此后业绩一路下跌,对主要指数产生长期下拉作用。此外,指数的比较还有个可比性的问题。
屠光绍说,“我们一般谈综合指数,但国际上主要看样本指数。美国指数,样本越大的,其实也一样涨得较慢。比如道琼斯指数,包含的公司样本少,又不断调,这个成分指数涨得就很快;但是比如标普500,涨得就相对较慢。”
不过,屠光绍表示,虽然指数没涨,但不代表老百姓没赚到钱,市场往往容易将这两个概念混淆。
屠光绍也强调,中国股市的根本问题还是上市公司质量问题,指数是深层次问题的外在表现,通过注册制和科创板等深化改革,才能提升资本市场的功能。
李迅雷:四大原因导致上证指数表现不理想
对于有关上证指数编制方法优化,今年5月底,中泰证券首席经济学家李迅雷撰文表示,上证综指编制方法优化十分必要,应引起证监会、上交所等有关机构的充分重视。
李迅雷表示,近年来上证综指表征性不够理想,股指与名义GDP规模的联动性不够理想,主要有四方面的原因。
一是我国上市公司结构与宏观经济结构变迁未完全同步,宏观经济结构中金融以及传统周期性行业的重要性有所弱化,而上市公司结构中的传统行业占比明显高于在GDP中的占比;网络经济、数字经济、高技术经济等在国民经济中的占比越来越高,而其中代表企业(如阿里、腾讯、华为等)均未在A股上市,高质量新兴企业的缺失影响了股指代表性。
二是随着企业生命周期变化,上市公司中微利或亏损类企业数量增多,且在经济新常态下龙头聚集效应更为明显,上市公司内部盈利能力差距进一步拉大,而绩差股没有得到充分出清和退市,拉低了总体股指点位。
三是新股计入指数的时间存在不合理之处。一段时间以来,由于我国新股23倍市盈率限价发行,以及涨跌停板交易制度的安排,新股上市初期存在连续涨停、高波动的特点,近5年新股上市后平均连续9个涨停,个股在上市后第11个交易日的股价最高点计入上证综指,之后进入漫漫熊途的下跌通道,对指数拖累明显。
中石油是个典型的例子,2007年11月5日上市当日收盘总市值逾7万亿元,为当时沪市第一大市值股,在上市第11日以39元的价格计入上证综指,目前股价跌至4元,只有计入指数时的约十分之一。这种例子还有很多,如中国神华等。
四是加权方式的问题。1997年标准普尔提出自由流通股本概念,得到全球主要指数机构的广泛认同和响应,并逐步成为指数加权的主流方式,部分综指将总股本加权方式调整为自由流通股本加权,如日本TOPIX综合指数、恒生综合指数;主流的成份指数已基本均采用这种加权方式。我国A股部分大市值上市公司自由流通占比很小,有的甚至不足10%,从而导致上证综指与以自由流通股本加权的其他上证系列指数偏离较大。尤其当市场出现二八或一九行情时,投资者抱怨“赚了指数不赚钱”。

关于修订上证综合指数编制的答记者问
问题1:请介绍一下修订上证综合指数编制方案的背景。
答:上证综合指数发布于1991年,是A股市场第一条股票指数,核心编制方法沿用至今。近年来,社会各界对上证综合指数编制方案修订多有呼声,类似“上证综合指数失真”“未能充分反映市场结构变化”等意见频频出现,今年两会期间,包括代表委员在内的市场专业人士再次提议对上证综合指数编制方法进行完善。
为充分响应市场呼声,进一步提高指数编制的科学性与合理性,更加准确表征上海市场整体表现,上交所、中证指数公司在充分听取市场意见、研究我国资本市场发展变化、借鉴指数编制国际经验基础上,持续研究并慎重启动了上证综合指数编制方案修订工作。
指数编制遵循科学性要求,对上证综合指数的样本空间、选样方法及样本调整等指数编制要素逐一梳理,形成上证综合指数编制修订方向。在此基础上,多次组织召开指数编制修订专题研讨会,并于近期建立指数编制专家咨询机制,积极征询基金公司、保险资管、境内外指数公司等机构及高校、研究所等专家意见建议,最终形成上证综合指数编制修订方案,即剔除被实施风险警示的股票,延迟新股计入时间,科创板证券纳入上证综合指数样本空间。
指数编制修订方案的实施将进一步提升上证综合指数的市场代表性与稳定性,使上证综合指数更加准确表征上海市场整体表现,更加充分反映上海市场结构变化,为投资者观测市场运行、进行财富管理提供更理想的标尺。
问题2:为什么对新股计入上证综合指数时间进行调整?
答:新股计入指数的时间是上证综合指数重要的基础安排,诸多市场专业人士认为当前上市第11个交易日计入新股不利于上证综合指数的表征准确性与稳定性。在充分借鉴国际代表性指数有益经验,客观分析境内新股市场特点的基础上,对新股计入上证综合指数进行调整。
国际代表性指数通常根据所在国家和地区市场特点,设定新股计入指数时间。一般而言,新股需经历充分的市场定价博弈之后才被赋予计入指数的资格,如新股上市满12个月才具备资格计入标普500指数,新股上市满3个月才具备资格计入STOXX欧洲全市场指数。同时,为保持指数的市场代表性,部分代表性指数会设定大市值新股的快速计入机制,如恒生综合指数对市值排名前10%的大盘新股设定了上市第11个交易日快速计入机制。
当前A股市场新股上市初期存在“连续涨停”及高波动现象。2014年至2019年,沪市共上市新股563只,上市后平均连续涨停天数为9天,217只新股连续涨停天数超过10天,新股以涨停价计入不利于上证综合指数客观反映市场真实表现。2010年至2019年,沪市新股1年内平均收益波动率约为同期上证综合指数的2.9倍,计入高波动新股不利于上证综合指数的稳定。
因此,将新股计入上证综合指数的时间延迟至上市1年后。考虑到大市值新股价格稳定所需时间总体短于小市值新股,为保持上证综合指数的良好代表性,对上市以来日均总市值排名沪市前10位的大市值新股实行上市满3个月后计入。
问题3:为什么上证综合指数样本剔除被实施风险警示(ST、*ST)的股票,是否会影响综合指数的定位?
答:我国资本市场建立了风险警示制度,被实施风险警示的股票存在较高风险,基本面存在较大不确定性,投资价值受到影响,难以代表上市公司主流情况。剔除被实施风险警示的股票有利于上证综合指数更好发挥投资功能,更好反映沪市上市公司总体表现。
诸多国际主要综合指数样本范围只包括市场绝大多数股票,如纳斯达克综合指数剔除纳斯达克市场作为第二上市地的股票,STOXX欧洲全市场指数、恒生综合指数只涵盖市场市值95%的股票。截至5月底,上证综合指数样本中包含85只被实施风险警示的股票,合计权重0.6%。因此,剔除被实施风险警示的股票不会影响其综合指数定位。
问题4:将科创板证券纳入上证综合指数样本空间是出于什么考量?
答:一般而言,证券市场新板块上市的证券通常需经一段时期跟踪评估后才会考虑计入市场代表性指数。自2019年7月22日首批科创板证券上市至今,上交所已持续跟踪评估近一年时间,科创板整体运行平稳。截至5月底,科创板上市公司达到105家,总市值1.6万亿元,已成为沪市的重要组成部分,科创板证券计入上证综合指数的必要性日益凸显。科创板上市公司涵盖诸多科技创新型企业,科创板证券的计入不仅可提高上证综合指数的市场代表性,也将进一步提升上证综合指数中科创型新兴产业上市公司的占比,使上证综合指数更好反映沪市结构变化。
考虑到上证综合指数编制修订涉及新股计入时间的调整,科创板证券按照修订后的规则纳入上证综合指数,有利于保障上证综合指数规则的稳定性与连续性。
问题5:上证综合指数编制修订的实施是否会影响指数的连续性,是否会影响投资者观测市场行情?
答:本次上证综合指数编制修订的实施,借鉴国际代表性指数编制调整的做法,拟采用无缝衔接的方式进行,即指数编制方案变更生效日点位与前一交易日点位无缝衔接,生效日实时点位基于前一交易日收盘点位及样本股当日涨跌幅计算。因此,上证综合指数编制修订的实施不会影响上证综合指数的连续性,不影响投资者观测市场行情。


关于发布上证科创板50成份指数的答记者问
问题1:请介绍一下上证科创板50成份指数的编制背景。
答:设立科创板并试点注册制是深化资本市场改革的基础性制度安排。经过近一年的发展,科创板整体规模体量显著增长,有利于纳入更多市值代表性高、流动性强的成份股标的,提高指数的表征性。截至5月底,上市公司数量达105家,总市值1.6万亿元,集中了一批具有关键核心技术、科技创新能力突出的科创企业,市场重要性日益凸显,现阶段推出科创板指数是顺应市场发展、推进市场建设、完善市场功能、丰富上交所多层次市场指数体系的一项重要举措。
考虑到目前国际上具有影响力、认知度较高的指数主要为成份指数,并采用成份指数来反映市场发展状况,为集中体现科创板核心上市公司股价表现,本所推出“上证科创板50成份指数”,简称“科创50”。作为反映科创板证券价格表现的首条指数,“科创50”指数的推出有助于为投资者提供客观表征市场和业绩评价基准的工具,并为指数型投资产品提供跟踪标的。“科创50”指数为价格指数,同时也配套发布“科创50”全收益指数和净收益指数,从更多维度反映科创板市场。
问题2:请介绍下“科创50”指数的编制方法。
答:“科创50”指数的编制严格遵循客观性、科学性等要求,对涉及到的各个环节和要素,均从国内外经验和科创板特点等角度做了认真梳理,尽量做到既兼顾国际惯例,又立足于科创板市场实际情况。指数编制涉及样本空间、样本筛选、加权方式、样本调整等环节,具体方法如下:
一是样本空间。科创板允许红筹企业发行的存托凭证及不同投票权架构公司上市,属于境内资本市场的重大制度创新。从国际代表性指数的样本范围看,除普通股外,部分成份指数还纳入所在市场唯一上市的存托凭证,如纳斯达克100指数。近年来,指数机构对不同投票权架构的公司股票总体倾向纳入,如2019年3月后MSCI全球可投资市场指数系列可纳入不同投票权架构公司股票,2020年5月恒生指数将不同投票权架构公司股票纳入选股范围。参考国际成熟经验,并结合科创板自身特点,“科创50”指数除普通股外,将红筹企业发行的科创板上市存托凭证、不同投票权架构公司股票纳入样本空间,以增强指数代表性。
二是新股计入时间。国际代表性成份指数通常根据所在国家和地区市场特点,在经历一定的市场定价博弈之后才赋予新股计入样本空间的资格,如标普500指数要求新股上市满12个月具备计入资格。为及时在指数中体现大市值公司的代表性作用,一般设置差异化的计入时间安排,如恒生指数根据市值规模将计入时间分为3个月、6个月、12月、18个月、24个月不等。为提高“科创50”指数对市场的准确表征,同时兼顾客观发展情况,采用两阶段做法:现阶段,科创板新上市证券满6个月后计入样本空间,待上市满12个月的证券达到100只至150只后调整为上市满12个月后计入;同时,针对上市以来日均总市值排名在科创板市场前3位和前5位的证券设置差异化的计入时间。
三是选样方法。市值规模和流动性是国际代表性成份指数最基本与核心的标准,借鉴境内外代表性成份指数经验,结合科创板市场发展客观情况,剔除过去一年日均成交金额位于样本空间排名后10%的证券后,选取日均总市值排名靠前的50只证券作为“科创50”指数样本,能够在保证样本流动性的同时,实现较好的代表性。
四是加权方式。借鉴主流成份指数编制方法,采用自由流通股本加权。同时,国际代表性成份指数通常设置个股权重限制,如恒生指数、STOXX EURO 50均规定个股权重不超过10%,纳斯达克100指数规定所有权重超过4.5%的个股权重之和不超过48%。“科创50”指数对单一样本设置10%的权重上限,前五大样本权重之和不超过40%。
五是样本调整。依据样本稳定性和动态跟踪的原则,建立季度定期调整机制,及时反映市场变化,季度定期调整生效时间为每年3月、6月、9月和12月的第二个周五的下一个交易日,并设置一定缓冲区与调整比例限制,保证指数的稳定性,降低样本频繁变动带来的跟踪指数成本。另外,针对退市、退市风险警示等情况设立临时调整机制。
问题3:请简单介绍一下“科创50”指数的特点。
答:“科创50”指数总体呈现以下特征:一是指数代表性充分。截至5月底,50只样本的总市值覆盖率约61%,在研发费用、营业收入、归属母公司股东的净利润、经营活动产生的现金流量净额指标上的覆盖率均超过60%。二是行业特征鲜明。50只样本集中于新一代信息技术、生物医药、高端装备等战略新兴行业,凸显了科创板创新驱动的行业结构特征。三是科创属性突出。50家样本公司平均研发支出占营业收入比例达13%,高比例的研发投入为业绩增长提供助推力,2019年营业收入同比增速13.4%,净利润同比增速28.8%,营收同比增速超过50%的有4家,增速在30%-50%的有12家,增速在20%-30%的有10家。未来,随着科创板上市公司数量与规模增加,指数会纳入更多代表性佳、市场影响力强的科创板上市公司,进一步提升指数的投资价值。
问题4:科创板上市股票与存托凭证何时纳入上证综合指数与上证核心成份指数?
答:符合条件的科创板上市股票与红筹企业发行的存托凭证将按照修订后的上证综合指数编制方案纳入。下一步,本所将充分听取市场意见,经专家委员会审议后,形成科创板上市股票与红筹企业发行的存托凭证纳入上证核心成份指数样本空间(上证50、上证180、上证380等)具体安排。
问题5:“科创50”指数成交金额(量)显示有何安排?
答:“科创50”指数作为首条表征科创板市场的指数,是投资者观察科创板市场的重要参考,指数成交金额(量)显示为全部科创板证券的成交金额(量),可方便投资者观察科创板整体情况。
问题6:请介绍一下“科创50”指数行情发布流程。
答:按照惯例,“科创50”指数将提前10个交易日通过行情系统向市场发布指数代码和简称,2020年7月22日收盘后发布“科创50”指数的历史行情,7月23日正式发布实时行情。具体内容以各行情信息商最终展示为准。




声明:证券时报力求信息真实、准确,文章提及内容仅供参考,不构成实质性投资建议,据此操作风险自担。
证券时报APP
微信公众号